"Audiofilski" transport cyfrowy na bazie Raspberry pi
- blispx
- Posty: 4755
- Rejestracja: 26 paź 2014, 22:32
Re: "Audiofilski" transport cyfrowy na bazie Raspberry pi
dlatego wskazywałem wcześniej na podstawowy LHY RPi bo tam jest gotowiec za 2 klocki i nie... nie jest drogo, sam sobie dokupiłem na host dla Diretta Audio , target mam na Holo Red
DDX-1000 > RMG-309i/SME3012 > SPU/MPU > Lundahl > AN Kondo/ANK > 300B > Audio Nirvana
CM4 Diretta Host > Holo Red Diretta Target (DDC Mode) > Holo Cyan 2 > AN Kondo > 300B > Audio Nirvana
CM4 Diretta Host > Holo Red Diretta Target (DDC Mode) > Holo Cyan 2 > AN Kondo > 300B > Audio Nirvana
-
teknoboy
- Posty: 63
- Rejestracja: 18 paź 2016, 20:10
Re: "Audiofilski" transport cyfrowy na bazie Raspberry pi
Napisał, że zagra tak samo/gorzej. Co chcesz mi udowodnić? Że malinka po rozbudowie zagra lepiej? Pewnie tak.
Ja pytałem czy zwykła zagra lepiej i dostałem jasna odpowiedź, że nie zagra. Więc Twoje sugestie, że nie potrafię czytać ze zrozumieniem uważam za zakończone. Podobnie jak dyskusje z Tobą.
Ja pytałem czy zwykła zagra lepiej i dostałem jasna odpowiedź, że nie zagra. Więc Twoje sugestie, że nie potrafię czytać ze zrozumieniem uważam za zakończone. Podobnie jak dyskusje z Tobą.
- dale
- Posty: 2895
- Rejestracja: 21 lut 2017, 07:56
- Gramofon: Adam- full custom :)
- Lokalizacja: Lublin
-
kami3n147
- Posty: 66
- Rejestracja: 17 lip 2017, 14:16
Re: "Audiofilski" transport cyfrowy na bazie Raspberry pi
Ja stworzyłem dla brata taki zestaw:
https://community.volumio.com/t/my-diy- ... 4493/73098
Gra to według jego i mnie lepiej od CD Yamahy, który jest widoczny na zdjęciu. Testowaliśmy przez złącze optyczne i coax, aby sprawdzić jak zagra DAC w ampli i przez DAC zaimplementowany w malinie gra zdecydowanie lepiej - dźwięk ma większą dynamikę.
https://community.volumio.com/t/my-diy- ... 4493/73098
Gra to według jego i mnie lepiej od CD Yamahy, który jest widoczny na zdjęciu. Testowaliśmy przez złącze optyczne i coax, aby sprawdzić jak zagra DAC w ampli i przez DAC zaimplementowany w malinie gra zdecydowanie lepiej - dźwięk ma większą dynamikę.
- amrowek
- Posty: 8704
- Rejestracja: 21 maja 2015, 09:04
- Lokalizacja: mazowsze płd-zach 40 km od stolicy - Żyrardów
Re: "Audiofilski" transport cyfrowy na bazie Raspberry pi
Że lata idą, to nic, ale w którą stronę!
- blispx
- Posty: 4755
- Rejestracja: 26 paź 2014, 22:32
Re: "Audiofilski" transport cyfrowy na bazie Raspberry pi
@amrowek przecież masz tam w opisie w linku
spoko nawet izolacja USB porobiona , jaki koszt tego wszystkiego jeśli można zapytać? ze swojej strony polecam jako system wrzucić gentooplayer lub audiolinux zamiast pedalskiego volumio
spoko nawet izolacja USB porobiona , jaki koszt tego wszystkiego jeśli można zapytać? ze swojej strony polecam jako system wrzucić gentooplayer lub audiolinux zamiast pedalskiego volumio
DDX-1000 > RMG-309i/SME3012 > SPU/MPU > Lundahl > AN Kondo/ANK > 300B > Audio Nirvana
CM4 Diretta Host > Holo Red Diretta Target (DDC Mode) > Holo Cyan 2 > AN Kondo > 300B > Audio Nirvana
CM4 Diretta Host > Holo Red Diretta Target (DDC Mode) > Holo Cyan 2 > AN Kondo > 300B > Audio Nirvana
-
kami3n147
- Posty: 66
- Rejestracja: 17 lip 2017, 14:16
Re: "Audiofilski" transport cyfrowy na bazie Raspberry pi
DAC to Dual AK4493 SEQ + Oracle Op Amp
Najdroższe to:
Transformator, obudowa i jej personalizacja oraz ekran LCD.
W sumie w miarę szczegółówo rozpisałem wszystko tutaj:
viewtopic.php?f=65&p=499008#p499008
Najdroższe to:
Transformator, obudowa i jej personalizacja oraz ekran LCD.
W sumie w miarę szczegółówo rozpisałem wszystko tutaj:
viewtopic.php?f=65&p=499008#p499008
- Jaculek
- Posty: 2357
- Rejestracja: 27 cze 2012, 08:57
- Gramofon: Dual 704, 721
- Lokalizacja: Świętochłowice
Re: "Audiofilski" transport cyfrowy na bazie Raspberry pi
No i ch..j bombki strzelił. Po dwóch tygodniach malinka przestała się włączać. Świeci tylko czerwona dioda. Nie ładuje się BIOS i system. Już poszło zgłoszenie reklamacyjne do TME.
Gdy działała to nawet na mConnect/MoodeAudio co kilka utworów odtwarzanie się zatrzymywało (chyba żadnej płyty składającej się z więcej niż 5 utworów nie odegrała bez zatrzymania). Może więc ten wniosek:
Gdy działała to nawet na mConnect/MoodeAudio co kilka utworów odtwarzanie się zatrzymywało (chyba żadnej płyty składającej się z więcej niż 5 utworów nie odegrała bez zatrzymania). Może więc ten wniosek:
tyczył się hardware'u
Analog: Dual 704&721+DenonDL301&305/ShureV15III/Dual M20E/OrtofonMC-20>HeadamP>PreamPDP>DH-101>DH-220>Monitor Audio RX6/Beyerdynamic DT 880
Cyfra: Arcam FMJ CD17/Malinka>Fiio K11 R2R
Cyfra: Arcam FMJ CD17/Malinka>Fiio K11 R2R
- amrowek
- Posty: 8704
- Rejestracja: 21 maja 2015, 09:04
- Lokalizacja: mazowsze płd-zach 40 km od stolicy - Żyrardów
Re: "Audiofilski" transport cyfrowy na bazie Raspberry pi
A ja dalej na etapie ręki w nocniku....wszystko jest tylko jakoś tak się zabieram jak pies do jeża

Że lata idą, to nic, ale w którą stronę!
- blispx
- Posty: 4755
- Rejestracja: 26 paź 2014, 22:32
Re: "Audiofilski" transport cyfrowy na bazie Raspberry pi
u mnie CMka v4 pojszła na reklamację tyle że nie ma tam hdmi jak tego podpiąć pod monitor, płytka zimna
trza było brać jakiego "NUCa" na N100 zamiast tego rasberry, Rpi v5 za to się grzeje jak głupia
u Chinoli braki w CPU przez Trumpa jak żyć
trza było brać jakiego "NUCa" na N100 zamiast tego rasberry, Rpi v5 za to się grzeje jak głupia
u Chinoli braki w CPU przez Trumpa jak żyć
DDX-1000 > RMG-309i/SME3012 > SPU/MPU > Lundahl > AN Kondo/ANK > 300B > Audio Nirvana
CM4 Diretta Host > Holo Red Diretta Target (DDC Mode) > Holo Cyan 2 > AN Kondo > 300B > Audio Nirvana
CM4 Diretta Host > Holo Red Diretta Target (DDC Mode) > Holo Cyan 2 > AN Kondo > 300B > Audio Nirvana
- blispx
- Posty: 4755
- Rejestracja: 26 paź 2014, 22:32
Re: "Audiofilski" transport cyfrowy na bazie Raspberry pi
host dla Diretta powiem tak najlepiej zainwestowane 200 jurków ever na aplikację DPDK zamiast sobie ułatwiać to człowiek sobie utrudnia - trza włączać tera host - target - DACa - pre liniowe - wzmaka
DDX-1000 > RMG-309i/SME3012 > SPU/MPU > Lundahl > AN Kondo/ANK > 300B > Audio Nirvana
CM4 Diretta Host > Holo Red Diretta Target (DDC Mode) > Holo Cyan 2 > AN Kondo > 300B > Audio Nirvana
CM4 Diretta Host > Holo Red Diretta Target (DDC Mode) > Holo Cyan 2 > AN Kondo > 300B > Audio Nirvana
- Jaculek
- Posty: 2357
- Rejestracja: 27 cze 2012, 08:57
- Gramofon: Dual 704, 721
- Lokalizacja: Świętochłowice
Re: "Audiofilski" transport cyfrowy na bazie Raspberry pi
TME nie spieszyło się z rozpatrzeniem reklamacji ale jakieś 2 tygodnie temu przysłali mi nową Malinkę. Niestety nie mieli wersji 2GB więc dopłaciłem za 4GB.
Wygląda na to, że tak właśnie było, bo nowy egzemplarz nie zalicza zwiech.
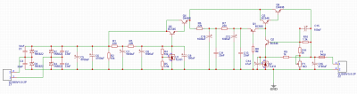
Do malinki zaprojektowałem i uruchomiłem zasilacz liniowy. Ma dwustopniową stabilizację, trafo z Toroidy.pl (10V, 30VA) i prostownik na diodach Schottky'ego. Źródła napięcia odniesienia to znane i lubiane TL431. Schemacik: (w zrobionym egzemplarzu C16 ma 220uF nie 4700uF).
Płytka: Tranzystory Q4 i Q6 mają trochę ciepła do odprowadzenia więc przykręciłem je do obudowy.
Malinka wypuszcza sygnał cyfrowy po USB do Fiio K11 R2R, któremu także przygotowałem zasilacz liniowy. Obydwa zasilacze wstawiłem do wspólnej obudowy (odzysk po starym switchu).
Edit.
Jeszcze zdjęcia. Płytka po lewej to zasilacz do Malinki, po prawej do Fiio.
Skręcona obudowa, póki co bez panelu przedniego (dostanie czarny z modushop.pl) EDIT2: zrobiłem porządek z numeracją, zmieniony schemat i płytka.
Ostatnio zmieniony 23 gru 2025, 18:11 przez Jaculek, łącznie zmieniany 2 razy.
Analog: Dual 704&721+DenonDL301&305/ShureV15III/Dual M20E/OrtofonMC-20>HeadamP>PreamPDP>DH-101>DH-220>Monitor Audio RX6/Beyerdynamic DT 880
Cyfra: Arcam FMJ CD17/Malinka>Fiio K11 R2R
Cyfra: Arcam FMJ CD17/Malinka>Fiio K11 R2R
- amrowek
- Posty: 8704
- Rejestracja: 21 maja 2015, 09:04
- Lokalizacja: mazowsze płd-zach 40 km od stolicy - Żyrardów
Re: "Audiofilski" transport cyfrowy na bazie Raspberry pi
Qźwa a ja dalej z ręką w nocniku
, ale już zgromadziłem aparaturę do cięcią... pcv a malina i bebechy leżakują... w pudle
Że lata idą, to nic, ale w którą stronę!
-
aldek
- Posty: 138
- Rejestracja: 26 sty 2018, 19:08
Re: "Audiofilski" transport cyfrowy na bazie Raspberry pi
Wspaniale, razem z kapitanem Planetą doceniamy uzysk z obudowy po switchu
Czy możemy wykorzystać ten schemat zasilacza do naszego projektu?
Na razie testujemy prototyp z pi zero 2W + ekspander portów ethernet waveshare + kulawe stare hifiberry w wersji pół pro, czyli niby pro bo złocone i DAC od BB, ale bez zegara, więc jednak nie pro
Napędza to wszystko hifiberry os, który jest leciutki i żwawo zasuwa na tej zerówce via Ethernet. Nie trzeba podłączać monitora ani wyświetlacza – bo jakby co, to jest dostęp po adresie hifiberry.local przez przeglądarkę. Ale w sumie to nie bardzo jest nawet po co, bo sygnał i tak idzie z jabłkowych dewajsów po AirPlay. Docelowo kapitan Planeta zarządził, że ma to być obute w uratowaną z kubła obudowę od przedwzmacniacza technics.
Plan maksimum kapitana zakłada jeszcze wrzucenie tam DAC RDR na układach AD z wylutu, no i wykorzystanie orginalnej lampy FL. No i może jeszcze very simple phono stage. Schematu zasilacza do maliny szukalimy, aż z nieba nam kol. Jaculek ze swoim spadł. Bo do DAC RDR to i tak trza będzie zrobić osobny, tam kilka symetrycznych napięć trza. Ale to – w kolejnym etapie tej inwestycji.
Czy możemy wykorzystać ten schemat zasilacza do naszego projektu?
Na razie testujemy prototyp z pi zero 2W + ekspander portów ethernet waveshare + kulawe stare hifiberry w wersji pół pro, czyli niby pro bo złocone i DAC od BB, ale bez zegara, więc jednak nie pro
Napędza to wszystko hifiberry os, który jest leciutki i żwawo zasuwa na tej zerówce via Ethernet. Nie trzeba podłączać monitora ani wyświetlacza – bo jakby co, to jest dostęp po adresie hifiberry.local przez przeglądarkę. Ale w sumie to nie bardzo jest nawet po co, bo sygnał i tak idzie z jabłkowych dewajsów po AirPlay. Docelowo kapitan Planeta zarządził, że ma to być obute w uratowaną z kubła obudowę od przedwzmacniacza technics.
Plan maksimum kapitana zakłada jeszcze wrzucenie tam DAC RDR na układach AD z wylutu, no i wykorzystanie orginalnej lampy FL. No i może jeszcze very simple phono stage. Schematu zasilacza do maliny szukalimy, aż z nieba nam kol. Jaculek ze swoim spadł. Bo do DAC RDR to i tak trza będzie zrobić osobny, tam kilka symetrycznych napięć trza. Ale to – w kolejnym etapie tej inwestycji.