Tranzystorator (albo tranzystoryzacja DAC)
- Jaculek
- Posty: 2293
- Rejestracja: 27 cze 2012, 08:57
- Gramofon: Dual 704, 721
- Lokalizacja: Świętochłowice
Re: Tranzystorator (albo tranzystoryzacja DAC)
Przeniosłem do LT-Spice'a
Zrobiłem analizę FFT
Z pozoru lepiej ale 3 harmoniczna ma wysoki poziom i sumarycznie THD są o rząd większe niż dla BJT : 0.028529%
Analog: Dual 704&721+DenonDL301/ShureV15III/Dual M20E/OrtofonMC-20>HeadamP >PreamP DP > DH-101 > DH-220 > Monitor Audio RX6/Beyerdynamic DT 880
Cyfra: Arcam FMJ CD17>Fiio K11 R2R/Yamaha WXAD-10
Cyfra: Arcam FMJ CD17>Fiio K11 R2R/Yamaha WXAD-10
- Jaculek
- Posty: 2293
- Rejestracja: 27 cze 2012, 08:57
- Gramofon: Dual 704, 721
- Lokalizacja: Świętochłowice
Re: Tranzystorator (albo tranzystoryzacja DAC)
To jeszcze pasmo tego układu wyjściowego:
Chyba wygląda nieźle 
Analog: Dual 704&721+DenonDL301/ShureV15III/Dual M20E/OrtofonMC-20>HeadamP >PreamP DP > DH-101 > DH-220 > Monitor Audio RX6/Beyerdynamic DT 880
Cyfra: Arcam FMJ CD17>Fiio K11 R2R/Yamaha WXAD-10
Cyfra: Arcam FMJ CD17>Fiio K11 R2R/Yamaha WXAD-10
- Martynka
- Posty: 1659
- Rejestracja: 26 sty 2019, 01:05
- Gramofon: Yamaha PX3
- Lokalizacja: Gůrny Ślůnsk
Re: Tranzystorator (albo tranzystoryzacja DAC)
To zależy. W szpitalu płaska linia oznacza, że coś poszło nie tak i pacjent zszedł
Martin Logan CLS, Ayon Triton KT150 z KT88 zamiennie, DAC Stax Talent (2 x PCM63 na 6N26P) + Volumio Pi5 Waveshare 11,9", CD Rotel RCD955 (TDA1541 na 6N9S)... no i oczywiście gramofon Yamaha PX3 z Yamaha MC5 (shibata na boronie)
- Jaculek
- Posty: 2293
- Rejestracja: 27 cze 2012, 08:57
- Gramofon: Dual 704, 721
- Lokalizacja: Świętochłowice
Re: Tranzystorator (albo tranzystoryzacja DAC)
Dlatego ja tam nie pracuję.
Ale rozumiem Twój punkt widzenia na otoczenie i skojarzenia z wiadomych powodów
Analog: Dual 704&721+DenonDL301/ShureV15III/Dual M20E/OrtofonMC-20>HeadamP >PreamP DP > DH-101 > DH-220 > Monitor Audio RX6/Beyerdynamic DT 880
Cyfra: Arcam FMJ CD17>Fiio K11 R2R/Yamaha WXAD-10
Cyfra: Arcam FMJ CD17>Fiio K11 R2R/Yamaha WXAD-10
- Jaculek
- Posty: 2293
- Rejestracja: 27 cze 2012, 08:57
- Gramofon: Dual 704, 721
- Lokalizacja: Świętochłowice
Re: Tranzystorator (albo tranzystoryzacja DAC)
No i poczytałem sobie co zrobił Fikus z jFetami. Nieskromnie powiem, że niezależnie od niego ruszyłem tą samą drogą i uzyskałem, chyba, nie gorsze niż on wyniki. Różnica jest taka, że dla mnie źródłem nie jest TDA1541 tylko WM8741. Chciałem wykorzystać oba wyjścia różnicowe konwertera więc PR jest tu naturalnym wyborem. Para Różnicowe nadaje się nie tylko na stopień wejściowy wzmacniacza
Efekt zaskoczył mnie bardzo pozytywnie i myślę, że gdy stanie w szranki ze zlampizowanym TDA nie będzie na straconej pozycji.
Słucham teraz CD z taką samą przyjemnością jak winyli. Jest przestrzeń (prawdziwa, nie wysilona) są szczegóły, drobiazgi, smaczki - efekty ciężkiej pracy inżyniera dźwięku
A jFetów na pewno spróbuję.
Analog: Dual 704&721+DenonDL301/ShureV15III/Dual M20E/OrtofonMC-20>HeadamP >PreamP DP > DH-101 > DH-220 > Monitor Audio RX6/Beyerdynamic DT 880
Cyfra: Arcam FMJ CD17>Fiio K11 R2R/Yamaha WXAD-10
Cyfra: Arcam FMJ CD17>Fiio K11 R2R/Yamaha WXAD-10
- Martynka
- Posty: 1659
- Rejestracja: 26 sty 2019, 01:05
- Gramofon: Yamaha PX3
- Lokalizacja: Gůrny Ślůnsk
Re: Tranzystorator (albo tranzystoryzacja DAC)
Czuję się zagrożony. Pora dodać tajemniczy zwiazek X do sprzętu... a nie to już było w kreskówkach.Jaculek pisze: ↑04 gru 2022, 10:18straconej
Martin Logan CLS, Ayon Triton KT150 z KT88 zamiennie, DAC Stax Talent (2 x PCM63 na 6N26P) + Volumio Pi5 Waveshare 11,9", CD Rotel RCD955 (TDA1541 na 6N9S)... no i oczywiście gramofon Yamaha PX3 z Yamaha MC5 (shibata na boronie)
- Jaculek
- Posty: 2293
- Rejestracja: 27 cze 2012, 08:57
- Gramofon: Dual 704, 721
- Lokalizacja: Świętochłowice
Re: Tranzystorator (albo tranzystoryzacja DAC)
Analog: Dual 704&721+DenonDL301/ShureV15III/Dual M20E/OrtofonMC-20>HeadamP >PreamP DP > DH-101 > DH-220 > Monitor Audio RX6/Beyerdynamic DT 880
Cyfra: Arcam FMJ CD17>Fiio K11 R2R/Yamaha WXAD-10
Cyfra: Arcam FMJ CD17>Fiio K11 R2R/Yamaha WXAD-10
- Martynka
- Posty: 1659
- Rejestracja: 26 sty 2019, 01:05
- Gramofon: Yamaha PX3
- Lokalizacja: Gůrny Ślůnsk
Re: Tranzystorator (albo tranzystoryzacja DAC)
Tu nie ma he he... dobry projekt zawsze daje wynik. Metody prób i błędów tylko czasem za to spektakularny
Martin Logan CLS, Ayon Triton KT150 z KT88 zamiennie, DAC Stax Talent (2 x PCM63 na 6N26P) + Volumio Pi5 Waveshare 11,9", CD Rotel RCD955 (TDA1541 na 6N9S)... no i oczywiście gramofon Yamaha PX3 z Yamaha MC5 (shibata na boronie)
- Jaculek
- Posty: 2293
- Rejestracja: 27 cze 2012, 08:57
- Gramofon: Dual 704, 721
- Lokalizacja: Świętochłowice
Re: Tranzystorator (albo tranzystoryzacja DAC)
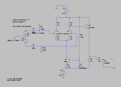
NA szybko skleciłem w LT-Spice FET-ISHIZATOR:
Wyniki symulacji z lekka budzą wątpliwości:
Poziom THD przy poziomie wyjściowym 0,7V RMS osiąga 1,5% ale ogranicza się do 2 i 3 harmonicznej (wyższe mają poziom niższy o 2 rzędy od trzeciej) Jednym słowem koloryzuje, a właściwie nasyca dźwięk. Inna rzecz, że musiałem zmodyfikować wartość rezystora konwersji, bo mi się tranzystor przesterowywał (nie miałem modelu BF254B, którego użył Fikus)
Analog: Dual 704&721+DenonDL301/ShureV15III/Dual M20E/OrtofonMC-20>HeadamP >PreamP DP > DH-101 > DH-220 > Monitor Audio RX6/Beyerdynamic DT 880
Cyfra: Arcam FMJ CD17>Fiio K11 R2R/Yamaha WXAD-10
Cyfra: Arcam FMJ CD17>Fiio K11 R2R/Yamaha WXAD-10
- Merrick
- Posty: 2384
- Rejestracja: 22 sie 2016, 22:02
- Gramofon: Thorens TD-160 Super
- Lokalizacja: Elbląg
- Kontakt:
Re: Tranzystorator (albo tranzystoryzacja DAC)
Jezu. Za co płacimy ?
Jaculek pisze: ↑01 gru 2022, 10:43Z tego co zdążyłem zauważyć, to na pewno zwiększyła się ilość szczegółów, tych drobiazgów dających prawdziwą frajdę ze słuchania. Talerze brzmią naturalnie, rozdzielczo. Dźwięk jest spójny. Bas melodyjny, z fakturą. Wokale na pewno się nie pogorszyły. Póki co jednak nie trąbię, że to jakiś spektakularny sukces, bo słuchałem zaledwie kilkadziesiąt minut.
Ja od roku nie słucham pyt CD. Muszę odpalić mojego Denona
Powinna być spora różnica w brzmieniu
Czy mogę wysłać mojego Denona na rehabilitację?
Thorens TD-160 Super, SME Series III, OM 30 -> Staccato OS-> Dyskretniok -> Hafler DH-100, Hafler DH-220, Dynaudio Audience 40
https://www.discogs.com/user/Merrick-Pl/collection
https://www.discogs.com/user/Merrick-Pl/collection
- Jaculek
- Posty: 2293
- Rejestracja: 27 cze 2012, 08:57
- Gramofon: Dual 704, 721
- Lokalizacja: Świętochłowice
Re: Tranzystorator (albo tranzystoryzacja DAC)
Jak tylko ogarnę jak, to możemy spróbować
Analog: Dual 704&721+DenonDL301/ShureV15III/Dual M20E/OrtofonMC-20>HeadamP >PreamP DP > DH-101 > DH-220 > Monitor Audio RX6/Beyerdynamic DT 880
Cyfra: Arcam FMJ CD17>Fiio K11 R2R/Yamaha WXAD-10
Cyfra: Arcam FMJ CD17>Fiio K11 R2R/Yamaha WXAD-10
- wydra
- Posty: 1569
- Rejestracja: 01 sty 2015, 19:32
- Gramofon: Lenco L236
- Lokalizacja: Warszawa
Re: Tranzystorator (albo tranzystoryzacja DAC)
Denonek wg mojej wiadomości ma wyjście prądowe więc tutaj będzie trzeba jeszcze zrobić stopień konwertera I/V. Wolfson z tego co wiem jest napięciowy .
Analog:
Lenco L236 /CEC MC20,AT95EX,AT120E/ Buphono MC/MM
Marantz PM80MK2
DENON DR-M22
Cyfra:
Mytek Brooklyn DAC/ADC
DENON AVR 3803
DENON DCD 655
Instrukcja BUphono
https://drive.google.com/file/d/1C97HQF ... sp=sharing
Lenco L236 /CEC MC20,AT95EX,AT120E/ Buphono MC/MM
Marantz PM80MK2
DENON DR-M22
Cyfra:
Mytek Brooklyn DAC/ADC
DENON AVR 3803
DENON DCD 655
Instrukcja BUphono
https://drive.google.com/file/d/1C97HQF ... sp=sharing
- Jaculek
- Posty: 2293
- Rejestracja: 27 cze 2012, 08:57
- Gramofon: Dual 704, 721
- Lokalizacja: Świętochłowice
Re: Tranzystorator (albo tranzystoryzacja DAC)
To jest w miarę proste do ogarnięcia. Tam siedzą PCM61P i zastanawia mnie zastosowanie pinu 10 (RF - Feedback resistance)wydra pisze: ↑05 gru 2022, 07:54Denonek wg mojej wiadomości ma wyjście prądowe więc tutaj będzie trzeba jeszcze zrobić stopień konwertera I/V. Wolfson z tego co wiem jest napięciowy
Analog: Dual 704&721+DenonDL301/ShureV15III/Dual M20E/OrtofonMC-20>HeadamP >PreamP DP > DH-101 > DH-220 > Monitor Audio RX6/Beyerdynamic DT 880
Cyfra: Arcam FMJ CD17>Fiio K11 R2R/Yamaha WXAD-10
Cyfra: Arcam FMJ CD17>Fiio K11 R2R/Yamaha WXAD-10
- Jaculek
- Posty: 2293
- Rejestracja: 27 cze 2012, 08:57
- Gramofon: Dual 704, 721
- Lokalizacja: Świętochłowice
Re: Tranzystorator (albo tranzystoryzacja DAC)
No i jest tu jeszcze tajemniczy IC301: HG62E33R79FS. Datasheet niedostępny. On też jest podpięty do toru analogowego 
Analog: Dual 704&721+DenonDL301/ShureV15III/Dual M20E/OrtofonMC-20>HeadamP >PreamP DP > DH-101 > DH-220 > Monitor Audio RX6/Beyerdynamic DT 880
Cyfra: Arcam FMJ CD17>Fiio K11 R2R/Yamaha WXAD-10
Cyfra: Arcam FMJ CD17>Fiio K11 R2R/Yamaha WXAD-10
- Martynka
- Posty: 1659
- Rejestracja: 26 sty 2019, 01:05
- Gramofon: Yamaha PX3
- Lokalizacja: Gůrny Ślůnsk
Re: Tranzystorator (albo tranzystoryzacja DAC)
Czyli w zasadzie PCM56 w 18bit - trochę słabszy niż PCM58.
Masz tam i wyjście prądowe i napięciowe. Nie żebym się kłócił ale jednak prądowe na lampie brzmi lepiej cokolwiek SS byś wstawił. Taka natura
Olej. Ono jest wykorzystywane do wyjścia napięciowego. Robiąc prądowe musisz tam "unieść" parę wyjść w tym i 10. W przeciwnym razie nie uzyskasz wzmocnienia przez I out bo prąd będzie Ci "spier..."
To samo z każdą rodziną PCM, robiłem 56/58/61 i 63 i 67/69
Martin Logan CLS, Ayon Triton KT150 z KT88 zamiennie, DAC Stax Talent (2 x PCM63 na 6N26P) + Volumio Pi5 Waveshare 11,9", CD Rotel RCD955 (TDA1541 na 6N9S)... no i oczywiście gramofon Yamaha PX3 z Yamaha MC5 (shibata na boronie)