Hiraga La Prepre
-
Linu666
- Posty: 158
- Rejestracja: 26 lut 2023, 23:29
Re: Hiraga La Prepre
Rozumiem. Zatem trzeba pewnie jeszcze chwilę poczekać bo faktycznie to jeszcze noworodek i na etapie wielu testów i weryfikacji zanim zacznie „stąpać na własnych nogach” 
Nie ciesz się gdy niosą na rękach... mogą iść na cmentarz...
- darkman
- Posty: 16446
- Rejestracja: 02 paź 2015, 09:23
- Gramofon: PL70LII, PSX60
- Lokalizacja: Topanga Corral
- Kontakt:
Re: Hiraga La Prepre
Mon Biżuterija. 2x2 podwójne RCA i b.wygodne i sprawdzone GND (zacisk skręcany), do tego kabelek dołączony. Blok aku jak na zdjęciach wyżej, łatwo dostępny i prosty do wymiany czy ładowania. Obudowa prosta i estetyczna co by nie przedrażać całości. Gabaryt optymalny.
- Jaculek
- Posty: 2344
- Rejestracja: 27 cze 2012, 08:57
- Gramofon: Dual 704, 721
- Lokalizacja: Świętochłowice
Re: Hiraga La Prepre
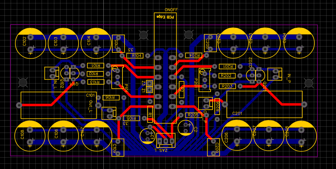
Przearanżowałem płytkę wstawiając na nią włącznik i wysłałem do zrobienia do JLC. Projekt wygląda tak:
W obudowie będzie teraz zdecydowanie mniej kabelków.
Będzie tego 5 sztuk.
Zobaczymy, czy zmiana układu elementów nie popsuje brzmienia
Jeżeli wszystko będzie jak należy, to za jakieś dwa tygodnie będę miał egzemplarz do testów.
Będzie tego 5 sztuk.
Zobaczymy, czy zmiana układu elementów nie popsuje brzmienia
Analog: Dual 704&721+DenonDL301&305/ShureV15III/Dual M20E/OrtofonMC-20>HeadamP>PreamPDP>DH-101>DH-220>Monitor Audio RX6/Beyerdynamic DT 880
Cyfra: Arcam FMJ CD17/Malinka>Fiio K11 R2R
Cyfra: Arcam FMJ CD17/Malinka>Fiio K11 R2R
-
iras67
- Posty: 145
- Rejestracja: 27 lis 2024, 15:17
Re: Hiraga La Prepre
To jest 18650 . Osobiście przy takim minimalnym prądzie rozładowania wsadził bym 21700. Mają lepsze parametry pod każdym względem i pojemność 5k mA .Zastanawiam się nad takim bankiem energii zamiast trafa. Z BMS oczywiście żeby przy ładowaniu i rozładowaniu nie było bum i fire.
1965-1975 absolutnie i bezdyskusyjnie najlepsze lata dla uszu 
- Jaculek
- Posty: 2344
- Rejestracja: 27 cze 2012, 08:57
- Gramofon: Dual 704, 721
- Lokalizacja: Świętochłowice
Re: Hiraga La Prepre
BMS do ładowania jak najbardziej. Ładowałem takim modułem typu 2S ogniwa poza przedwzmacniaczem. Jednak do napędzania wolę podłączyć aku bezpośrednio, żeby zminimalizować szum z zasilania. Być może jednak nie ma to znaczenia, bo przed właściwym układem wzmacniającym jest solidny filtr dolnoprzepustowy.
Możesz to rozwinąć?
Analog: Dual 704&721+DenonDL301&305/ShureV15III/Dual M20E/OrtofonMC-20>HeadamP>PreamPDP>DH-101>DH-220>Monitor Audio RX6/Beyerdynamic DT 880
Cyfra: Arcam FMJ CD17/Malinka>Fiio K11 R2R
Cyfra: Arcam FMJ CD17/Malinka>Fiio K11 R2R
- pawelgrab
- Posty: 1511
- Rejestracja: 27 gru 2019, 14:36
Re: Hiraga La Prepre
https://www.ic-components.pl/blog/what- ... -21700.jsp
luxman pd282 , schiit mani , kenwood ka-405 , kt-413 , kx-550 , harman kardon cd hd3700 , onkyo sc-60 mk II
- Jaculek
- Posty: 2344
- Rejestracja: 27 cze 2012, 08:57
- Gramofon: Dual 704, 721
- Lokalizacja: Świętochłowice
Re: Hiraga La Prepre
To jest oczywiste. W tym wypadku bez specjalnego znaczenia, biorąc pod uwagę prąd pobierany przez układ. Myślę, że chodzi o inne parametry.
Analog: Dual 704&721+DenonDL301&305/ShureV15III/Dual M20E/OrtofonMC-20>HeadamP>PreamPDP>DH-101>DH-220>Monitor Audio RX6/Beyerdynamic DT 880
Cyfra: Arcam FMJ CD17/Malinka>Fiio K11 R2R
Cyfra: Arcam FMJ CD17/Malinka>Fiio K11 R2R
-
iras67
- Posty: 145
- Rejestracja: 27 lis 2024, 15:17
Re: Hiraga La Prepre
Dałbym 21700 bo to nowsza technologia aku, stworzona na potrzeby Tesli i Panasonica, aku Lion produkowane w Gigafabryce Tesli w USA i licencyjnie Samsunga i .innych. Wiem że słuchacie na okrągło winyli ale hipotetycznie zakładam że będzie taki okres urlopu wyjazdu za granice gdzieś dalej i Preamp zostanie bez użycia np.z napięciem poniżej około 3,70V na ogniwo (uznawane za konserwujące czyli takie przy którym spadek napięcia od samorozładowania jest najmniejszy ), poniżej tej wartości radze nie przechowywać aku zbyt długo. Wewnątrz dochodzi często do nieodwracalnych zmian chemicznych w konsekwencji do szybszego samorozładowania a ono w tych 21700 trwa znacznie dłużej . Piszesz że minusowe napięcie ma większe obciążenie . Czyli dojazd do tej niebezpiecznej wartości poniżej 3V dla jednej celi będzie szybszy na 18650. Założyłbym BMS 2S i zamieniał naprzemiennie obie cele w jakiejś skrzynce raz do + raz do - wtedy w obu celach rezystancja wewnętrzna ogniw będzie w miarę równa z upływem czasu. Oddzieliłbym też cele od siebie żeby nie grzały się bardziej te wewnętrzne dwa ogniwa przy ładowaniu bo to też zmienia destrukcyjnie parametry ogniwa i różnicuje z czasem rezystancję wewnętrzną, a ta zmienijsza w efekcie pojemność całej celi . Im wyższa tym spadek napięcia z czasem szybszy. Czy te 500h to doświadczalnie czy teoretycznie wyliczone było ? Z mojego doświadczenia z Aku Lion -Składam od 10lat rowery elektryczne większej mocy, leżakowanie i praca z małymi prądami jest trudniejsza i często niebezpieczna kiedy dochodzi do dużego rozładowania na poziomie poniżej 3,20V, 2,70 V to kaput i śmietnik
. Dokładne parametry graniczne napięć można znaleźć w sieci w karcie katalogowej producenta ogniw, Te cele 2S z dwóch ogniw ładowałbym przez BMS zasilaczem ustawionym na bezpieczne zalecane w BMS napięcie. Nie trzeba do tego jakieś ładowarki byle zasilacz wytrzymywał przynajmniej 1-2A.Takim prądem ładowanie trwać bedzie kilka godzin i on zupełnie nie szkodzi przy dwóch celach 21700.
edit. zapomniałem o najważniejszym , to jest to co powoduje pożary .Graniczne napięcie ładowania i prąd zwarcia który dla ogniw Lion jest bardzo wysoki . Jak robisz cele to dobierz wartość rezystancji dla obu ogniw jednakowe- to wydłuża żywotność . I zgrzej lub zlutuj połaczenia .Koszyki nawet najlepsze mają strasznie kijowe połączenie które powoduje wzrost rezystancji i w efekcie złą pracę całości Celi. No i często sa przyczyną zwarć.
edit. zapomniałem o najważniejszym , to jest to co powoduje pożary .Graniczne napięcie ładowania i prąd zwarcia który dla ogniw Lion jest bardzo wysoki . Jak robisz cele to dobierz wartość rezystancji dla obu ogniw jednakowe- to wydłuża żywotność . I zgrzej lub zlutuj połaczenia .Koszyki nawet najlepsze mają strasznie kijowe połączenie które powoduje wzrost rezystancji i w efekcie złą pracę całości Celi. No i często sa przyczyną zwarć.
1965-1975 absolutnie i bezdyskusyjnie najlepsze lata dla uszu 
- pawelgrab
- Posty: 1511
- Rejestracja: 27 gru 2019, 14:36
Re: Hiraga La Prepre
głową o ścianę
jasne, ale
wpływu na odsłuch ni ma to bez znaczenia będzie
luxman pd282 , schiit mani , kenwood ka-405 , kt-413 , kx-550 , harman kardon cd hd3700 , onkyo sc-60 mk II
- Wojtek
- Administrator
- Posty: 44885
- Rejestracja: 02 lut 2009, 02:59
- Lokalizacja: Warszawa
- Kontakt:
Re: Hiraga La Prepre
Pakowanie tutaj 21700 - spoko pomysł, zrobić można wszystko, ale raczej nie warto.
Mało powszechne i droższe. Rozumiem zysk z tytułu większej pojemności, ale jeśli to jedyne to nie wiem czy + przeważa - tutaj.
Mało powszechne i droższe. Rozumiem zysk z tytułu większej pojemności, ale jeśli to jedyne to nie wiem czy + przeważa - tutaj.
Tubylcza wredota, tudzież insza kanalia
Wsparcie finansowe forum
Wsparcie finansowe forum
- darkman
- Posty: 16446
- Rejestracja: 02 paź 2015, 09:23
- Gramofon: PL70LII, PSX60
- Lokalizacja: Topanga Corral
- Kontakt:
Re: Hiraga La Prepre
A po co? 18650 to aku popularne, tanie i dostępne.
18650 to koszt od 3-16 zeta za sztukę w porywach, więc?
No i co z tego? To jakieś wyścigi mają być
A co za różnica. To bardzo dużo.
W wyścigu czasowym są prostsze rozwiązania jak zasilanie prądem zmiennym. Tu idea jest inna.
A ja od 45 oświetlam zestawem akumulatorowym jaskinie, raczej duże i długo, bo zaledwie największe na świecie. Zaczynałem od tzw Wondera częstochowskiego na tzw baterie płaskie - 1/h - 7h akcji to 7 bateriii w kasku / trochę ciężkie ustrojstwo, potem był karbid i acetylen przez jakieś 20 lat i wyparcie go przez nowoczesne systemy elektryczne aku właśnie o bardzo dużej wydajnosci.
Obecnie od bodaj 6 lat używam właśnie zasilania boxami zespolonymi na 4x 18650. Zwykle po akcji czy wyprawie wyjmuję je z pakietu zasilającego i zabieram do domu, ale czasem udaje mi się zapomnieć i sobie leżą kilka miesięcy w garażu, co prawda wypięte bo to robię mechanicznie od razu po dotarciu do światła dziennego.. no chyba, że noc czarna jest.
Spadków mocy nie zanotowałem jak do tej pory. Zakładam, że w warunkach domowych, w pracy z HeadamP nie będzie gorzej.
HeadamP to nie rower elektryczny ani co więcej nie samochód. Warunki poboru mocy zatem zgoła inne.
Ależ mam to w dupie. Wymienię sobie aku na nowe i za grosze
Tu się zgodzę. Używam zespolonych jednak koszyk w wypadku HeadamP jest sporo wygodniejszy jednak i bardziej ergonomiczny pod względem wymiany ogniw.
Fajnie, że kolego opisujesz zależności prądowe itd (bo dobrze znać i te uwarunkowania) jednak to przerost treści nad formą. Prostą z założenia.
Trochę to tak jak te dywagacje nad czystością czynników do procesu mycia płyt, a nawet gorzej w aspekcie opisywanego urządzenia.
OcZywście można zastosować akumulatory żelowe albo i elektrownię atomową czy energię odnawialną z przysłowiowego wiatraka, tylko po co?
(e-no pewnie, że mam też składany panel słoneczny z ładowarką 18650, spoko. Tylko nie zamierzam zabierać HeadamP'a na górskie wyrypy.. chociaż kto wie
Zysk z tych 21700 wydaje mi się dla wzmiankowanej treści znikomy, a za to mało ergo/ekonomiczny.
Nie wydaje mi się. Mój już chodzi całkiem stabilnie. Nie specjalnie mam co testować dodatkowo.
Eliminuje SUT oraz generowane przez niego często zakłócenia i robi to dobrze, ba.. bardzo dobrze. Dla oszczędnych dodam, że taniej. Sam układ Hiragi znany od dawna i adaptowany w wielu konstrukcjach jest już wytestowany. To coś jakbyśmy chcieli wypromować Rolling Stones. Oni są już wypromowani. Od dawna
Oczywiście forum i tego rodzaju działy są przepełnione dyskusjami natury akademickiej i po to m.in ono jest. Nic jednak nie zastąpi bezpośredniego kontaktu ze sprzętem i najzwyklejszych odsłuchów wraz z oceną zasilania, które w obecnym kształcie oceniam bdb, co sprowadza problem w mojej opinii do drugorzędnego, a jak dla mnie skończonego.
Ale oczywiście kombinujta jak chceta
-
iras67
- Posty: 145
- Rejestracja: 27 lis 2024, 15:17
Re: Hiraga La Prepre
21700 z depakietu kosztują niewiele więcej niż te 18650 a ich budowa z innym lepszym rodzajem zaworu przy plusie sprawia że są po prostu bezpieczniejsze w ekstremalnych sytuacjach. . Aku z Depakietu kupione u pewnego sprzedawcy nie różni się prawie wcale od nowego, a w tym konkretnym przypadku jest obciążene niskim prądem więc tym bardziej szukałbym takiego z depakietu. Lubię unikać niepotrzebnych problemów.
.ps. Jeśli miałbym robić taki rodzaj zasilania dałbym obowiązkowo wyświetlacze napięcia, diodę kiedy napięcie zejdzie poniżej 3,5v. Jesli
bo jeżeli faktycznie taki rodzaj zasilania nie jest wyraźnie lepszy a uciążliwy bardziej, to nie ma sensu . Poczytam sobie jeszcze o projektach opartych o takie rozwiązanie zasilania
.Darkman Nie lubię takich wtrętów o akademickości wpisu. Równie dobrze mógłbym niektóre Twoje posty skomentować podobnie...ale po co? jaki to ma sens. I naprawdę mam dupie ilośc swoich postów...
.
.Darkman Nie lubię takich wtrętów o akademickości wpisu. Równie dobrze mógłbym niektóre Twoje posty skomentować podobnie...ale po co? jaki to ma sens. I naprawdę mam dupie ilośc swoich postów...
Łatarka i preamp to kompletnie różne rodzaje pracy akumulatora. Ile masz obciążenie w tej latarce? Używasz codziennie, czy doraźnie? W dokładne wyliczenia godzinowe na podstawie objętości aku i średniego poboru prądu nie wieżę. Inaczej się rozładowuje w temp pokojowej latem inaczej w zimie. Wszystkie baterie wcześniej kończyły żywot rozładowywane powoli małym prądem. Najdłużej służą mi te które były ładowane przez BMS zawsze do pełna i rozładowywane większym prądem optymalnym dla pakietu, nie dla ogniwa które ma je znacznie wyższe w pracy solo. Małe wartości prądu rozładowania to kilerzy szczególnie kiedy w spoczynku występuje jakiś niewielki pobór w obwodzie...Jakość BMS też ma znaczenie, jest wiele takich które nie reagują dobrze przy małych prądach rozładowania.
.
1965-1975 absolutnie i bezdyskusyjnie najlepsze lata dla uszu 
- darkman
- Posty: 16446
- Rejestracja: 02 paź 2015, 09:23
- Gramofon: PL70LII, PSX60
- Lokalizacja: Topanga Corral
- Kontakt:
Re: Hiraga La Prepre
Spokojnie kolego, polemizujemy. Mnie jest kompletnie obojętne co lubisz. Na prawdę.
Forum zresztą nie jest po to by się lubić, tylko żeby forumować. Podobnie jest z pracą, nie jest po to by się lubić tylko żeby pracować.
Pewnie jakiś ma, ale to Twoje zmartwienie. Ot jak każdy w miarę nowy użytkownik czujesz potrzebę zaznaczenia swojego zdania ponad podziałami i wydaje się Tobie, że ktoś czycha na Twąja osobowość forumową. Looz wszyscy to w mniejszej czy większej formie przerabialiśmy. Przejdzie Ci.
A komentuj chłopie śmiało, nawet i wszystkie. Jeśli sprawi to satysfakcję, to cała przyjemność po mojej stronie.
To witaj w klubie. Natomiast nie pozostawiasz mi wyboru by Ciebie uprzejmie poinformować, że do 500set nie jesteś w stanie mnie obrazić. Zatem folguj sobie ile wlezie, świadczy to bowiem o Tobie, nie o mnie.
No nie ma. Jest uciążliwe i generuje przydźwięki, a tego akurat chcemy unikać. Taka jest idea i charakterystyka Headampów w przeciwieństwie trochę do transformatorów, choć i tam brum daje się opanować rzecz jasna. Zwykle to kwestia poziomu.
Była taka idea ale to przerost formy.
Headampy brandowe zresztą dla przykładu Denon HE510 czy HE1000, zwykle nie posiadają tego rodzaju "wskaźników". Bowiem są one zbędne.
Ideą jest proste i skuteczne urządzenie oparte na układzie Hiraga. Jak łatwo się zorientować po treści wątku, Jaculek przewidział współpracę HeadamP z zasilaczem kompletu PreamP.
- Jaculek
- Posty: 2344
- Rejestracja: 27 cze 2012, 08:57
- Gramofon: Dual 704, 721
- Lokalizacja: Świętochłowice
Re: Hiraga La Prepre
Wróćmy do meritum.
Żeby naładować baterie kupiłem moduł: https://bns.com.pl/pl/p/Modul-ladowania ... kami/26421
Pytanie do kolegi @iras67: czy do sporadycznych ładowań ogniw wystarczy, czy konieczna jest jakaś bardziej zaawansowana ładowarka? Nie wiem czy ten układ ma jakieś ograniczenie prądu ładowania, czy wali tyle amper ile wydoli zasilacz?
Jeszcze wracając do:
Generalnie zastanawiam się nad jakimś rozwiązaniem pozwalającym sprawdzić stan baterii. Za kilka złotych można kupić gotowe wyświetlacze ale mają one kiepskie opinie i wyglądają tak sobie. Można też dodać jakiś wskaźnik wychyłowy, jak były kiedyś w sprzęcie przenośnym. Różne są możliwości. Z drugiej strony można raz na kilka miesięcy (pół roku) wyjąć ogniwa i je naładować. Czy w arkuszach parametrów ogniw można znaleźć prąd samorozładowania?
Żeby naładować baterie kupiłem moduł: https://bns.com.pl/pl/p/Modul-ladowania ... kami/26421
Pytanie do kolegi @iras67: czy do sporadycznych ładowań ogniw wystarczy, czy konieczna jest jakaś bardziej zaawansowana ładowarka? Nie wiem czy ten układ ma jakieś ograniczenie prądu ładowania, czy wali tyle amper ile wydoli zasilacz?
Jeszcze wracając do:
to problem ten jest już rozwiązany, dociążyłem dodatnią gałąź.
Generalnie zastanawiam się nad jakimś rozwiązaniem pozwalającym sprawdzić stan baterii. Za kilka złotych można kupić gotowe wyświetlacze ale mają one kiepskie opinie i wyglądają tak sobie. Można też dodać jakiś wskaźnik wychyłowy, jak były kiedyś w sprzęcie przenośnym. Różne są możliwości. Z drugiej strony można raz na kilka miesięcy (pół roku) wyjąć ogniwa i je naładować. Czy w arkuszach parametrów ogniw można znaleźć prąd samorozładowania?
Analog: Dual 704&721+DenonDL301&305/ShureV15III/Dual M20E/OrtofonMC-20>HeadamP>PreamPDP>DH-101>DH-220>Monitor Audio RX6/Beyerdynamic DT 880
Cyfra: Arcam FMJ CD17/Malinka>Fiio K11 R2R
Cyfra: Arcam FMJ CD17/Malinka>Fiio K11 R2R
- darkman
- Posty: 16446
- Rejestracja: 02 paź 2015, 09:23
- Gramofon: PL70LII, PSX60
- Lokalizacja: Topanga Corral
- Kontakt:
Re: Hiraga La Prepre
W moim Scurionie (wspomnialem o nim przy okazji boxu 4x18650) jest moduł wyświetlany jako 4 mini diody max i jedna min. Fajne i często sprawdzam stan ale to inna bajka bo oświetlenie w warunkach extremalnych. No i tak z 8 x większy budżet.
A może tylko wyprowadzić jakiś rodzaj sondy np z gniazdem do pomiaru multimetrem i tyle. Jakoś nadal nie widzę potrzeby wskaźnika, no ale nie neguję.