wzmacniacz słuchawkowy

Klamoty domowej roboty
ODPOWIEDZ
Awatar użytkownika
Jaculek
Posty: 2357
Rejestracja: 27 cze 2012, 08:57
Gramofon: Dual 704, 721
Lokalizacja: Świętochłowice

wzmacniacz słuchawkowy

#1

Post autor: Jaculek »

... a właściwie końcówka mocy dla słuchawek.
Geneza
Swego czasu dodałem do mojego Haflera DH-101 wyjście słuchawkowe ale dźwięk na moich 600omowych słuchawkach jest wyraźnie cichszy niż na kolumnach. Niby żaden problem, bo zapas na potencjometrze jest i można podkręcić Volume ale czasem zapominam, żeby po odsłuchu go skręcić z powrotem, co skutkuje niespodziewanie głośnym dźwiękiem z głośników po przejściu na te przetworniki. Postanowiłem więc coś z tym zrobić.

Założenia
Wzmocnienie napięciowe 2-4x
Konstrukcja dyskretna
Regulacja Biasu i Offsetu
Topologia push-pull klasa A
Moc wyjściowa ok 150mW.

Rozwiązanie ogólne
Na wejściu symetryczne pary różnicowe z rezystorami w emiterach celem rozszerzenia zakresu liniowego wejścia pierwszego stopnia
Drugi stopień (VAS) komplementarny
Komplementarny stopień prądowy na wyjściu, zbudowany na tranzystorach BJT średniej mocy.

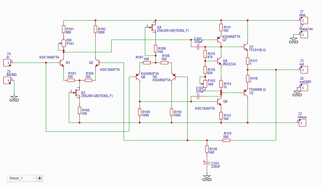
Szczegóły projektowe
Tranzystory par różnicowych KSA992 i KSC1845, VAS także na tych tranzystorach, źródła prądowe na 2SK209B. Tranzystory wyjściowe pierwotnie miały być BD139/140 ale ostatecznie postanowiłem wsadzić coś lepszego: TTC011B i TTA006B od Toshiby. Rozsuwacz potencjału na 2N222. Rezystory w emiterach PR 100 omów, w emiterach stopnia prądowego 10 omów (nie potrzeba sprzężenia termicznego z tranzystorem rozsuwacza potencjału).
Schemat układu:
Zrzut ekranu 2024-10-27 105950.png
Zaprojektowana płytka:
Zrzut ekranu 2024-10-27 111138.png
Płytki wytrawiłem z wykorzystaniem światłoczułego lakieru Positiv 2000. Bardzo polecam. Do testów skończyłem 1 kanał
IMG_20241026_200409405_HDR.jpg
Jak widać trójkącik przechodzi bez zniekształceń.
IMG_20241026_200412032_HDR.jpg
Wzmocnienie x2 stałe od 20Hz do 20kHz. Układ się nie wzbudza. Bias ustawiony na 9mA. Offset 0V (regulacja rezystorem w kolektorze pierwszej PR).

Charakterystyka częstotliwościowa z symulacji
Zrzut ekranu 2024-10-27 110130.png
Analiza FFT
Zrzut ekranu 2024-10-27 110332.png
Zniekształcenia harmoniczne 0,0016%

Brzmienie będzie można ocenić po ukończeni drugiego kanału.
Układ jak najbardziej nadaje się jako pełnoprawny wzmacniacz słuchawkowy po zmianie kilku elementów i dodaniu potencjometru na wejściu.
Analog: Dual 704&721+DenonDL301&305/ShureV15III/Dual M20E/OrtofonMC-20>HeadamP>PreamPDP>DH-101>DH-220>Monitor Audio RX6/Beyerdynamic DT 880
Cyfra: Arcam FMJ CD17/Malinka>Fiio K11 R2R
kuczerawka
Posty: 224
Rejestracja: 04 sty 2023, 23:35

Re: wzmacniacz słuchawkowy

#2

Post autor: kuczerawka »

Rób Jacku drugi kanał, podrzucę Ci Nostromo to robisz nauszne porównanie
BTW- jak czytam te elektroniczne wywody, czuję się taki glupi :lol:
Ja jedynie wiem czy mi się podoba czy nie :D
Szacun
Awatar użytkownika
Jaculek
Posty: 2357
Rejestracja: 27 cze 2012, 08:57
Gramofon: Dual 704, 721
Lokalizacja: Świętochłowice

Re: wzmacniacz słuchawkowy

#3

Post autor: Jaculek »

kuczerawka pisze:
27 paź 2024, 11:39
podrzucę Ci Nostromo to robisz nauszne porównanie
Czemu nie.
Póki co drugi kanał uruchomiony. Brzmienie na razie porównywałem tylko z wyjściem słuchawkowym AKAI GX75 i jest wyraźnie lepiej. Spróbuję to upchnąć we wnętrzu DH101. Jego zasilacz powinien dać radę. Jeżeli się nie uda, to będę mail kolejny klocek w zestawie :D
Analog: Dual 704&721+DenonDL301&305/ShureV15III/Dual M20E/OrtofonMC-20>HeadamP>PreamPDP>DH-101>DH-220>Monitor Audio RX6/Beyerdynamic DT 880
Cyfra: Arcam FMJ CD17/Malinka>Fiio K11 R2R
ODPOWIEDZ