PreamP relacja z budowy, czyli "od pomysłu do przemysłu"

Klamoty domowej roboty
ODPOWIEDZ
Awatar użytkownika
Jaculek
Posty: 2293
Rejestracja: 27 cze 2012, 08:57
Gramofon: Dual 704, 721
Lokalizacja: Świętochłowice

Re: PreamP relacja z budowy, czyli "od pomysłu do przemysłu"

#196

Post autor: Jaculek »

Wracając do nowej wersji płytek, to udało się jednak zrobić je bez melfów. Skoro z rezystorami SMD jest problem wykorzystałem dipswitch SMD (można kupić fajne z podziałką 1/2 (1,25mm) ). Rezystory wejściowe umieściłem pod dipswitchem. Całkiem to zgrabnie wyszło. Ścieżki są krótkie:
PłytkaMC.png
Analog: Dual 704&721+DenonDL301/ShureV15III/Dual M20E/OrtofonMC-20>HeadamP >PreamP DP > DH-101 > DH-220 > Monitor Audio RX6/Beyerdynamic DT 880
Cyfra: Arcam FMJ CD17>Fiio K11 R2R/Yamaha WXAD-10
Awatar użytkownika
Merrick
Posty: 2384
Rejestracja: 22 sie 2016, 22:02
Gramofon: Thorens TD-160 Super
Lokalizacja: Elbląg
Kontakt:

Re: PreamP relacja z budowy, czyli "od pomysłu do przemysłu"

#197

Post autor: Merrick »

Silurus pisze:
10 mar 2021, 21:19
Co gorsza niewielkich MKP/MKS nie ma też łatwo dostępnych w handlu
A no właśnie. Jest to problem nawet dla osób które robią upgrade
Jaculek pisze:
13 mar 2021, 17:14
to udało się jednak zrobić je bez melfów.
Co to takiego melfy?
Thorens TD-160 Super, SME Series III, OM 30 -> Staccato OS-> Dyskretniok -> Hafler DH-100, Hafler DH-220, Dynaudio Audience 40

https://www.discogs.com/user/Merrick-Pl/collection
Awatar użytkownika
Jaculek
Posty: 2293
Rejestracja: 27 cze 2012, 08:57
Gramofon: Dual 704, 721
Lokalizacja: Świętochłowice

Re: PreamP relacja z budowy, czyli "od pomysłu do przemysłu"

#198

Post autor: Jaculek »

Merrick pisze:
13 mar 2021, 17:30
Co to takiego melfy?
Rezystory bez wyprowadzeń, SMD:
https://en.wikipedia.org/wiki/Metal_ele ... dless_face
Analog: Dual 704&721+DenonDL301/ShureV15III/Dual M20E/OrtofonMC-20>HeadamP >PreamP DP > DH-101 > DH-220 > Monitor Audio RX6/Beyerdynamic DT 880
Cyfra: Arcam FMJ CD17>Fiio K11 R2R/Yamaha WXAD-10
Awatar użytkownika
Merrick
Posty: 2384
Rejestracja: 22 sie 2016, 22:02
Gramofon: Thorens TD-160 Super
Lokalizacja: Elbląg
Kontakt:

Re: PreamP relacja z budowy, czyli "od pomysłu do przemysłu"

#199

Post autor: Merrick »

Dzięki. Miejcie dla mnie cierpliwość bo ja z zawodu nie jestem elektronikiem. Czytam wątek i się uczę :D
Thorens TD-160 Super, SME Series III, OM 30 -> Staccato OS-> Dyskretniok -> Hafler DH-100, Hafler DH-220, Dynaudio Audience 40

https://www.discogs.com/user/Merrick-Pl/collection
Awatar użytkownika
Jaculek
Posty: 2293
Rejestracja: 27 cze 2012, 08:57
Gramofon: Dual 704, 721
Lokalizacja: Świętochłowice

Re: PreamP relacja z budowy, czyli "od pomysłu do przemysłu"

#200

Post autor: Jaculek »

Merrick pisze:
13 mar 2021, 17:47
bo ja z zawodu nie jestem elektronikiem
Ja też nie :D
Analog: Dual 704&721+DenonDL301/ShureV15III/Dual M20E/OrtofonMC-20>HeadamP >PreamP DP > DH-101 > DH-220 > Monitor Audio RX6/Beyerdynamic DT 880
Cyfra: Arcam FMJ CD17>Fiio K11 R2R/Yamaha WXAD-10
Awatar użytkownika
Jaculek
Posty: 2293
Rejestracja: 27 cze 2012, 08:57
Gramofon: Dual 704, 721
Lokalizacja: Świętochłowice

Re: PreamP relacja z budowy, czyli "od pomysłu do przemysłu"

#201

Post autor: Jaculek »

Ciągle układam te puzzle. Taka ciekawostka: jak bardzo można zoptymalizować płytkę pamiętając, że jest dwustronna i używając kilku elementów SMD (diody).
Płytka przed (nie ma warstwy górnej na której też jest kilka ścieżek):
ZasNOpt.png
ZasNOpt.png (61.41 KiB) Przejrzano 1415 razy
Płytka po (na warstwie górnej zlikwidowane prawie wszystkie ścieżki):
ZasOpt.png
ZasOpt.png (53.49 KiB) Przejrzano 1415 razy
Na obydwu taka sama ilość elementów (ten sam schemat). Osobie wprawionej wystarczy pewnie moment, żeby uzyskać taki efekt. Mnie zabrało kilka popołudni. Zoptymalizowany układ jest bardziej zwarty, zmniejszeniu uległa długość ścieżek. Szczególnie mocno skróciłem te od napięcia odniesienia.
Analog: Dual 704&721+DenonDL301/ShureV15III/Dual M20E/OrtofonMC-20>HeadamP >PreamP DP > DH-101 > DH-220 > Monitor Audio RX6/Beyerdynamic DT 880
Cyfra: Arcam FMJ CD17>Fiio K11 R2R/Yamaha WXAD-10
Latro
Posty: 1997
Rejestracja: 12 sty 2015, 19:09
Gramofon: Technics SL1300
Lokalizacja: Górny Śląsk

Re: PreamP relacja z budowy, czyli "od pomysłu do przemysłu"

#202

Post autor: Latro »

Jaculek pisze:
17 mar 2021, 20:09
układam
A ja trzymam kasę i czekam🙂
Muzyka, TV Republika i styka
Ratujmy nasze bobry!
I takie tam 100 bzdetów :lol:
Awatar użytkownika
Jaculek
Posty: 2293
Rejestracja: 27 cze 2012, 08:57
Gramofon: Dual 704, 721
Lokalizacja: Świętochłowice

Re: PreamP relacja z budowy, czyli "od pomysłu do przemysłu"

#203

Post autor: Jaculek »

Cierpliwości. Chińczyki robią szybko ale trochę trwa nim to do nas dopłynie.
Analog: Dual 704&721+DenonDL301/ShureV15III/Dual M20E/OrtofonMC-20>HeadamP >PreamP DP > DH-101 > DH-220 > Monitor Audio RX6/Beyerdynamic DT 880
Cyfra: Arcam FMJ CD17>Fiio K11 R2R/Yamaha WXAD-10
Awatar użytkownika
Jaculek
Posty: 2293
Rejestracja: 27 cze 2012, 08:57
Gramofon: Dual 704, 721
Lokalizacja: Świętochłowice

Re: PreamP relacja z budowy, czyli "od pomysłu do przemysłu"

#204

Post autor: Jaculek »

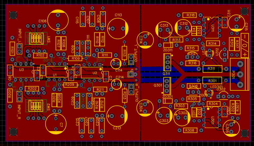
Tak na poważnie to wciąż nie jestem do końca zadowolony z projektu. Postanowiłem jeszcze przearanżować płytkę zasilacza i też ją zrobić w JLCPCB. No i mam dylemat: czy zrobić druk jednostronny:
ZasilaczV1.png
czy wylać miedź na górę i puścić przez nią masę:
ZasilaczV2.png
Jednak ztcw nie jest dobrze, żeby główne linie zasilające były przykryte masą więc może lepiej tak:
ZasilaczV3.png
Ktoś poradzi?
Analog: Dual 704&721+DenonDL301/ShureV15III/Dual M20E/OrtofonMC-20>HeadamP >PreamP DP > DH-101 > DH-220 > Monitor Audio RX6/Beyerdynamic DT 880
Cyfra: Arcam FMJ CD17>Fiio K11 R2R/Yamaha WXAD-10
Awatar użytkownika
Jaculek
Posty: 2293
Rejestracja: 27 cze 2012, 08:57
Gramofon: Dual 704, 721
Lokalizacja: Świętochłowice

Re: PreamP relacja z budowy, czyli "od pomysłu do przemysłu"

#205

Post autor: Jaculek »

Ciągle coś zmieniam. Przesunąłem tranzystory i wyszło lepiej:
ZasilaczV3.1.png
Ale pojawiła się w mojej głowie wątpliwość co do masy: nie ma prostej drogi od prostownika do wyjścia, więc może lepiej byłoby tak:
ZasilaczV3.2.png
:think: :think: :think:
Analog: Dual 704&721+DenonDL301/ShureV15III/Dual M20E/OrtofonMC-20>HeadamP >PreamP DP > DH-101 > DH-220 > Monitor Audio RX6/Beyerdynamic DT 880
Cyfra: Arcam FMJ CD17>Fiio K11 R2R/Yamaha WXAD-10
Awatar użytkownika
Jaculek
Posty: 2293
Rejestracja: 27 cze 2012, 08:57
Gramofon: Dual 704, 721
Lokalizacja: Świętochłowice

Re: PreamP relacja z budowy, czyli "od pomysłu do przemysłu"

#206

Post autor: Jaculek »

Płytki zamówione... i kropka. Dość już poprawiania :D
Analog: Dual 704&721+DenonDL301/ShureV15III/Dual M20E/OrtofonMC-20>HeadamP >PreamP DP > DH-101 > DH-220 > Monitor Audio RX6/Beyerdynamic DT 880
Cyfra: Arcam FMJ CD17>Fiio K11 R2R/Yamaha WXAD-10
Awatar użytkownika
Merrick
Posty: 2384
Rejestracja: 22 sie 2016, 22:02
Gramofon: Thorens TD-160 Super
Lokalizacja: Elbląg
Kontakt:

Re: PreamP relacja z budowy, czyli "od pomysłu do przemysłu"

#207

Post autor: Merrick »

Ile płytek zamówiłeś?
Thorens TD-160 Super, SME Series III, OM 30 -> Staccato OS-> Dyskretniok -> Hafler DH-100, Hafler DH-220, Dynaudio Audience 40

https://www.discogs.com/user/Merrick-Pl/collection
Awatar użytkownika
Jaculek
Posty: 2293
Rejestracja: 27 cze 2012, 08:57
Gramofon: Dual 704, 721
Lokalizacja: Świętochłowice

Re: PreamP relacja z budowy, czyli "od pomysłu do przemysłu"

#208

Post autor: Jaculek »

Po 10 MM, MC, i zasilacza.
Analog: Dual 704&721+DenonDL301/ShureV15III/Dual M20E/OrtofonMC-20>HeadamP >PreamP DP > DH-101 > DH-220 > Monitor Audio RX6/Beyerdynamic DT 880
Cyfra: Arcam FMJ CD17>Fiio K11 R2R/Yamaha WXAD-10
Latro
Posty: 1997
Rejestracja: 12 sty 2015, 19:09
Gramofon: Technics SL1300
Lokalizacja: Górny Śląsk

Re: PreamP relacja z budowy, czyli "od pomysłu do przemysłu"

#209

Post autor: Latro »

Jaculek pisze:
29 mar 2021, 21:52
Po 10
Jaculek składaj bo mi się za chwilę kasa całkiem rozejdzie :pray:
Muzyka, TV Republika i styka
Ratujmy nasze bobry!
I takie tam 100 bzdetów :lol:
Awatar użytkownika
Jaculek
Posty: 2293
Rejestracja: 27 cze 2012, 08:57
Gramofon: Dual 704, 721
Lokalizacja: Świętochłowice

Re: PreamP relacja z budowy, czyli "od pomysłu do przemysłu"

#210

Post autor: Jaculek »

Zakop :)
Trzeba czekać. Z Chin droga daleka. Dobrze, że na wielbłądach to nie jedzie :D
Analog: Dual 704&721+DenonDL301/ShureV15III/Dual M20E/OrtofonMC-20>HeadamP >PreamP DP > DH-101 > DH-220 > Monitor Audio RX6/Beyerdynamic DT 880
Cyfra: Arcam FMJ CD17>Fiio K11 R2R/Yamaha WXAD-10
ODPOWIEDZ