PreamP relacja z budowy, czyli "od pomysłu do przemysłu"
- Jaculek
- Posty: 2293
- Rejestracja: 27 cze 2012, 08:57
- Gramofon: Dual 704, 721
- Lokalizacja: Świętochłowice
Re: PreamP relacja z budowy, czyli "od pomysłu do przemysłu"
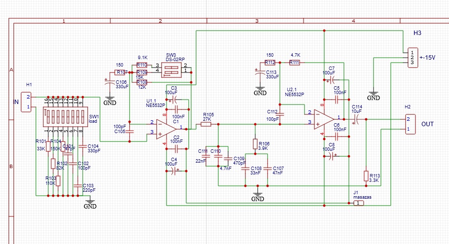
Dla jasności zamieszczam schemat na podstawie którego jest przygotowana płytka.
Ustawienie wzmocnienia przeszło do pierwszego stopnia.
Analog: Dual 704&721+DenonDL301/ShureV15III/Dual M20E/OrtofonMC-20>HeadamP >PreamP DP > DH-101 > DH-220 > Monitor Audio RX6/Beyerdynamic DT 880
Cyfra: Arcam FMJ CD17>Fiio K11 R2R/Yamaha WXAD-10
Cyfra: Arcam FMJ CD17>Fiio K11 R2R/Yamaha WXAD-10
-
pawel0777
- Posty: 344
- Rejestracja: 24 wrz 2011, 00:34
Re: PreamP relacja z budowy, czyli "od pomysłu do przemysłu"
Teraz poostaje już tylko grzać lutownice 
- Jaculek
- Posty: 2293
- Rejestracja: 27 cze 2012, 08:57
- Gramofon: Dual 704, 721
- Lokalizacja: Świętochłowice
Re: PreamP relacja z budowy, czyli "od pomysłu do przemysłu"
Grzej Waść 
Analog: Dual 704&721+DenonDL301/ShureV15III/Dual M20E/OrtofonMC-20>HeadamP >PreamP DP > DH-101 > DH-220 > Monitor Audio RX6/Beyerdynamic DT 880
Cyfra: Arcam FMJ CD17>Fiio K11 R2R/Yamaha WXAD-10
Cyfra: Arcam FMJ CD17>Fiio K11 R2R/Yamaha WXAD-10
- koscidogitary
- Posty: 1335
- Rejestracja: 23 cze 2017, 13:20
- Lokalizacja: mazowieckie
Re: PreamP relacja z budowy, czyli "od pomysłu do przemysłu"
Cześć, mam pytanko: jakieś plany na płytki MC?
- Jaculek
- Posty: 2293
- Rejestracja: 27 cze 2012, 08:57
- Gramofon: Dual 704, 721
- Lokalizacja: Świętochłowice
Re: PreamP relacja z budowy, czyli "od pomysłu do przemysłu"
No coś kombinuję ale to byłby już zupełnie nowy projekt. Swoją drogą można by i w tym pokombinować z dopasowaniem pod MC. Opampy mają jeszcze zapas wzmocnienia i można by z nich wyciągnąć po 10 dB. Problem jest taki, że nie mam jak tego sprawdzić bo nie dysponuję wkładką MC. SUT Cię nie przekonuje?
Analog: Dual 704&721+DenonDL301/ShureV15III/Dual M20E/OrtofonMC-20>HeadamP >PreamP DP > DH-101 > DH-220 > Monitor Audio RX6/Beyerdynamic DT 880
Cyfra: Arcam FMJ CD17>Fiio K11 R2R/Yamaha WXAD-10
Cyfra: Arcam FMJ CD17>Fiio K11 R2R/Yamaha WXAD-10
- koscidogitary
- Posty: 1335
- Rejestracja: 23 cze 2017, 13:20
- Lokalizacja: mazowieckie
Re: PreamP relacja z budowy, czyli "od pomysłu do przemysłu"
Można, ale jak mówisz: lepiej nowy projekt i dać dodatkowy stopień wzmocnienia.
Oczywiście przekonuje, jednak względny SUT jaki mnie interesuje to od 2000zł i z góry narzucone brzmienie/ograniczona ilość kompatybilnych wkładek.
Ja jeszcze nie wiem jakie brzmienie/jaki SUT/jaka wkładka MC jest dla mnie dobra (pod mój gramofon i całą pozostałą aparaturę) i z tych właśnie powodów wstrzymałem się z decyzją o pójściu w SUT - dla mnie jeszcze za wcześnie, za mało doświadczenia w tym temacie.
- Jaculek
- Posty: 2293
- Rejestracja: 27 cze 2012, 08:57
- Gramofon: Dual 704, 721
- Lokalizacja: Świętochłowice
Re: PreamP relacja z budowy, czyli "od pomysłu do przemysłu"
No jeżeli to ma być taki przedwzmacniacz na rozpoznanie to myślę, że lepiej byłoby zmodyfikować ten co jest. To tylko zmiana kilku oporników. Nawet przy Ne5532 pasmo przenoszenia będzie sięgać 100kHz przy wzmocnieniu po 100x na każdym opampie (aktualnie jest ok 35x).koscidogitary pisze: ↑25 sty 2021, 07:36Można, ale jak mówisz: lepiej nowy projekt i dać dodatkowy stopień wzmocnienia.
Można by też tak dobrać oporniki, żeby dało się używać zarówno do wkładkami MM jak i MC. Na MC pierwszy stopień miałby wzmocnienie 255x drugi 38x, (całkowity gain 60dB) na MM pierwszy 27-38x, drugi bez zmian (całkowity gain 40-43,5dB). Pasmo dla Ne5532 powinno sięgać 40kHz (-3dB)
- koscidogitary
- Posty: 1335
- Rejestracja: 23 cze 2017, 13:20
- Lokalizacja: mazowieckie
- Jaculek
- Posty: 2293
- Rejestracja: 27 cze 2012, 08:57
- Gramofon: Dual 704, 721
- Lokalizacja: Świętochłowice
Re: PreamP relacja z budowy, czyli "od pomysłu do przemysłu"
Kurczę, myślałem, że propozycja przeróbki jest niezła ale po obliczeniach szumu dochodzę do wniosku, że zrobienie dobrego pre dla MC na opampach jest co najmniej problematyczne. Nawet na najlepszych jak AD797 (gęstość szumu 0,9nV/Hz^0,5) odstęp od szumu niewiele przekroczy 62dB. Na Ne5532 to niecałe 51dB.
Czyli jednak nowy projekt byłby potrzebny. Jakaś para różnicowa na jfetach na wejściu a z niej sygnał na wejścia opampa? Jest opis takiego rozwiązania na elektroda.pl
Analog: Dual 704&721+DenonDL301/ShureV15III/Dual M20E/OrtofonMC-20>HeadamP >PreamP DP > DH-101 > DH-220 > Monitor Audio RX6/Beyerdynamic DT 880
Cyfra: Arcam FMJ CD17>Fiio K11 R2R/Yamaha WXAD-10
Cyfra: Arcam FMJ CD17>Fiio K11 R2R/Yamaha WXAD-10
- koscidogitary
- Posty: 1335
- Rejestracja: 23 cze 2017, 13:20
- Lokalizacja: mazowieckie
Re: PreamP relacja z budowy, czyli "od pomysłu do przemysłu"
Rózne są podejścia.
Mi bardzo pasowało to rozwiązanie, które stosuje Ahaja w MaCaBRiaa/Husariaa (nie wiem jak jest w Nudzie) --> opamp bipolarny na wejściu, jego wzmocnienie zależne od impedancji wkładki (żadnych rezystorów dopasowujących na wejściu).
- Jaculek
- Posty: 2293
- Rejestracja: 27 cze 2012, 08:57
- Gramofon: Dual 704, 721
- Lokalizacja: Świętochłowice
Re: PreamP relacja z budowy, czyli "od pomysłu do przemysłu"
Możesz podać mi jakiegoś linka, gdzie on to opisuje? Jakoś trudno mi to sobie wyobrazić.koscidogitary pisze: ↑01 lut 2021, 14:09opamp bipolarny na wejściu, jego wzmocnienie zależne od impedancji wkładki (żadnych rezystorów dopasowujących na wejściu).
Analog: Dual 704&721+DenonDL301/ShureV15III/Dual M20E/OrtofonMC-20>HeadamP >PreamP DP > DH-101 > DH-220 > Monitor Audio RX6/Beyerdynamic DT 880
Cyfra: Arcam FMJ CD17>Fiio K11 R2R/Yamaha WXAD-10
Cyfra: Arcam FMJ CD17>Fiio K11 R2R/Yamaha WXAD-10
- koscidogitary
- Posty: 1335
- Rejestracja: 23 cze 2017, 13:20
- Lokalizacja: mazowieckie
Re: PreamP relacja z budowy, czyli "od pomysłu do przemysłu"
Hmm, schematów do MaCaBRiaa/Husariaa to nie ma ('patent' Ahaja).
Poszukaj wątku o Nuda mini, relacja z budowy. Może tam właśnie będzie to pokazane, ale nie sprawdzałem...
Poszukaj wątku o Nuda mini, relacja z budowy. Może tam właśnie będzie to pokazane, ale nie sprawdzałem...
-
ahaja
- Posty: 1261
- Rejestracja: 18 paź 2011, 15:11
- Lokalizacja: Pń
Re: PreamP relacja z budowy, czyli "od pomysłu do przemysłu"
Wariacja na temat Phonoclone'a w sensie ogólnej zasady działania tej sekcji MC - http://phonoclone.com/diy-pho4.html
- Jaculek
- Posty: 2293
- Rejestracja: 27 cze 2012, 08:57
- Gramofon: Dual 704, 721
- Lokalizacja: Świętochłowice
Re: PreamP relacja z budowy, czyli "od pomysłu do przemysłu"
Dzięki. Wygląda interesująco. Zgłębię temat 
Analog: Dual 704&721+DenonDL301/ShureV15III/Dual M20E/OrtofonMC-20>HeadamP >PreamP DP > DH-101 > DH-220 > Monitor Audio RX6/Beyerdynamic DT 880
Cyfra: Arcam FMJ CD17>Fiio K11 R2R/Yamaha WXAD-10
Cyfra: Arcam FMJ CD17>Fiio K11 R2R/Yamaha WXAD-10
- Jaculek
- Posty: 2293
- Rejestracja: 27 cze 2012, 08:57
- Gramofon: Dual 704, 721
- Lokalizacja: Świętochłowice
Re: PreamP relacja z budowy, czyli "od pomysłu do przemysłu"
Faktycznie ciekawa propozycja na pewno godna rozważenia.
A wracając do kwestii szumów (za grzyba nie chciały dać się okiełznać). Ciągle jakieś makabryczne wartości wychodziły (S/N 42dB) więc w ruch poszedł symulator. Pododawałem źródła szumu do każdego szumiącego elementu od rezystora po opamp i na wyjściu uzyskałem wartości znacznie bardziej akceptowalne niż wyliczone kalkulatorem linkowanym wcześniej. W pierwszej chwili pomyślałem, że może symulator słaby ale znalazłem potwierdzenie, że NFB wpływa nie tylko na zniekształcenia ale także na zmniejszenie poziomu szumów (wzory dla ciekawych: https://www.fonar.com.pl/audio/projekty ... zm/wzm.htm) Autor kalkulatora dodaje każdy z szumów niezależnie od jego przebiegu przez wzmacniacz. Zatem nie jest tak źle i można zrobić na ogólnodostępnych opampach pre do wkładek MC z odstępem od szumów przekraczającym 65dB
A wracając do kwestii szumów (za grzyba nie chciały dać się okiełznać). Ciągle jakieś makabryczne wartości wychodziły (S/N 42dB) więc w ruch poszedł symulator. Pododawałem źródła szumu do każdego szumiącego elementu od rezystora po opamp i na wyjściu uzyskałem wartości znacznie bardziej akceptowalne niż wyliczone kalkulatorem linkowanym wcześniej. W pierwszej chwili pomyślałem, że może symulator słaby ale znalazłem potwierdzenie, że NFB wpływa nie tylko na zniekształcenia ale także na zmniejszenie poziomu szumów (wzory dla ciekawych: https://www.fonar.com.pl/audio/projekty ... zm/wzm.htm) Autor kalkulatora dodaje każdy z szumów niezależnie od jego przebiegu przez wzmacniacz. Zatem nie jest tak źle i można zrobić na ogólnodostępnych opampach pre do wkładek MC z odstępem od szumów przekraczającym 65dB
Analog: Dual 704&721+DenonDL301/ShureV15III/Dual M20E/OrtofonMC-20>HeadamP >PreamP DP > DH-101 > DH-220 > Monitor Audio RX6/Beyerdynamic DT 880
Cyfra: Arcam FMJ CD17>Fiio K11 R2R/Yamaha WXAD-10
Cyfra: Arcam FMJ CD17>Fiio K11 R2R/Yamaha WXAD-10