DYNACO 2x10W
-
szczepan_def
- Posty: 855
- Rejestracja: 28 sty 2017, 14:25
- Gramofon: DUAL 455
-
szczepan_def
- Posty: 855
- Rejestracja: 28 sty 2017, 14:25
- Gramofon: DUAL 455
Re: DYNACO 2x10W
jeden kanał jes 4x słabszy
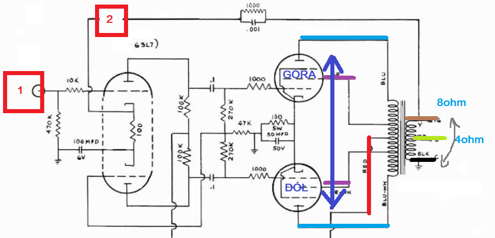
sprawdzę pętle USZ i odczepy 4/8 ohm na podstawkach nic nie znalazłem, na wejściu 1lampy jest ok. Na wyjsciu już jest różnica lewy/prawy, zamiana 1szych lamp nic nie dała
I kwadrat 10k
sprawdzę pętle USZ i odczepy 4/8 ohm na podstawkach nic nie znalazłem, na wejściu 1lampy jest ok. Na wyjsciu już jest różnica lewy/prawy, zamiana 1szych lamp nic nie dała
I kwadrat 10k
Too many tubes, too little time...
-
szczepan_def
- Posty: 855
- Rejestracja: 28 sty 2017, 14:25
- Gramofon: DUAL 455
Re: DYNACO 2x10W
Pierwsze pomiary
100Hz 1kHz 10k Moc 2x 7.5W/8ohm
Przesłuch sinus 10kHz/-56db, 20kHz/-52db
Wzocnienie x8, rozumiem że trzeba wartości USZ dobrać pod odczep 8ohm, dałem ze schematu ale tam jest USZ z odczepu 16ohm.
100Hz 1kHz 10k Moc 2x 7.5W/8ohm
Przesłuch sinus 10kHz/-56db, 20kHz/-52db
Wzocnienie x8, rozumiem że trzeba wartości USZ dobrać pod odczep 8ohm, dałem ze schematu ale tam jest USZ z odczepu 16ohm.
Too many tubes, too little time...
-
szczepan_def
- Posty: 855
- Rejestracja: 28 sty 2017, 14:25
- Gramofon: DUAL 455
Re: DYNACO 2x10W
Co się stanie jak zamienię podlaczenia lamp mocy górna z dolną? Odwróci to fazę na wyjściu trafa?
do sprawdzenia...
Too many tubes, too little time...
-
MISSE
- Posty: 1662
- Rejestracja: 16 cze 2013, 21:59
- Gramofon: Micro Seiki DDX
Re: DYNACO 2x10W
jakiś cel przyświeca eksperymentowi???szczepan_def pisze: ↑01 cze 2020, 16:26Co się stanie jak zamienię podlaczenia lamp mocy górna z dolną? Odwróci to fazę na wyjściu trafa?
jeśli jeden odczep na wyjściu to jeszcze rozumiem takie podejście tylko uważaj co łączysz z zerowym potencjałem(którą końcówkę)
to takie uproszczenie.
Jeśli masz SE i dwa zaciski na pierwotnym i dwa na wtórnym bez sprzężenia zwrotnego to niema to znaczenia zamieniając zasilanie z anodą gdzie co jest.
Jeśli masz odczep UL to już tylko jedna kombinacja na wejściu, wyjście dowolnie(dwa zaciski)(wiele odczepów jedna konfiguracja)
Jeśli masz odczep UL to już tylko jedna kombinacja na wejściu i sprężenie zwrotne to wyjście też tylko jedna kombinacja na wyjściu(obojętnie ile wyjść, głębokość sprzężenia będzie zależna od tego z którego odczepu będziesz brał napięcie)
Przy PP jest jedna kombinacja chyba że na wyjściu masz tylko jedno uzwojenie
Kiedyś oznaczano kropką początki uzwojeń, dziś kupując transformator masz jak ……. gdzie co podłączyć
-
szczepan_def
- Posty: 855
- Rejestracja: 28 sty 2017, 14:25
- Gramofon: DUAL 455
Re: DYNACO 2x10W
1. jeden kanał na wyjściu (zamienione kolory czarny z brązowym) mam odwrotnie niż drugi, i tak myślę żeby w jednym zamienić podłączenia lamp, oba kabelki z góry na dół i odwrotnie... Czy na wyjsciu trafa się coś zmieni?
2. punkt 1 i 2 - mają być fazy zgodne czy przeciwne bo już dostaje do głowy?
teraz mam zgodne te fazy i się nie wzudza, ale nie wiem już sam może USZ ma być odwrotnie podłączone (ale wtedy się wzbudza) a wzbudza się bo mam niedobrane wartości USZ pod 8ohm???
opisane jest jak na dłoni, ale to moje początki bez PCB - i co kabelek to zagadka a jeszcze trzeba się pilnować żeby kieownik elektrowni nie złapał
Ostatnio zmieniony 02 cze 2020, 09:40 przez szczepan_def, łącznie zmieniany 1 raz.
Too many tubes, too little time...
-
szczepan_def
- Posty: 855
- Rejestracja: 28 sty 2017, 14:25
- Gramofon: DUAL 455
Re: DYNACO 2x10W
Sygnał USZ jest do katody, fazy muszą być takie same, USZ jest w globalnej petli od wejścia do wyjścia więc wnioskuję że te fale na kwadracie to przesuniecia fazowe w. cz.
czas na zglebienie tematu 
Ostatnio zmieniony 01 cze 2020, 23:29 przez szczepan_def, łącznie zmieniany 1 raz.
Too many tubes, too little time...
-
MISSE
- Posty: 1662
- Rejestracja: 16 cze 2013, 21:59
- Gramofon: Micro Seiki DDX
Re: DYNACO 2x10W
To nie generator i ma się nie wzbudzać
W pętli sprzężenia R jest regulatorem wzmocnienia i z fizyki wynika że najlepiej jak mamy duże napięcie więc podpinamy pod wyjście 8R.
Zastanów się jedno uzwojenie to koniec i jest ZEREM, a 8R to drugi koniec. 4R to środek, a u Ciebie to jakiś cudotwór
Sprzężenie robimy tak (nigdy nie wiemy jaki będzie transformator) potencjometr 47K i patrzymy kiedy wzmocnienie całości zaczyna maleć. Im głębsze sprzężenie tym mniejsze wzmocnienie, szumy, szersze pasmo itd.
kondensator dobieramy tak aby przy dużej częstotliwości między wejściem a wyjściem było jak najmniejsze przesunięcie fazowe
W pętli sprzężenia R jest regulatorem wzmocnienia i z fizyki wynika że najlepiej jak mamy duże napięcie więc podpinamy pod wyjście 8R.
Zastanów się jedno uzwojenie to koniec i jest ZEREM, a 8R to drugi koniec. 4R to środek, a u Ciebie to jakiś cudotwór
Sprzężenie robimy tak (nigdy nie wiemy jaki będzie transformator) potencjometr 47K i patrzymy kiedy wzmocnienie całości zaczyna maleć. Im głębsze sprzężenie tym mniejsze wzmocnienie, szumy, szersze pasmo itd.
kondensator dobieramy tak aby przy dużej częstotliwości między wejściem a wyjściem było jak najmniejsze przesunięcie fazowe
-
szczepan_def
- Posty: 855
- Rejestracja: 28 sty 2017, 14:25
- Gramofon: DUAL 455
Re: DYNACO 2x10W
oczywiście tak jest, źle opisałem rysunek, już poprawiłem post dla jasności
chodzi o to że na jednym kanale mam teraz wyjścia zgodnie z opisem na trafo (czarny=masa, brązowy=8ohm) a drugi mam odwrotnie, wiem że nie ma to znaczenia w działaniu, ale jak przepnę te lampy to oznaczenie będzie zgodne z opisem, tak dla porządku
Chciałem zmierzyć wzmocnienie bez USZ - ale jak odpinam pętlę USZ to nie mam sygnału na wyjściu? jak to zrobić? sztuczne obciążenie po 8r mam cały czas podpięte
Too many tubes, too little time...
- BlackDevil
- Posty: 664
- Rejestracja: 12 gru 2017, 19:48
- Gramofon: S600
-
szczepan_def
- Posty: 855
- Rejestracja: 28 sty 2017, 14:25
- Gramofon: DUAL 455
Re: DYNACO 2x10W
Do katody tam gdzie USZ, Czyli zamiast USZ dać 1k do masy?
Too many tubes, too little time...
- BlackDevil
- Posty: 664
- Rejestracja: 12 gru 2017, 19:48
- Gramofon: S600
-
szczepan_def
- Posty: 855
- Rejestracja: 28 sty 2017, 14:25
- Gramofon: DUAL 455
Re: DYNACO 2x10W
Bez USZ wzmocnienie 28dB, pasmo10hz-35k
USZ rezystor 1k wzmocnienie 17,6dB pasmo 10hz-70khz
Kondensator dobiorę później... Czy te fale są od trafa? Wynikają z przesuniec fazy, Czy układ się wzbudza? Glebokosc USZ 10,5db, wydaje się za dużo
W sumie duże to sprzężenie raczej nie będzie, a czy jest ono w ogóle mi potrzebne?
Na - 7db USZ policzyłem rezystor 2k do testów, a ten przy katodzie z dzielnika USZ 100ohm zostawić? Czy lepiej mniejszy, czasem pokazują 47ohm
Sa jakieś tzw. Dobre wartości dla głębokości USZ? Czy to zależy od konstrukcji, traf etc.
W sumie duże to sprzężenie raczej nie będzie, a czy jest ono w ogóle mi potrzebne?
Na - 7db USZ policzyłem rezystor 2k do testów, a ten przy katodzie z dzielnika USZ 100ohm zostawić? Czy lepiej mniejszy, czasem pokazują 47ohm
Sa jakieś tzw. Dobre wartości dla głębokości USZ? Czy to zależy od konstrukcji, traf etc.
Too many tubes, too little time...
- BlackDevil
- Posty: 664
- Rejestracja: 12 gru 2017, 19:48
- Gramofon: S600
Re: DYNACO 2x10W
Szczepan wygląda na to że wzmacniacz ma stan przed zawałowy serca
-
szczepan_def
- Posty: 855
- Rejestracja: 28 sty 2017, 14:25
- Gramofon: DUAL 455
Re: DYNACO 2x10W
Wiadomo że tak nie zostawię, bardziej traktuje to jako poligon doświadczalny, książka swoje ale ja to muszę pomacać, zobaczyć, doświadczyć, popróbuje z tym potkiem w USZ, nie wykluczam też przesunąć punkt pracy w stronę AB rezystorem katody 260-270ohm 
Too many tubes, too little time...