DYNACO 2x10W

Klamoty domowej roboty
ODPOWIEDZ
szczepan_def
Posty: 867
Rejestracja: 28 sty 2017, 14:25
Gramofon: DUAL 455

DYNACO 2x10W

#1

Post autor: szczepan_def »

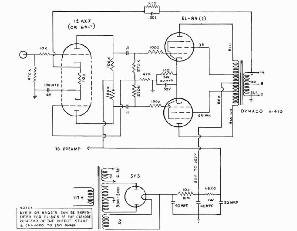
Zakiełkował projekt piecyka - klon DYNACO 2x10W, na razie oprócz płytki i schematu nie mam nic ;)

czy dobrze to rozumiem, sygnał trafia na siatkę lampy 1, na anodach tych lamp otrzymujemy pełny sygnał w przeciwfazie bo druga połówka jest sprzęgnięta katodą poprzez rezystor 100ohm. sygnały w przeciwfazie trafiają na siatki lamp el84 i dalej na trafo głośnikowe. i teraz możemy ustawić punkt pracy lamp el84 w klasie A(każda lampa wzmacnia cały przebieg sygnału - mniejsza sprawność) lub AB (każda lampa wzmacnia po ok. połowie sygnału)
dynaco 2x10.png
Kolejnym krokiem jest poskładanie płytki, dobór traf, zaprojektować i wykonać obudwę

1. w pierwszej lini są 2xecc83 dalej 4xel84 za nimi stanie prostownicza a za nią 2xtrafa głośnikowe, toroid zasilający pod pokładem.

pierwsza przymiarka/rzut:
rzut Dyn.png
rzut Dyn.png (7.04 KiB) Przejrzano 4361 razy
Kilka pytań:

1. Czy trafo zasilające może znaleźć się pod głośnikowymi?
2. Czy głośnikowe mogą być LOPP25-1 https://sklep.lampyelektronowe.pl/?684, ... -ogonowski czy lepiej założyć te większe LO-PP40-2https://sklep.lampyelektronowe.pl/?974, ... -ogonowski, a może jeszcze inne?
3. Gdzieś wyczytałem że to klasa A, można jakoś to określić/wyliczyć ze schematu? muszę zgłębić literaturę w tym temacie. (karta JJ el84 pokazuje dla klasy A, napięcie Ua=250v , prąd anody Ia=48mA, Rk=135ohm) jak rozumiem ten prąd 48mA to jest maksymalny? (250v x 0,048A = 12W) :think:
4. czy takie trafo zasilające wystarczy 6,3v/4A + 300v-0-300v (2x250mA) + 5v/2,5A

podpowiedzi mile widziane :pray:
Too many tubes, too little time...
szczepan_def
Posty: 867
Rejestracja: 28 sty 2017, 14:25
Gramofon: DUAL 455

Re: DYNACO 2x10W

#2

Post autor: szczepan_def »

Abstrahując od schematu, dla klasy A prąd spoczynkowy ustawiamy tak żeby mieć maks. Moc admisyjną dla początkowego napięcia anody? Czyli że lampa grzeje się najbardziej jak nie ma sygnału i nie oddaje nic do trafa?
IMG_20200404_172455.jpg
DlaVa=300v i Vg2=300v odczytałem prąd IA=45mA, dla Padm=12W, polaryzacja siatki jakieś -10,6v...
Impedancja trafa 300x300/12=7.5kOhm...czy tak? Jak coś kręcę proszę prostować... Cdn
Too many tubes, too little time...
szczepan_def
Posty: 867
Rejestracja: 28 sty 2017, 14:25
Gramofon: DUAL 455

Re: DYNACO 2x10W

#3

Post autor: szczepan_def »

CD... Prąd anody mam 45mA X2 lampy tj. 90mA
polaryzacji siatki -10.6v tj spadek napięcia na wspólnym rezystorze katod przy prądzie 90mA
Rk=10.6/0.09A= 117ohm :think:
Ostatnio zmieniony 04 kwie 2020, 19:38 przez szczepan_def, łącznie zmieniany 1 raz.
Too many tubes, too little time...
Awatar użytkownika
BlackDevil
Posty: 667
Rejestracja: 12 gru 2017, 19:48
Gramofon: S600

Re: DYNACO 2x10W

#4

Post autor: BlackDevil »

Czy Ty masz to poskładane czy teoretyzujesz. :roll:
szczepan_def
Posty: 867
Rejestracja: 28 sty 2017, 14:25
Gramofon: DUAL 455

Re: DYNACO 2x10W

#5

Post autor: szczepan_def »

BlackDevil pisze:
04 kwie 2020, 19:26
Czy Ty masz to poskładane czy teoretyzujesz. :roll:
Nie mam poskładane, równolegle do prac dorabiam teorie, pytanie czy w dobrą stronę :think:
Too many tubes, too little time...
Awatar użytkownika
BlackDevil
Posty: 667
Rejestracja: 12 gru 2017, 19:48
Gramofon: S600

Re: DYNACO 2x10W

#6

Post autor: BlackDevil »

szczepan_def pisze:
04 kwie 2020, 19:42
BlackDevil pisze:
04 kwie 2020, 19:26
Czy Ty masz to poskładane czy teoretyzujesz. :roll:
Nie mam poskładane, równolegle do prac dorabiam teorie, pytanie czy w dobrą stronę :think:
Ok tylko tu masz wszystko napisane jedyne co trzeba dobrać to trafo do tego prostownika lampowego ogarnij wykresy i już ;) bo te 300-325V na trafo wyjściowe to trochę dziwne :doh: . Lampy będą przewoltowane :think: Przy nominalnych parametrach wzmacniacz będzie miał ok 8W na wyjściu, a zniekształcenia beda akceptowalne zakładając sprawność układu na poziomie 25% w klasie A ;)
Załączniki
20200404_183632.jpg
zbyszek1982
Posty: 5022
Rejestracja: 31 gru 2012, 19:11

Re: DYNACO 2x10W

#7

Post autor: zbyszek1982 »

@BlackDevil to na el84 ten push pull, nie na el34.

@szczepan_def Nie wiem czy jest sens walczyć o klasę A skoro w push-pullu i tak składasz sygnał z dwóch połówek z odwracacza fazy. Jak bedzie dobrze zrobiony to zniekształcenia skrośne zobaczysz długo po tym jak się zacznie przesterowywać.

Na stronie skarabo jest schemat jak zrobić push-pulla w klasie A bez odwracacza fazy.
szczepan_def
Posty: 867
Rejestracja: 28 sty 2017, 14:25
Gramofon: DUAL 455

Re: DYNACO 2x10W

#8

Post autor: szczepan_def »

zbyszek1982 pisze:
04 kwie 2020, 21:06

@szczepan_def Nie wiem czy jest sens walczyć o klasę A skoro w push-pullu i tak składasz sygnał z dwóch połówek z odwracacza fazy. Jak bedzie dobrze zrobiony to zniekształcenia skrośne zobaczysz długo po tym jak się zacznie przesterowywać.

Na stronie skarabo jest schemat jak zrobić push-pulla w klasie A bez odwracacza fazy.
A no właśnie chyba tak nie jest, wydaje mi się że w klasie A cała amplituda sygnału jest wzmacniana na każdej lampie w przeciwfazie, prąd stały znosi się w trafie więc namagnesowanie rdzenia nie występuje, dopiero zgłębiam ten temat, więc może coś kręcę
Too many tubes, too little time...
Awatar użytkownika
BlackDevil
Posty: 667
Rejestracja: 12 gru 2017, 19:48
Gramofon: S600

Re: DYNACO 2x10W

#9

Post autor: BlackDevil »

zbyszek1982 pisze:
04 kwie 2020, 21:06
@BlackDevil to na el84 ten push pull, nie na el34.
Sorki faktycznie , chyba już ślepne od tych środków konserwujących :oops:
szczepan_def
Posty: 867
Rejestracja: 28 sty 2017, 14:25
Gramofon: DUAL 455

Re: DYNACO 2x10W

#10

Post autor: szczepan_def »

BlackDevil pisze:
04 kwie 2020, 21:43
zbyszek1982 pisze:
04 kwie 2020, 21:06
@BlackDevil to na el84 ten push pull, nie na el34.
Sorki faktycznie , chyba już ślepne od tych środków konserwujących :oops:
Jedno i drugie pentoda więc schemat obliczeń taki sam, wiem że są te dane w kartach, ale chciałbym zrozumieć skąd się tam wzięły i z czego wynikają, bo jak już coś robić to przynajmniej wiedzieć trochę jak działa,przy sobocie wszelkie konserwanty wskazane
Too many tubes, too little time...
szczepan_def
Posty: 867
Rejestracja: 28 sty 2017, 14:25
Gramofon: DUAL 455

Re: DYNACO 2x10W

#11

Post autor: szczepan_def »

Przy 80mA-90mA na kanał, dla lampy 5y3 mam trafo zasilania 300v, wyjście ok. 300-320v. Chyba ok to Trafko. A nawet jak będzie za duże to łatwiej obniżyć napięcie jak podnieść :think: może te 2x280vac byłoby ok?
IMG_20200404_235820.jpg
Too many tubes, too little time...
Awatar użytkownika
BlackDevil
Posty: 667
Rejestracja: 12 gru 2017, 19:48
Gramofon: S600

Re: DYNACO 2x10W

#12

Post autor: BlackDevil »

szczepan_def pisze:
05 kwie 2020, 00:13
Przy 80mA-90mA na kanał
O prądzie siatek g2 to czasem nie zapomniałeś :?: :think:
Może się mylę ale ta lampa jest za słaba by zasilić oba kanaly w klasie A będzie potrzeba ponad 200mA na całość :think:
szczepan_def
Posty: 867
Rejestracja: 28 sty 2017, 14:25
Gramofon: DUAL 455

Re: DYNACO 2x10W

#13

Post autor: szczepan_def »

Katalog mullard dla el84 przy 300v dla 8kOhm UL43% podaje:
IMG_20200405_144213.jpg
Jak rozumiem do tych Ikmax.=90mA doliczam jeszcze prąd przedwzmacniacza 10mA, i taki prąd ma jedno uzwojenie trafa, czyli te 100mA na stronę wystarczy, prąd siatki 2 jest w tych 2x45mA bo to dla maks. Sygnału?
Too many tubes, too little time...
Awatar użytkownika
BlackDevil
Posty: 667
Rejestracja: 12 gru 2017, 19:48
Gramofon: S600

Re: DYNACO 2x10W

#14

Post autor: BlackDevil »

szczepan_def pisze:
05 kwie 2020, 16:52
Katalog mullard dla el84 przy 300v dla 8kOhm UL43% podaje:
IMG_20200405_144213.jpg
Jak rozumiem do tych Ikmax.=90mA doliczam jeszcze prąd przedwzmacniacza 10mA, i taki prąd ma jedno uzwojenie trafa, czyli te 100mA na stronę wystarczy, prąd siatki 2 jest w tych 2x45mA bo to dla maks. Sygnału?
Zgadza się chodzi mi o to że masz jedna lampę prostujacą i ona 200mA ci nie da dla dwóch kanałów patrz na charakterystykę Full wave.
szczepan_def
Posty: 867
Rejestracja: 28 sty 2017, 14:25
Gramofon: DUAL 455

Re: DYNACO 2x10W

#15

Post autor: szczepan_def »

Lampy prostownika szukam jakiejś twarzowej, coś typu 5U4G,generalnie trafko 300-0-300 / 0,2A powinno być ok.

Nauka: narysowałem prostą obciążenia (300v i 40mA) jak rozumiem dla klasy A i PP to obciążenie rozkłada się po połowie na lampę?
napięcie siatki =-10,5v ( czyli może się zmieniać od -5,25v do -15,75v)
punkt pracy.png
Licząc dalej Puż=(0,075-0,01)*(530-35)*0,25=8W
Too many tubes, too little time...
ODPOWIEDZ