Hiraga La Prepre

Klamoty domowej roboty
ODPOWIEDZ
Awatar użytkownika
Jaculek
Posty: 2282
Rejestracja: 27 cze 2012, 08:57
Gramofon: Dual 704, 721
Lokalizacja: Świętochłowice

Hiraga La Prepre

#1

Post autor: Jaculek »

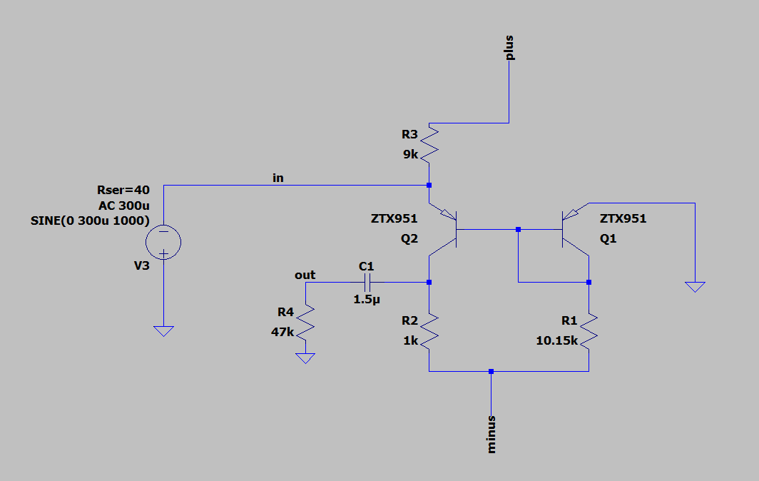
Trafiłem na niego przypadkiem szukając informacji o tranzystorach ZTX851/951, które idealnie nadają się do wzmacniania sygnału ze źródeł o niskiej impedancji (czyli np. wkładek MC). Układ zaproponowany przez Hiragę jest prosty i wręcz genialny. Jest to jednostopniowy wzmacniacz w konfiguracji wspólnej bazy z polaryzacją lustrem prądowym. Wspólna baza charakteryzuje się niską rezystancją wejściową i dość wysoką wyjściową, dużym wzmocnieniem napięciowym i brakiem wzmocnienia prądowego. Czyli nadaje się na headampa :)
Nie byłbym sobą, gdybym czegoś nie próbował zmienić. Oryginalnie "La prepre" zasilany jest bateryjnie. Ja postanowiłem wykorzystać mój zasilacz. Dlaczego Hiraga użył baterii? No cóż poza ww. i jeszcze innymi zaletami wzmacniacz ten ma PSRR wynoszący -6dB czyli nie tylko nie tłumi ale WZMACNIA zakłócenia z linii zasilania (dokładnie z ujemnej). Przy sygnale wejściowym nominalnie 300uV to przepis na katastrofę.
Tak wygląda schemat dopasowany do mojego napięcia zasilania:
Zrzut ekranu 2024-11-19 185117.png
Analiza Fouriera pokazuje tylko drugą harmoniczną:
Zrzut ekranu 2024-11-19 191313.png
Poziom THD 0,025% całkowicie bez ujemnego sprzężenia zwrotnego! Miodzio, co nie?
No to machnąłem płytkę, dobrałem tranzystory, zlutowałem i podłączyłem...
La Prepre.jpg
... do nowego zasilacza stabilizowanego, potem do starego i w obydwu przypadkach KUPA. Poziom szumów masakryczny, do tego brum i przydźwięk. Wkładki MC-20 Ortofona o poziomie sygnału 70uV nie dało się w ogóle słuchać a Denon 300uV też strasznie zakłócony, choć było w brzmieniu coś intrygującego... Już chciałem zdemontować płytkę ale spróbowałem zasilania z baterii 9V. I bum! Szum choć wyraźny to jednak akceptowalny, a w zlutowanym przeze mnie układzie nie ma filtracji na zasilaniu jak u Hiragi (on tam dołożył do baterii chyba po 3 kondensatory 6800uF, czy nawet 400000uF :shock: na gałąź plus folia). Więc może być lepiej.
Zacząłem kombinować nad przejściem na baterie ale jeszcze postanowiłem powalczyć z moimi zasilaczami. W zasilaczu liniowym wymieniłem mostki ze zwykłych diod na Shotky'ego, dodałem kondensatory filtrujące na mostki, dodałem kondensatory foliowe na wyjście stabilizatora i uzyskałem efekt taki, że szum na wyjściu zasilacza jest mniejszy od szumu własnego oscyloskopu. Podłączyłem i... opadła mi kopara. NIE SPODZIEWAŁEM się aż takiego efektu. Szum jeszcze jest ale już na poziomie tła płyty. SUT nie ma startu do tego, co daje ten headamp. Przynajmniej ten SUT, który mam. Ilość szczegółów, czystość wysokich tonów, energia basu! MASAKRA.
Słucham i uszom nie wierzę :D Ten układ jest GENIALNY. Oczywiście ma swoje wady, nie tylko ujemny PSRR ale już myślę jak je wyeliminować i nawet mam obiecujące efekty (póki co na symulacji). W każdym razie w tej chwili pracuję nad płytką z dołożoną filtracją na zasilaniu. Zobaczymy, czy to pozwoli jeszcze bardziej obniżyć szum. I słucham, słucham, słucham... :D
Analog: Dual 704&721+DenonDL301/ShureV15III/Dual M20E/OrtofonMC-20>HeadamP >PreamP DP > DH-101 > DH-220 > Monitor Audio RX6/Beyerdynamic DT 880
Cyfra: Arcam FMJ CD17>Fiio K11 R2R/Yamaha WXAD-10
Awatar użytkownika
Wojtek
Administrator
Posty: 44402
Rejestracja: 02 lut 2009, 02:59
Lokalizacja: Warszawa
Kontakt:

Re: Hiraga La Prepre

#2

Post autor: Wojtek »

Jaculek pisze:
19 lis 2024, 20:01
SUT nie ma startu do tego, co daje ten headamp.
Eee...
Jaculek pisze:
19 lis 2024, 20:01
Przynajmniej ten SUT, który mam
... no właśnie :morda:

Ja bym się nie bawił tylko zostawił zasilanie bateryjne. Starczy na długo.
Tym bardziej że dostaniesz dzisiaj baterie litowe z wbudowanym układem ładującym.

A jeśli już musi być zasilane z kabla - oparłbym to o ładowalne bateryjki, tyle że z sieci by szedł jedynie układ ładowania baterii, a nie zasilania układu (jeśli ma to sens, ale widziałem już takie rzeczy np. w konsolach do gier).
Tubylcza wredota, tudzież insza kanalia
Wsparcie finansowe forum
Awatar użytkownika
Jozi
Posty: 2031
Rejestracja: 28 sty 2022, 02:57
Gramofon: Sony PS-X60
Lokalizacja: Pastwiska City

Re: Hiraga La Prepre

#3

Post autor: Jozi »

Wojtek pisze:
19 lis 2024, 20:16
Jaculek pisze:
19 lis 2024, 20:01
SUT nie ma startu do tego, co daje ten headamp.
Eee...
Jaculek pisze:
19 lis 2024, 20:01
Przynajmniej ten SUT, który mam
... no właśnie :morda:

Ja bym się nie bawił tylko zostawił zasilanie bateryjne. Starczy na długo.
Tym bardziej że dostaniesz dzisiaj baterie litowe z wbudowanym układem ładującym.

A jeśli już musi być zasilane z kabla - oparłbym to o ładowalne bateryjki, tyle że z sieci by szedł jedynie układ ładowania baterii, a nie zasilania układu (jeśli ma to sens, ale widziałem już takie rzeczy np. w konsolach do gier).
Wojtek daj szansę Jackowi, ja wierzę że przy zasilaniu sieciowym znajdzie rozwiązanie.
Ale nawet jakby bateryjne miało być to już byłoby coś, bo bez Suta.
Może by mi wstawił MC w swoją konstrukcję i byłaby szansa powalczyć z niskonapięciowymi :dance: :dance:
[Sony PS X60,VM540ML, Shure V15III-Sas, Sony XL 45,pre @Jaculek-(Analog)]
[ Tidal Hifi, Wiim Pro Plus, Onkyo 7030C-(Cyfra)] Yamaha A-S701, Heco Professional 650
Awatar użytkownika
Jaculek
Posty: 2282
Rejestracja: 27 cze 2012, 08:57
Gramofon: Dual 704, 721
Lokalizacja: Świętochłowice

Re: Hiraga La Prepre

#4

Post autor: Jaculek »

Wojtek pisze:
19 lis 2024, 20:16
Ja bym się nie bawił tylko zostawił zasilanie bateryjne.
Nie pozostaje nic innego jak wypróbować obydwie opcje. Póki co, w najbliższych dniach powstanie nowa płytka, z dodaną filtracją na zasilaniu. Myślę, że po 3 sztuki 2200uF i jakaś folia rzędu kilkuset nF do spółki z 22 omowymi rezystorami zatrzymają wszystko poza DC.
Tak na marginesie, to bateria też szumi. Zresztą Hiraga po coś tam wsadził tak gigantyczną filtrację.
Jozi pisze:
19 lis 2024, 20:49
wierzę że przy zasilaniu sieciowym znajdzie rozwiązanie.
:shifty:
Analog: Dual 704&721+DenonDL301/ShureV15III/Dual M20E/OrtofonMC-20>HeadamP >PreamP DP > DH-101 > DH-220 > Monitor Audio RX6/Beyerdynamic DT 880
Cyfra: Arcam FMJ CD17>Fiio K11 R2R/Yamaha WXAD-10
Awatar użytkownika
ŁDŁ
Posty: 584
Rejestracja: 21 lis 2013, 09:23
Lokalizacja: Jaktorów
Kontakt:

Re: Hiraga La Prepre

#5

Post autor: ŁDŁ »

Jaculek pisze:
19 lis 2024, 20:01

Poziom THD 0,025% całkowicie bez ujemnego sprzężenia zwrotnego! Miodzio, co nie?
Takie wyniki zawsze zapalają lampkę ostrzegawczą.
Skleciłem ten układ z innymi tranzystorami tj. MPSA92 i zasiliłem +-10V
plytka.jpg
THD przy napięciu wyjściowym w okolicach 87 mV to okolice 1%.
wyniki.jpg
Kolektor Q2 przy takich rezystancjach będzie praktycznie przy ujemnym zasilaniu i dynamika będzie mizerna.
Przy najbliższej okazji kupię ZTX i sprawdzę z nimi. Ale nie wyobrażam sobie tak niskiego THD jak na symulacji.
Łukasz Długosz
Serwis i projektowanie elektroniki, także audio https://www.facebook.com/ldlelektronika
Prawo Hofstadtera mówi: skomplikowana czynność zawsze zajmie więcej czasu niż zaplanowano także jeśli planując brano pod uwagę prawo Hofstadtera.
Awatar użytkownika
Bacek
Posty: 3892
Rejestracja: 04 gru 2013, 22:06
Gramofon: Kenwood L-07D
Lokalizacja: Poznań

Re: Hiraga La Prepre

#6

Post autor: Bacek »

Wojtek pisze:
19 lis 2024, 20:16
Ja bym się nie bawił tylko zostawił zasilanie bateryjne.
Baterie wcale nie są aż tak bez szmowe. Co najwyżej nie mają przdźwieku sieciowego.
Klipsch LaScala i analogowo cyfrowa herezja.
Awatar użytkownika
Jaculek
Posty: 2282
Rejestracja: 27 cze 2012, 08:57
Gramofon: Dual 704, 721
Lokalizacja: Świętochłowice

Re: Hiraga La Prepre

#7

Post autor: Jaculek »

Ukaniu pisze:
19 lis 2024, 22:40
THD przy napięciu wyjściowym w okolicach 87 mV to okolice 1%.
Zgadza się. Jednak zastosowałeś za duży sygnał wejściowy. Ten wzmacniacz służy przecież tylko do podniesienia poziomu sygnału z wkładki MC do poziomu wkładek MM. Symulacja podaje dla tak wysokiego poziomu sygnału wyjściowego wyraźnie większe THD, bo 0,2% (jednak wciąż niższe niż zmierzone ale tu może być więcej przyczyn).
Ukaniu pisze:
19 lis 2024, 22:40
Kolektor Q2 przy takich rezystancjach będzie praktycznie przy ujemnym zasilaniu i dynamika będzie mizerna.
Kolektor Q2 pracuje 3,5V powyżej napięcia zasilania. Dynamika jest obłędna (pamiętajmy, że poziom sygnału wyjściowego to kilka mV).
Ukaniu pisze:
19 lis 2024, 22:40
Skleciłem ten układ z innymi tranzystorami tj. MPSA92
Ukaniu pisze:
19 lis 2024, 22:40
Przy najbliższej okazji kupię ZTX i sprawdzę z nimi.
To są całkiem inne tranzystory. Obliczona na podstawie pomiaru szumu wartość rbb' tranzystora ZTX951 wynosi zaledwie 1,82 Ohma (źródło: http://www.dicks-website.eu/low_noise_a ... part5.html). Zalety tego tranzystora ujawnią się jednak tylko przy źródle o niskiej impedancji.
Ukaniu pisze:
19 lis 2024, 22:40
Ale nie wyobrażam sobie tak niskiego THD jak na symulacji.
Symulacja jest oczywiście wyidealizowana i w rzeczywistości trudno będzie o tak niskie THD. Trzeba by jeszcze wykombinować jak je zmierzyć w sytuacji analogicznej do rzeczywistej współpracy z wkładka MC (poziom sygnału wejściowego, impedancja źródła sygnału).
Bacek pisze:
19 lis 2024, 22:44
Baterie wcale nie są aż tak bez szmowe. Co najwyżej nie mają przdźwieku sieciowego.
Dokładnie tak.
Analog: Dual 704&721+DenonDL301/ShureV15III/Dual M20E/OrtofonMC-20>HeadamP >PreamP DP > DH-101 > DH-220 > Monitor Audio RX6/Beyerdynamic DT 880
Cyfra: Arcam FMJ CD17>Fiio K11 R2R/Yamaha WXAD-10
Awatar użytkownika
Wojtek
Administrator
Posty: 44402
Rejestracja: 02 lut 2009, 02:59
Lokalizacja: Warszawa
Kontakt:

Re: Hiraga La Prepre

#8

Post autor: Wojtek »

Łatwiej przefiltrować szum z baterii czy z sieci? :morda:
Tubylcza wredota, tudzież insza kanalia
Wsparcie finansowe forum
Awatar użytkownika
darkman
Posty: 16054
Rejestracja: 02 paź 2015, 09:23
Gramofon: PL70LII, PSX60
Lokalizacja: Topanga Corral
Kontakt:

Re: Hiraga La Prepre

#9

Post autor: darkman »

A już się cieszyłem, że będzie na baterie, pod kumpli do szpanowania, wersja szczęki na dywanie. Cholera biednemu to zawsze wiatr w oczy!
No ale działaj Jacek. Kibicuję oczywiście. Faktycznie rozwiązanie pojawi się po zbadaniu obu wariantów.
Faktycznie tych systemów nowoczesnych baterii jest obecnie bez liku.
Awatar użytkownika
Jaculek
Posty: 2282
Rejestracja: 27 cze 2012, 08:57
Gramofon: Dual 704, 721
Lokalizacja: Świętochłowice

Re: Hiraga La Prepre

#10

Post autor: Jaculek »

Jest jeszcze kilka innych powodów, dla których warto pochylić się nad zasilaniem bateryjnym więc absolutnie go nie odrzucam. Cztery ogniwa Li-ion dadzą tu spokojnie radę (Hiraga zaprojektował zasilanie +/- 6V a tu byłoby ok 7V). Póki co muszę zrobić wersję z dokładną filtracją zasilania tuż przy tranzystorach.
Pierwotnie plan był taki, żeby zasilacz liniowy dawał prąd PreamPowi i La PrePre poprzez niezależne dla każdego z nich stabilizatory napięcia. Niestety w takim wypadku zakłócenia są największe i dopiero użycie całkowicie niezależnych, kompletnych (z trafem i zasilaczem liniowym włącznie) źródeł je ogranicza. Jak zrobię płytkę z dodatkową filtracją na + i - to wiele tu się wyjaśni. Podejrzewam, że przy jednym źródle zasilania robią się jakieś pętle masy i jeżeli to się potwierdzi to zasilanie bateryjne zyska na atrakcyjności :)
Analog: Dual 704&721+DenonDL301/ShureV15III/Dual M20E/OrtofonMC-20>HeadamP >PreamP DP > DH-101 > DH-220 > Monitor Audio RX6/Beyerdynamic DT 880
Cyfra: Arcam FMJ CD17>Fiio K11 R2R/Yamaha WXAD-10
Awatar użytkownika
Wojtek
Administrator
Posty: 44402
Rejestracja: 02 lut 2009, 02:59
Lokalizacja: Warszawa
Kontakt:

Re: Hiraga La Prepre

#11

Post autor: Wojtek »

Jaculek pisze:
21 lis 2024, 07:50
Cztery ogniwa Li-ion dadzą tu spokojnie radę (Hiraga zaprojektował zasilanie +/- 6V a tu byłoby ok 7V).
Czekaj, bateria Li-Ion ma nominalnie ok. 3.7V więc czemu cztery ogniwa, a nie dwa?

Jakby amp był na akumulatorki 18650 to byłoby całkiem fajnie, ale zakładając szerszą dostępność - 4x AA też OK.
Użytkownik może sobie wrzucić alkaliczne albo ładowalne (nawet AA Li-Ion, mają wbudowany reduktor do napięcia 1.5V, ale niestety ponoć mocno szumią przez to), a jak zabraknie to prędzej kupi nową paczkę AA niż 18650.

A co z wbudowanym pakietem 2x18650 i podpięciem pod USB?
Preamp ciągnąłby zasilanie z pakietu, więc kabel nie musi być podpięty, ale jeśli jest podpięty to pakiet jest ładowany.

Pakiet nawet nie musi być na stałe wlutowany, można wybrać któreś z popularnych wtyczek i gniazd (ludki siedzące w pojazdach RC pewnie znają ten patent).

Gotowe układy są dostępne za grosze na ali.
Tubylcza wredota, tudzież insza kanalia
Wsparcie finansowe forum
Awatar użytkownika
darkman
Posty: 16054
Rejestracja: 02 paź 2015, 09:23
Gramofon: PL70LII, PSX60
Lokalizacja: Topanga Corral
Kontakt:

Re: Hiraga La Prepre

#12

Post autor: darkman »

Wojtek pisze:
21 lis 2024, 08:37
a jak zabraknie to prędzej kupi nową paczkę AA niż 18650.
Yyyyy no nie bardzo logicznie, bo 18650 to akumulatory, kupi raz, dobrze i na długo.
Używam takiego pakietu acu x4 do Scuriona (wysokowydajne oświetlenie jaskiniowe, dla dedykowanych warunków dużo lepsze niż acu AA).
Ale może i jakaś żelka do testowania się nada. Warto posprawdzać.
Załączniki
IMG_3326.JPG
IMG_3326.JPG (19.9 KiB) Przejrzano 4644 razy
Awatar użytkownika
Jozi
Posty: 2031
Rejestracja: 28 sty 2022, 02:57
Gramofon: Sony PS-X60
Lokalizacja: Pastwiska City

Re: Hiraga La Prepre

#13

Post autor: Jozi »

Wojtek pisze:
21 lis 2024, 08:37
Jaculek pisze:
21 lis 2024, 07:50
Cztery ogniwa Li-ion dadzą tu spokojnie radę (Hiraga zaprojektował zasilanie +/- 6V a tu byłoby ok 7V).
Czekaj, bateria Li-Ion ma nominalnie ok. 3.7V więc czemu cztery ogniwa, a nie dwa?

Jakby amp był na akumulatorki 18650 to byłoby całkiem fajnie, ale zakładając szerszą dostępność - 4x AA też OK.
Użytkownik może sobie wrzucić alkaliczne albo ładowalne (nawet AA Li-Ion, mają wbudowany reduktor do napięcia 1.5V, ale niestety ponoć mocno szumią przez to), a jak zabraknie to prędzej kupi nową paczkę AA niż 18650.

A co z wbudowanym pakietem 2x18650 i podpięciem pod USB?
Preamp ciągnąłby zasilanie z pakietu, więc kabel nie musi być podpięty, ale jeśli jest podpięty to pakiet jest ładowany.

Pakiet nawet nie musi być na stałe wlutowany, można wybrać któreś z popularnych wtyczek i gniazd (ludki siedzące w pojazdach RC pewnie znają ten patent).

Gotowe układy są dostępne za grosze na ali.
Wojtku akumulatorki 18650 to musisz zgrzać czy nawet kupiony gotowy pakiet wyposażać w bmsa do ładowania a gotowe AA wkładasz do ładowarki i po balu.
Jacek znajdzie rozwiązanie, ja w Niego wierzę, może się uda normalnym zasilaczem.
Dobry byłby jakiś akumulatorek żelowy ale one sa na 12V.
Ostatnio zmieniony 21 lis 2024, 09:53 przez Jozi, łącznie zmieniany 1 raz.
[Sony PS X60,VM540ML, Shure V15III-Sas, Sony XL 45,pre @Jaculek-(Analog)]
[ Tidal Hifi, Wiim Pro Plus, Onkyo 7030C-(Cyfra)] Yamaha A-S701, Heco Professional 650
Awatar użytkownika
Bacek
Posty: 3892
Rejestracja: 04 gru 2013, 22:06
Gramofon: Kenwood L-07D
Lokalizacja: Poznań

Re: Hiraga La Prepre

#14

Post autor: Bacek »

Wojtek pisze:
21 lis 2024, 08:37
Jaculek pisze:
21 lis 2024, 07:50
Cztery ogniwa Li-ion dadzą tu spokojnie radę (Hiraga zaprojektował zasilanie +/- 6V a tu byłoby ok 7V).
Czekaj, bateria Li-Ion ma nominalnie ok. 3.7V więc czemu cztery ogniwa, a nie dwa?
Dwie na plus, dziw na minus i są cztery.
Klipsch LaScala i analogowo cyfrowa herezja.
Awatar użytkownika
Jaculek
Posty: 2282
Rejestracja: 27 cze 2012, 08:57
Gramofon: Dual 704, 721
Lokalizacja: Świętochłowice

Re: Hiraga La Prepre

#15

Post autor: Jaculek »

Wojtek pisze:
21 lis 2024, 08:37
Czekaj, bateria Li-Ion ma nominalnie ok. 3.7V więc czemu cztery ogniwa, a nie dwa?
7V z kawałkiem jest bliżej do "Hiragowego" 6V niż 3,7. Jakiś zapas napięcia na kolektorze jest potrzebny a przy 3,7V będzie go za mało (vide uwaga @Ukaniu).
Wojtek pisze:
21 lis 2024, 08:37
A co z wbudowanym pakietem 2x18650 i podpięciem pod USB?
Oczywiście, gdyby z tego miała być jakaś oferta "dla ludzi" to jest najlepsze rozwiązanie. Z tym, że zasilacze 5V tego nie uciągną. Tu potrzeba jakichś 20V (USB-C chyba na to pozwala)
Jozi pisze:
21 lis 2024, 09:50
Wojtku akumulatorki 18650 to musisz zgrzać
Nie trzeba. Są dedykowane gniazda, podobnie jak dla AA
Analog: Dual 704&721+DenonDL301/ShureV15III/Dual M20E/OrtofonMC-20>HeadamP >PreamP DP > DH-101 > DH-220 > Monitor Audio RX6/Beyerdynamic DT 880
Cyfra: Arcam FMJ CD17>Fiio K11 R2R/Yamaha WXAD-10
ODPOWIEDZ