Dzięki Łukasz za zainteresowanie się moim projektem

. Dyskusja z zawodowcem zawsze jest pożyteczna.
Ukaniu pisze: ↑26 paź 2023, 23:14
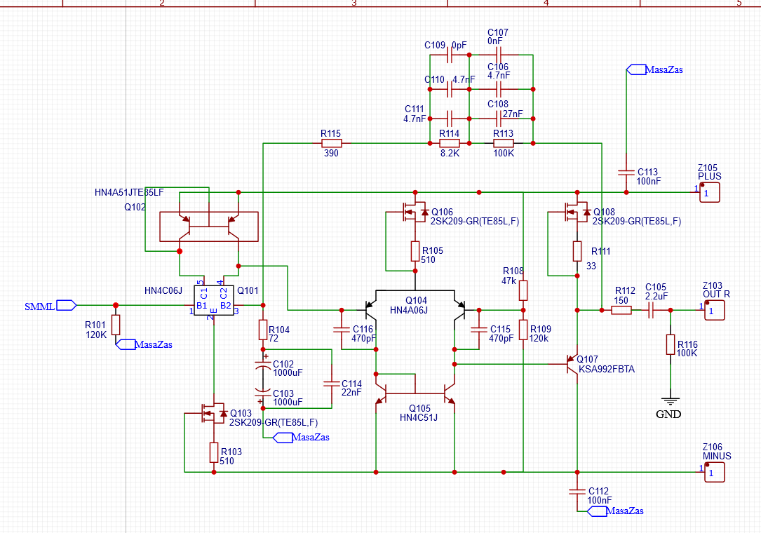
C115 i C116 pogarszają parametry w zakresie wyższych częstotliwości drugiego wzmacniacza różnicowego.
W zakresie akustycznym, a nawet poza nim nie powinny mieć wpływu na pracę układu.
Zastosowana filtracja RIAA ma dodatkowe zero dla 50kHz i bez kompensacji charakterystyka przenoszenia wygląda tak:
i oczywiście prosi się o kłopoty.
Próbowałem różnych sposobów na poradzenie sobie z tym problemem ale nie tego zaproponowanego przez Ciebie. Wrzuciłem do spice'a i udało mi się uzyskać takie coś dla jednak dość dużej pojemności (22n) i rezystancji 100R:
Jak widać pik jest złagodzony ale pozostaje wyraźna górka (btw. rezystancja nie jest tu opcjonalna, bez niej korekcja praktycznie nie działa ).
Charakterystyka z kondensatorami między kolektorami a emiterami wygląda tak (na schemacie z pierwszego postu jest błąd C115 i C116 mają 330pF nie 470pF):
Żeby nie było, że jestem taki genialny i odkryłem Amerykę, to tak samo zaprojektowali biegun konstruktorzy cenionego preampa w Arcamie A32
Ukaniu pisze: ↑26 paź 2023, 23:14
trzeba mieć na uwadze szum prądu polaryzacji bazy, samych rezystorów i śmieci z zasilania które się wzmocnią.
Oczywiście przeanalizowałem także ten aspekt. Analiza szumu wykazała, że obydwa rezystory praktycznie nie wpływają na poziom szumów na wyjściu (sam się zdziwiłem

). Głównym źródłem szumu w układzie jest tranzystor wejściowy pierwszej pary różnicowej i 75 omowy rezystor z pętli USZ (no i rezystor obciążenia wejścia). Pewnie jest tak dlatego, że druga para różnicowa pracuje już ze znacznie większym sygnałem niż pierwsza. O czystość zasilania dba superregulator (wg. pomysłu Junga i Diddena).
Ukaniu pisze: ↑26 paź 2023, 23:14
nie o to pewnie chodzi
Dokładnie
Ukaniu pisze: ↑26 paź 2023, 23:14
Bo na końcu zawsze jest pytanie - a jak to gra?
No właśnie. Wydaje mi się, że bardzo dobrze ale ciągle nie miałem dość czasu, żeby posłuchać
Ukaniu pisze: ↑26 paź 2023, 23:14
Gdzie produkujesz taki ładne płytki? JLCPCB?
Tak. Napisałem w pierwszym poście

. Do projektowania także używam ich narzędzia. Jestem bardzo zadowolony zarówno z pracy z tym, jak by nie było, darmowym narzędziem jak i z jakości, i szybkości wykonania płytek. Cena też jest bardzo zachęcająca. Mogę polecić.
Analog: Dual 704&721+DenonDL301&305/ShureV15III/Dual M20E/OrtofonMC-20>HeadamP>PreamPDP>DH-101>DH-220>Monitor Audio RX6/Beyerdynamic DT 880
Cyfra: Arcam FMJ CD17/Malinka>Fiio K11 R2R