Tranzystorator (albo tranzystoryzacja DAC)

Klamoty domowej roboty
ODPOWIEDZ
Awatar użytkownika
Jaculek
Posty: 2293
Rejestracja: 27 cze 2012, 08:57
Gramofon: Dual 704, 721
Lokalizacja: Świętochłowice

Tranzystorator (albo tranzystoryzacja DAC)

#1

Post autor: Jaculek »

Chodziło mi po głowie takie coś jak w temacie, czyli krzemowy odpowiednik lampizacji. Wiele osób chwali lampy na wyjściu przetwornika CA. Sam słuchałem u @Martynki DACa i CD na lampach i faktycznie coś w tym było...
Ale po kolei :)
Dawno, dawno temu (he he, jakieś 10 lat, czyli prawie wczoraj) kupiłem CD-17 Arcama. Kosztował więcej niż moja miesięczna pensja, więc nie był to zakup "po taniości" i miał być wzorcem na lata (taki sprzęt docelowy :lol: ). I wszystko było pięknie do czasu, aż na dobre wsiąkłem w winyle, a sytuacja pogorszyła się, gdy zmajstrowałem dyskretnego PreamPa. Od tego momentu chyba ani razu nie uruchomiłem CD (poza testem porównawczym u @Martynki). W końcu zebrałem się w sobie i postanowiłem coś z tym zrobić. Tym czymś miało być wlutowanie podstawki pod opampy tak, żeby choć w ten sposób poprawić brzmienie (oryginalnie były tam 2114 JRC). Niestety Arcam wszedł już w fazę odcinania kuponów, tnąc bez pardonu koszty i prawie wszystkie elementy, w tym opampy, zastosował w wersji SMD. Już przy wylutowaniu zauważyłem poważne niezgodności z dostępnym w sieci schematem (m. in. brak DC serwa) dalej jednak chciałem ograniczyć się do wprowadzenia możliwości żonglowania opampami. Wlutowałem przejściówkę SOIC8-DIP8:
SOIC-DIP.png
uzupełnione podstawkami
IMG_20221125_202434.jpg
wsadziłem najlepsze opampy jakie miałem (OPA1612) i... DUPA: prawy gra, lewy trzeszczy, pojawia się napięcie stałe (i to na wyjściu!) generalnie coś się spier..o. Kilka godzin szukałem problemów dookoła (gówniane SMD 0805), poprawiałem luty, bez efektu. W końcu postanowiłem wrócić do stanu wyjściowego, wylutować przejściówki i .... spieprzyłem ścieżki (trudno nie było, szerokość 1 mils i chińska jakość :lol: ). Kapa krytyczna, sekcja analogowa poszła się kochać. Nie pozostało nic innego jak zrobić własną. I tak przechodzimy do clou.
Baza pomysłu to lampizator, czy ogólnie lampizacja, czyli zmiana sekcji analogowej na lampy. Polega ona (w uproszczeniu) na zamianie oryginalnego wyjścia analogowego, na prosty układ oparty na 1 lub 2 triodach (najczęściej SRPP lub wtórnik katodowy). Diabeł jednak tkwi w szczegółach, bo ta zamiana powoduje jedną istotną dla całości przetwornika ingerencję w układ: usuwa tzw. filtr antyaliasingowy, który ma za zadanie usunąć z sygnału wszystkie składowe powyżej 20kHz, które pojawiają się na skutek konwersji sygnału dyskretnego (cyfrowego) na ciągły. Układy takie, będące aktywnymi filtrami dolnoprzepustowymi wysokich rzędów, mają na wyjściu chyba wszystkie urządzenia konwertujące sygnał cyfrowy na analogowy. To był przez długi czas dla mnie argument, żeby niczego nie ruszać, bo przecież musi być gorzej. No ale stało się jak się stało, więc postanowiłem spróbować.
Opis stanu oryginalnego: przetwornik Wolfson WM8741, z wyjściem napięciowym symetrycznym (po dwa sygnały na kanał w przeciwfazie), za nim układ filtra aktywnego 4 (chyba, bo możliwe, że 6) rzędu na 2 opampach oraz śmiesznych rezystorkach i kondensatorkach SMD, a na końcu, .... uwaga... do odcięcia składowej stałej chiński, nołnejmowy, bipolarny elektrolit 100uF (nosz qrua!). Generalnie z wyglądu bardziej płyta główna komputera niż lepszej klasy CD.
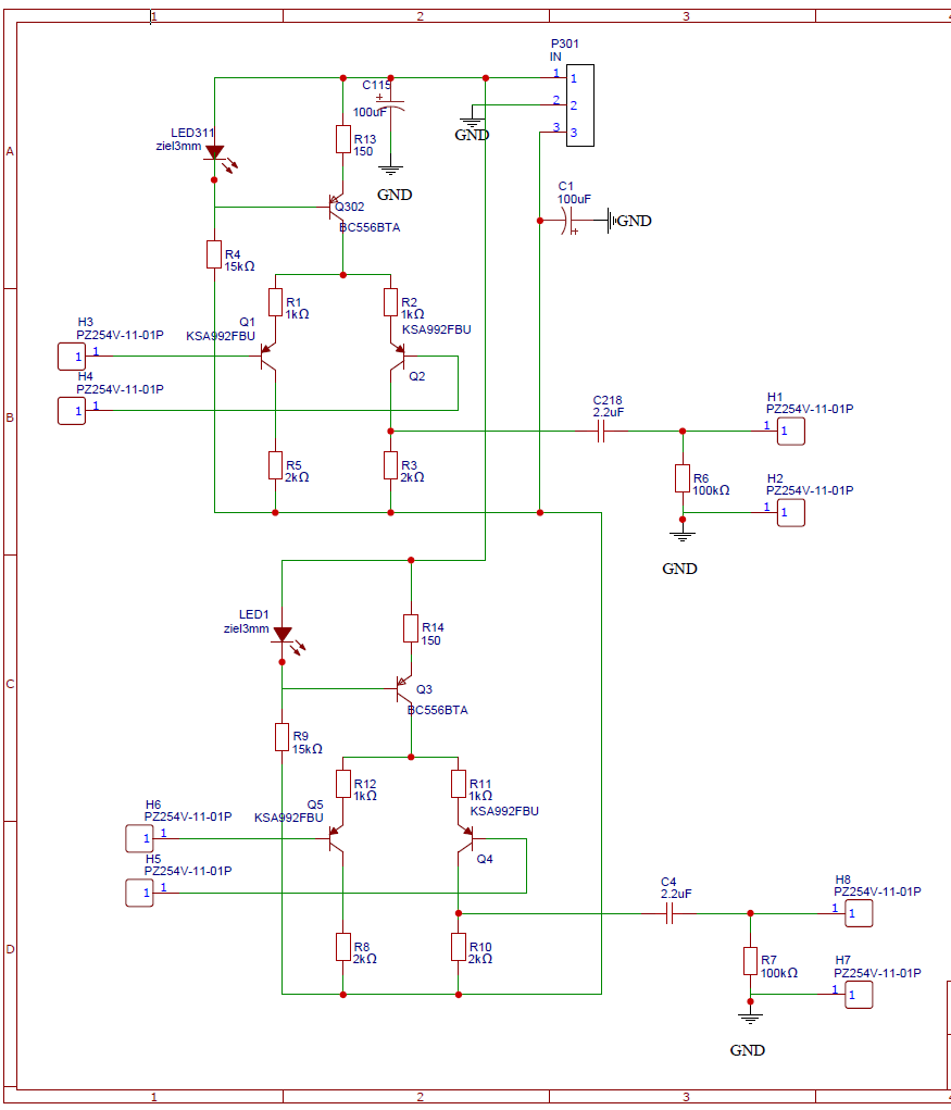
Opis rozwiązania: zamiast filtra para różnicowa z rozszerzoną strefą liniową. Ze względu na składową stałą na wyjściu Wolfsona o wartości 1/2 napięcia zasilania sekcji analogowej (ok. +2,7V) zaprojektowałem parę na tranzystorach PNP. Wzmocnienie układu wynosi ok. 1 a schemat wygląda tak:
CDAnalogOut.png
Zlutowałem na małej (za małej) płytce uniwersalnej, żeby po prostu sprawdzić.
Ukradłem sygnał i prąd z płyty głównej CeDeka:
IMG_20221130_195931.jpg
Nie ruszyło od kopnięcia, bo w schemacie miałem błąd ale po poprawieniu diody źródeł prądowych ładnie zabłysły i ze słuchawek (bo późno) popłynęła MUZYKA!
IMG_20221130_210414.jpg
Chyba jest dobrze, bo słuchanie CD nie wywołuje już ochoty na jak najszybsze znalezienie odpowiedniego winyla :lol: . Póki co nie zauważyłem niepożądanych skutków braku filtra na wyjściu ale planuję zrobić także układ z filtracją (antyalisingiem).
Z tego co zdążyłem zauważyć, to na pewno zwiększyła się ilość szczegółów, tych drobiazgów dających prawdziwą frajdę ze słuchania. Talerze brzmią naturalnie, rozdzielczo. Dźwięk jest spójny. Bas melodyjny, z fakturą. Wokale na pewno się nie pogorszyły. Póki co jednak nie trąbię, że to jakiś spektakularny sukces, bo słuchałem zaledwie kilkadziesiąt minut.
Analog: Dual 704&721+DenonDL301/ShureV15III/Dual M20E/OrtofonMC-20>HeadamP >PreamP DP > DH-101 > DH-220 > Monitor Audio RX6/Beyerdynamic DT 880
Cyfra: Arcam FMJ CD17>Fiio K11 R2R/Yamaha WXAD-10
Awatar użytkownika
Cichy5000
Posty: 817
Rejestracja: 19 lis 2019, 13:55
Gramofon: Technics SL-1610MK2
Lokalizacja: Olsztyn

Re: Tranzystorator (albo tranzystoryzacja DAC)

#2

Post autor: Cichy5000 »

Widzę Jacku, że nie próżnujesz ;) trzymam kciuki za nowy projekt :clap:
Sony PS-X4, 205ED B-SAS od Jico,
PreamP Dyskretniok.
HiFiBerry Digi2 Pro +, ubp-x700, Dac MFD 6N3P; Yamaha M 4, C 4 ;Ayon Audio Scorpio,
Tellurium q ultra black ll, 2497 Mogami.
Tellurium Q Silver,Harbeth C7ES-3
Awatar użytkownika
Jaculek
Posty: 2293
Rejestracja: 27 cze 2012, 08:57
Gramofon: Dual 704, 721
Lokalizacja: Świętochłowice

Re: Tranzystorator (albo tranzystoryzacja DAC)

#3

Post autor: Jaculek »

Dzięki.
Po prostu szkoda mi było kolekcji CD :lol:
Tytułem uzupełnienia wyniki analizy Fouriera z LT-Spice'a:
CDAnalogOutFF.png
Obliczone THD: 0.008073%
Analog: Dual 704&721+DenonDL301/ShureV15III/Dual M20E/OrtofonMC-20>HeadamP >PreamP DP > DH-101 > DH-220 > Monitor Audio RX6/Beyerdynamic DT 880
Cyfra: Arcam FMJ CD17>Fiio K11 R2R/Yamaha WXAD-10
Awatar użytkownika
Bacek
Posty: 3944
Rejestracja: 04 gru 2013, 22:06
Gramofon: Kenwood L-07D
Lokalizacja: Poznań

Re: Tranzystorator (albo tranzystoryzacja DAC)

#4

Post autor: Bacek »

Jak solidnie sparujesz tranzystry w LTP to może się okazać że kondensator na wyjściu jest zbędny a przy okazji THD będą lekko niższe.
Current mirror zamiast rezystorów 2k też jeszcze coś może poprawić w tej kwestii.
Klipsch LaScala i analogowo cyfrowa herezja.
Awatar użytkownika
Jaculek
Posty: 2293
Rejestracja: 27 cze 2012, 08:57
Gramofon: Dual 704, 721
Lokalizacja: Świętochłowice

Re: Tranzystorator (albo tranzystoryzacja DAC)

#5

Post autor: Jaculek »

Wykres jest z symulatora więc lepiej nie dobiorę tranzystorów :D
W rzeczywistości może być trochę gorzej ale rezystory emiterowe załatwiają problem niesparowania tranzystorów. W ich cieniu rBE jest praktycznie niewidoczne. Ten układ ma rzeczywiste wzmocnienie poniżej 1.
Bacek pisze:
01 gru 2022, 12:36
Current mirror zamiast rezystorów 2k też jeszcze coś może poprawić w tej kwestii.
Być może, musiałbym to przesymulować. Myślę, że harmoniczne to to "zasługa" mimo wszystko pewnej nieliniowości układu choć zakres liniowy PR wynosi mniej więcej +-6V AC na wejściu (WM8741 ma amplitudę sygnału 1V dla 0dBs).
Analog: Dual 704&721+DenonDL301/ShureV15III/Dual M20E/OrtofonMC-20>HeadamP >PreamP DP > DH-101 > DH-220 > Monitor Audio RX6/Beyerdynamic DT 880
Cyfra: Arcam FMJ CD17>Fiio K11 R2R/Yamaha WXAD-10
Awatar użytkownika
Bacek
Posty: 3944
Rejestracja: 04 gru 2013, 22:06
Gramofon: Kenwood L-07D
Lokalizacja: Poznań

Re: Tranzystorator (albo tranzystoryzacja DAC)

#6

Post autor: Bacek »

Mody trochę z innego układu bo z powerampa (ale układ w sumie ten sam jak tam jest przed VAS) ale te dwie rzeczy zbiły thd z deklarowanych przez producenta (i zmierzonych) o ok 20dBa w dół. Parowanie przy okazji poprawiło znacząco PSRR ale tu to pewnie i tak będzie miało niewielkie znacznie.
Zamiast parowania można by zrobić w sumie jakiś potencjometr balansujący w degereracji pod źródłem prądowym ale nie wiem czy efekt będzie ten sam.

Ale w sumie faktycznie nie dopatrzyłem że tam jest tak niskie wzmocnienie.
Klipsch LaScala i analogowo cyfrowa herezja.
Awatar użytkownika
Jaculek
Posty: 2293
Rejestracja: 27 cze 2012, 08:57
Gramofon: Dual 704, 721
Lokalizacja: Świętochłowice

Re: Tranzystorator (albo tranzystoryzacja DAC)

#7

Post autor: Jaculek »

Bacek pisze:
01 gru 2022, 13:21
Ale w sumie faktycznie nie dopatrzyłem że tam jest tak niskie wzmocnienie.
Z praktycznego punktu widzenia to ten układ jest desymetryzatorem sygnału wejściowego :D
Analog: Dual 704&721+DenonDL301/ShureV15III/Dual M20E/OrtofonMC-20>HeadamP >PreamP DP > DH-101 > DH-220 > Monitor Audio RX6/Beyerdynamic DT 880
Cyfra: Arcam FMJ CD17>Fiio K11 R2R/Yamaha WXAD-10
Awatar użytkownika
Martynka
Posty: 1659
Rejestracja: 26 sty 2019, 01:05
Gramofon: Yamaha PX3
Lokalizacja: Gůrny Ślůnsk

Re: Tranzystorator (albo tranzystoryzacja DAC)

#8

Post autor: Martynka »

A znasz "FET-ISHIZATOR" ??
Martin Logan CLS, Ayon Triton KT150 z KT88 zamiennie, DAC Stax Talent (2 x PCM63 na 6N26P) + Volumio Pi5 Waveshare 11,9", CD Rotel RCD955 (TDA1541 na 6N9S)... no i oczywiście gramofon Yamaha PX3 z Yamaha MC5 (shibata na boronie)
Awatar użytkownika
Jaculek
Posty: 2293
Rejestracja: 27 cze 2012, 08:57
Gramofon: Dual 704, 721
Lokalizacja: Świętochłowice

Re: Tranzystorator (albo tranzystoryzacja DAC)

#9

Post autor: Jaculek »

Dało by się chyba i na jFETach ale tu cierpię na niedostatki wiedzy. Inna zasada działania. Chyba trzeba by użyć kondensatorów, żeby odciąć składowa stałą z wyjścia Wolfsona. :think:
Analog: Dual 704&721+DenonDL301/ShureV15III/Dual M20E/OrtofonMC-20>HeadamP >PreamP DP > DH-101 > DH-220 > Monitor Audio RX6/Beyerdynamic DT 880
Cyfra: Arcam FMJ CD17>Fiio K11 R2R/Yamaha WXAD-10
Awatar użytkownika
Martynka
Posty: 1659
Rejestracja: 26 sty 2019, 01:05
Gramofon: Yamaha PX3
Lokalizacja: Gůrny Ślůnsk

Re: Tranzystorator (albo tranzystoryzacja DAC)

#10

Post autor: Martynka »

Jaculek pisze:
01 gru 2022, 14:06
wiedzy
A po co wiedza. Weź przykład ze mnie :lol: :lol: :lol: :lol:
Martin Logan CLS, Ayon Triton KT150 z KT88 zamiennie, DAC Stax Talent (2 x PCM63 na 6N26P) + Volumio Pi5 Waveshare 11,9", CD Rotel RCD955 (TDA1541 na 6N9S)... no i oczywiście gramofon Yamaha PX3 z Yamaha MC5 (shibata na boronie)
Awatar użytkownika
Jaculek
Posty: 2293
Rejestracja: 27 cze 2012, 08:57
Gramofon: Dual 704, 721
Lokalizacja: Świętochłowice

Re: Tranzystorator (albo tranzystoryzacja DAC)

#11

Post autor: Jaculek »

Takie to wynalazki Arcam pozwolił Chińczykom montować w sprzęcie firmowanym logiem Arcam:
IMG_20221201_164548.jpg
:evil: :twisted:
Kondki siedziały w torze audio jakby kto pytał.
CD gra teraz jakby go kto odetkał :lol:
Analog: Dual 704&721+DenonDL301/ShureV15III/Dual M20E/OrtofonMC-20>HeadamP >PreamP DP > DH-101 > DH-220 > Monitor Audio RX6/Beyerdynamic DT 880
Cyfra: Arcam FMJ CD17>Fiio K11 R2R/Yamaha WXAD-10
Awatar użytkownika
Martynka
Posty: 1659
Rejestracja: 26 sty 2019, 01:05
Gramofon: Yamaha PX3
Lokalizacja: Gůrny Ślůnsk

Re: Tranzystorator (albo tranzystoryzacja DAC)

#12

Post autor: Martynka »

Jaculek pisze:
01 gru 2022, 10:43
bo ta zamiana powoduje jedną istotną dla całości przetwornika ingerencję w układ: usuwa tzw. filtr antyaliasingowy, który ma za zadanie usunąć z sygnału wszystkie składowe powyżej 20kHz, które pojawiają się na skutek konwersji sygnału dyskretnego (cyfrowego) na ciągły. Układy takie, będące aktywnymi filtrami dolnoprzepustowymi wysokich rzędów, mają na wyjściu chyba wszystkie urządzenia konwertujące sygnał cyfrowy na analogowy. To był przez długi czas dla mnie argument, żeby niczego nie ruszać, bo przecież musi być gorzej. No ale stało się jak się stało, więc postanowiłem spróbować.
U mnie słyszałeś coś co mogło krzaczyć u góry ?? a nie mam ani dolnoprzepustowego ani oversamplingu aby jeszcze skuteczniej to 44,1 od analogu oddalić.
Jaculek pisze:
01 gru 2022, 10:43
Z tego co zdążyłem zauważyć, to na pewno zwiększyła się ilość szczegółów, tych drobiazgów dających prawdziwą frajdę ze słuchania. Talerze brzmią naturalnie, rozdzielczo. Dźwięk jest spójny. Bas melodyjny, z fakturą. Wokale na pewno się nie pogorszyły. Póki co jednak nie trąbię, że to jakiś spektakularny sukces, bo słuchałem zaledwie kilkadziesiąt minut.
Ja liczę na kolejne porównanie !
Martin Logan CLS, Ayon Triton KT150 z KT88 zamiennie, DAC Stax Talent (2 x PCM63 na 6N26P) + Volumio Pi5 Waveshare 11,9", CD Rotel RCD955 (TDA1541 na 6N9S)... no i oczywiście gramofon Yamaha PX3 z Yamaha MC5 (shibata na boronie)
Awatar użytkownika
Jaculek
Posty: 2293
Rejestracja: 27 cze 2012, 08:57
Gramofon: Dual 704, 721
Lokalizacja: Świętochłowice

Re: Tranzystorator (albo tranzystoryzacja DAC)

#13

Post autor: Jaculek »

Martynka pisze:
01 gru 2022, 23:52
U mnie słyszałeś coś co mogło krzaczyć u góry ??
No to był mocny argument za :)
Martynka pisze:
01 gru 2022, 23:52
Ja liczę na kolejne porównanie !
Ja też :D
Analog: Dual 704&721+DenonDL301/ShureV15III/Dual M20E/OrtofonMC-20>HeadamP >PreamP DP > DH-101 > DH-220 > Monitor Audio RX6/Beyerdynamic DT 880
Cyfra: Arcam FMJ CD17>Fiio K11 R2R/Yamaha WXAD-10
Awatar użytkownika
Jaculek
Posty: 2293
Rejestracja: 27 cze 2012, 08:57
Gramofon: Dual 704, 721
Lokalizacja: Świętochłowice

Re: Tranzystorator (albo tranzystoryzacja DAC)

#14

Post autor: Jaculek »

Martynka pisze:
01 gru 2022, 13:49
A znasz "FET-ISHIZATOR" ??
Nie znam ale wymyśliłem coś takiego:
CDAnalogOutNjFet.png
Lepiej byłoby na P-jFetach (wtedy nie trzeba odcinać DC z wyjścia przetwornika) ale te są nieproporcjonalnie drogie. Żeby dobrać 2 pary musiałbym kupić z 20 sztuk a jeden NTE326 kosztuje 25zł :shock:
Analog: Dual 704&721+DenonDL301/ShureV15III/Dual M20E/OrtofonMC-20>HeadamP >PreamP DP > DH-101 > DH-220 > Monitor Audio RX6/Beyerdynamic DT 880
Cyfra: Arcam FMJ CD17>Fiio K11 R2R/Yamaha WXAD-10
Awatar użytkownika
Martynka
Posty: 1659
Rejestracja: 26 sty 2019, 01:05
Gramofon: Yamaha PX3
Lokalizacja: Gůrny Ślůnsk

Re: Tranzystorator (albo tranzystoryzacja DAC)

#15

Post autor: Martynka »

Jaculek pisze:
02 gru 2022, 09:14
drogie
Cel uświęca środki ;)

Ja mam lampy za 800 więc jeszcze wychodzisz 300 do przodu :) a odpada jeszcze trafo, zasilanie, kondy i robi się tysiąc w kieszeni
Martin Logan CLS, Ayon Triton KT150 z KT88 zamiennie, DAC Stax Talent (2 x PCM63 na 6N26P) + Volumio Pi5 Waveshare 11,9", CD Rotel RCD955 (TDA1541 na 6N9S)... no i oczywiście gramofon Yamaha PX3 z Yamaha MC5 (shibata na boronie)
ODPOWIEDZ