Błąd na błędzie
Co ma na celu stosowanie SRPP???
Jeśli ECC82 ma wzmocnienie około 20 to przy czułości 1V X 20 daje 20V i to już prawie dość dla EL34
ECC83 albo 6SL7 jedna połówka obsłuży EL 34 i jeszcze coś na sprzężenie zostanie
Można poszaleć i dać po dwie połówki 6SL7 połączone równolegle. Jakie zalety ma takie połączenie???
W lampach elektronowych są Radzieckie SL i bierzemy dwie lampy zbalansowane i cena dobra i jakość OK
Nie wspomnę o wyglądzie SL który pasuje do EL34 i podstawki jednego typu.
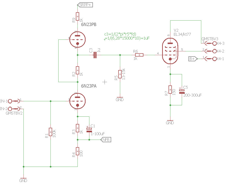
Jeden z forumowiczów ma mój pre na 6N2P-EW-OC gdzie jest podwójny stopień SRPP i pasywna korekcja RIAA.
Tam ma to logiczne uzasadnienie
Im prostsza konstrukcja tym łatwiej odnaleźć ewentualne problemy.
Przy triodzie jako lampie(SE) mocy często stosuje się układ dwustopniowy w różnej konfiguracji ale to wynika z wysokiego napięcia jakie musimy podać na siatkę.
Dla podstawowych obliczeń pomiń prąd siatkowy, to pomaga
Nigdy nie przepadałem za ECC88 i zawsze kojarzyły mi się z buforami lampowymi jakie Janusze stosują na wyjściach swoich CD.
szczepan_def pisze: ↑20 wrz 2020, 19:11
Dla optymalizacji układu srpp z tego artykułu
szczepan_def pisze: ↑20 wrz 2020, 19:11
wyliczyłem wartość obciążenia RL. wyszło ok. 15k, jak dołożę do tego stopień mocy na el34 to ma to wpływ na ten rezystor?
myślałem zawsze że stopień wejściowy optymalizujemy pod stopień wyjściowy ale już chyba stary jestem i gdzieś zbłądziłem
jeśli pominiemy prądy błądzące

i lampę mocy potraktujemy jak wejście w mosfecie(sterujemy napięciem)
to rezystor pomiędzy siatką a ujemnym potencjałem może mieć wartość nie mniejszą niż prąd jakim możemy obciążyć stopień sterujący.
Dla jednej połówki SL to około 470K, i tu sedno wykładu po jaki.... układ wejściowy o wydajności 470k/15K czyli mogący obsłużyć 30 LAMP MOCY
