Technics SL-Q33 uchwyty pokrywy i inne tematy
-
frobek
- Posty: 53
- Rejestracja: 14 maja 2025, 11:12
- Gramofon: Pioneer PL-4, SL-Q33
- Lokalizacja: Nowy Sącz
Re: Technics SL-Q33 uchwyty pokrywy i inne tematy
Wkładka przerobiona, połączenie obudowy z pinem - lewego kanału usunięte, teraz czas na kabelki. Wie ktoś może, czy w ramieniu Technicsa SL-Q33 oryginalne kabelki są skręcane parami czy luzem i czy da się je ew. wymienić bez demontażu całego mechanizmu ramienia. Jeżeli są skręcane to nie ma tematu, zostają oryginalne, wymienię tylko kable zewnętrzne na wersję XLR. W między czasie odrobinę zmodyfikowałem elementy w korektorze RIAA i obsadziłem wszystko w prowizorycznej obudowie. Pomiar zniekształceń:
Co do brzmienia, to coraz bardziej mi się podoba. A preampa zrobić musiałem, bo mój tymczasowy tor analogowy takowego nie miał. Wyszło też, że będę projektował nowego preampa z aktywnym fitrem RIAA, DC serwem i przełącznikami do dopasowania obciążenia wkładki. Ten może będzie szerzej rozpowszechniony ze względu na uniwersalność. A dzięki zastosowaniu takiego jak wyżej układu zasilania plus przetwornica DC/DC można to wszystko zasilić np. z akumulatora 20V od narzędzi warsztatowych, całkowicie pozbywając się wpływu sieci 230V.
Cyfra: Daphile - DSP ADAU1452 - 4 chacnnel PCM1795 OPA861 I/V - PGA4311 - STA-800D, STA1000D - kolumny aktywne DIY na Faitalpro 12PR300 + HF108
Analog: Technics SL-Q33 -preamp DIY na OPA828 - DIY preamp z PGA2310 - STA-800D - kolumny DIY Hurricane
Analog: Technics SL-Q33 -preamp DIY na OPA828 - DIY preamp z PGA2310 - STA-800D - kolumny DIY Hurricane
- Wojtek
- Administrator
- Posty: 45049
- Rejestracja: 02 lut 2009, 02:59
- Lokalizacja: Warszawa
- Kontakt:
Re: Technics SL-Q33 uchwyty pokrywy i inne tematy
Albo zwykły pakiet aku 18650.
Tubylcza wredota, tudzież insza kanalia
Wsparcie finansowe forum
Wsparcie finansowe forum
-
frobek
- Posty: 53
- Rejestracja: 14 maja 2025, 11:12
- Gramofon: Pioneer PL-4, SL-Q33
- Lokalizacja: Nowy Sącz
Re: Technics SL-Q33 uchwyty pokrywy i inne tematy
Akumulatory od "wkrętarki" mają tę zaletę, że są powszechnie dostępne, mają gotową ładowarkę i są stosunkowo tanie. Ale oczywiście można taki pakiet samemu poskładać z ogniw 18650, dla mojej "chińskiej" przetwornicy DC-DC potrzeba 5-6 w szeregu (18-25V), do tego balanser i ładowarka CC/CV oraz jakaś obudowa.
Cyfra: Daphile - DSP ADAU1452 - 4 chacnnel PCM1795 OPA861 I/V - PGA4311 - STA-800D, STA1000D - kolumny aktywne DIY na Faitalpro 12PR300 + HF108
Analog: Technics SL-Q33 -preamp DIY na OPA828 - DIY preamp z PGA2310 - STA-800D - kolumny DIY Hurricane
Analog: Technics SL-Q33 -preamp DIY na OPA828 - DIY preamp z PGA2310 - STA-800D - kolumny DIY Hurricane
- Wojtek
- Administrator
- Posty: 45049
- Rejestracja: 02 lut 2009, 02:59
- Lokalizacja: Warszawa
- Kontakt:
Re: Technics SL-Q33 uchwyty pokrywy i inne tematy
Są też całkiem spore w porównaniu do pakietu 5-6 ogniw.
Jacek z projektu prepre Hiraga też poszedł w zasilanie bateryjne 18650 i bardzo dobrze.
Tubylcza wredota, tudzież insza kanalia
Wsparcie finansowe forum
Wsparcie finansowe forum
-
frobek
- Posty: 53
- Rejestracja: 14 maja 2025, 11:12
- Gramofon: Pioneer PL-4, SL-Q33
- Lokalizacja: Nowy Sącz
Re: Technics SL-Q33 uchwyty pokrywy i inne tematy
Kable RCA zamienione na XLR, ale w taki sposób że w każdej chwili stosując dwie przejściówki można gramofon podłączyć do RCA z zachowaniem dobrej praktyki inżynierskiej, która mówi że ekran ma nie przewodzić sygnału. Przy okazji wywaliłem transformator i zrobiłem zasilanie zewnętrzne na solidnym zasilaczu impulsowym 24V. Wiem, że zaraz będzie krytyka, ale ten pracuje na 150kHz i pochodzi ze sprzętu medycznego, w sumie to zwykły od laptopa też byłby ok.
Cyfra: Daphile - DSP ADAU1452 - 4 chacnnel PCM1795 OPA861 I/V - PGA4311 - STA-800D, STA1000D - kolumny aktywne DIY na Faitalpro 12PR300 + HF108
Analog: Technics SL-Q33 -preamp DIY na OPA828 - DIY preamp z PGA2310 - STA-800D - kolumny DIY Hurricane
Analog: Technics SL-Q33 -preamp DIY na OPA828 - DIY preamp z PGA2310 - STA-800D - kolumny DIY Hurricane
-
frobek
- Posty: 53
- Rejestracja: 14 maja 2025, 11:12
- Gramofon: Pioneer PL-4, SL-Q33
- Lokalizacja: Nowy Sącz
Re: Technics SL-Q33 uchwyty pokrywy i inne tematy
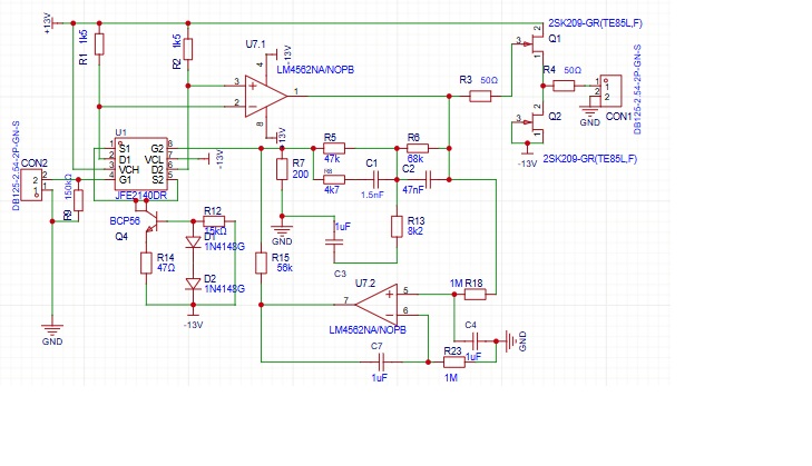
Kolejna odsłona PCB do preampa robi się w Chinach, wg. tego schematu:
Wersja przeznaczona do zabudowy, więc rezystancja obciążenia wkładki 150k i bez konieczności kondensatora, bo nie ma kabla RCA który sporo psuje. Przeglądając schematy różnych urządzeń okazało się, że prawie taki sam układ z nieco innymi wartościami elementów stosowało Nakamichi w modelu TA-4E i pewnie wielu innych producentów, no i patent diabli wzięli:
Na wejściu JFE2140 czyli para super niskoszumowych jFET w jednej obudowie. Korektor RIAA w sprzężeniu zwrotnym jest wyposażony dodatkowo w filtr subsoniczny. Wyjściowy bufor na wtórniku FET jest tak eksperymentalnie, zawsze można go nie montować, wyjdzie przy pomiarach i odsłuchu. Tu też niskoszumowe jFET 2SK209, prawie idealny odpowiednik 2SK170. Dałem też DC-serwo, żeby się pozbyć kondensatorów z toru.
W międzyczasie ktoś podarował mi wkładkę ADC XLM III z uszkodzoną igłą, do której kupiłem tą igłę:
https://www.ebay.com/itm/127060205256
Wczoraj igła dojechała, zamontowałem i w porównaniu z posiadanym Elac455 z igłą Jico, jest jakby lepiej, a w każdym razie inaczej. Na razie ADC zostaje na ramieniu.
W międzyczasie ktoś podarował mi wkładkę ADC XLM III z uszkodzoną igłą, do której kupiłem tą igłę:
https://www.ebay.com/itm/127060205256
Wczoraj igła dojechała, zamontowałem i w porównaniu z posiadanym Elac455 z igłą Jico, jest jakby lepiej, a w każdym razie inaczej. Na razie ADC zostaje na ramieniu.
Cyfra: Daphile - DSP ADAU1452 - 4 chacnnel PCM1795 OPA861 I/V - PGA4311 - STA-800D, STA1000D - kolumny aktywne DIY na Faitalpro 12PR300 + HF108
Analog: Technics SL-Q33 -preamp DIY na OPA828 - DIY preamp z PGA2310 - STA-800D - kolumny DIY Hurricane
Analog: Technics SL-Q33 -preamp DIY na OPA828 - DIY preamp z PGA2310 - STA-800D - kolumny DIY Hurricane
-
frobek
- Posty: 53
- Rejestracja: 14 maja 2025, 11:12
- Gramofon: Pioneer PL-4, SL-Q33
- Lokalizacja: Nowy Sącz
Re: Technics SL-Q33 uchwyty pokrywy i inne tematy
Niestety preamp z posta powyżej nie działał zgodnie z oczekiwaniami, miał za duży przydźwięk, więc zmontowałem kolejny. Tym razem jest to projekt Pass Pearl 3, w wersji SMD na płytce mojego projektu. Dual mono, kondensatory NP0(C0G), tranzystory wejściowe dobrane 4x 2SK209-GR, wzmacniacz operacyjny OPA2134, zasilacz +/-15V według Salasa z diyaudio.com w mojej wersji SMD. Gra lepiej niż poprzednik na AD8429, lepsza scena i wybrzmienia. Mimo że SE i bez obudowy, to brumu nie ma i żadnych innych słyszalnych zakłóceń nawet przy maksymalnym wzmocnieniu.
Temat o preampie:
https://www.diyaudio.com/community/thre ... 23.404054/
Wersja "plank-mount":
Temat o preampie:
https://www.diyaudio.com/community/thre ... 23.404054/
Wersja "plank-mount":
Cyfra: Daphile - DSP ADAU1452 - 4 chacnnel PCM1795 OPA861 I/V - PGA4311 - STA-800D, STA1000D - kolumny aktywne DIY na Faitalpro 12PR300 + HF108
Analog: Technics SL-Q33 -preamp DIY na OPA828 - DIY preamp z PGA2310 - STA-800D - kolumny DIY Hurricane
Analog: Technics SL-Q33 -preamp DIY na OPA828 - DIY preamp z PGA2310 - STA-800D - kolumny DIY Hurricane
- Bacek
- Posty: 4276
- Rejestracja: 04 gru 2013, 22:06
- Gramofon: Kenwood L-07D
- Lokalizacja: Poznań
Re: Technics SL-Q33 uchwyty pokrywy i inne tematy
Bo w przyzwoitym układzie ilość brumu najcześciej zależy od prowadzenia mas i błędów przy tym popełnionych.
Klipsch LaScala i analogowo cyfrowa herezja.