PreamP relacja z budowy, czyli "od pomysłu do przemysłu"

Klamoty domowej roboty
ODPOWIEDZ
Awatar użytkownika
wydra
Posty: 1613
Rejestracja: 01 sty 2015, 19:32
Gramofon: Lenco L236
Lokalizacja: Warszawa

Re: PreamP relacja z budowy, czyli "od pomysłu do przemysłu"

#166

Post autor: wydra »

lepiej zasilacz zrobić miedzy kanałami wtedy nie będą takie długie linie :)
...
Dobra właśnie sobie uświadomiłem że współdzielisz opampy miedzy kanałami wiedz to ciężki temat :)
Analog:
Pioneer PL505 AT150 Buphono 2 OLED
Lenco L236 /CEC MC20,AT95EX,AT120E/ Buphono MC/MM
Marantz PM80MK2
DENON DR-M22
Cyfra:
Mytek Brooklyn DAC/ADC
DENON AVR 3803
DENON DCD 655
Awatar użytkownika
Jaculek
Posty: 2345
Rejestracja: 27 cze 2012, 08:57
Gramofon: Dual 704, 721
Lokalizacja: Świętochłowice

Re: PreamP relacja z budowy, czyli "od pomysłu do przemysłu"

#167

Post autor: Jaculek »

Myślałem o tym. To by je skróciło mniej więcej o grubość kanału bo całość i tak rozciąga się na długość płytki, żeby jej całkowita grubość nie przekroczyła 100mm. Ale wtedy musiałbym tez przeprojektować preamp, bo to wymaga przejścia na pojedyncze opampy. Chyba sobie to odpuszczę. Wartość napięcia zasilania jest kontrolowana osobną ścieżką w pobliżu opampów. Może tę ścieżkę uda mi się puścić dołem i przykryć od góry masą :think:
Analog: Dual 704&721+DenonDL301&305/ShureV15III/Dual M20E/OrtofonMC-20>HeadamP>PreamPDP>DH-101>DH-220>Monitor Audio RX6/Beyerdynamic DT 880
Cyfra: Arcam FMJ CD17/Malinka>Fiio K11 R2R
Awatar użytkownika
wydra
Posty: 1613
Rejestracja: 01 sty 2015, 19:32
Gramofon: Lenco L236
Lokalizacja: Warszawa

Re: PreamP relacja z budowy, czyli "od pomysłu do przemysłu"

#168

Post autor: wydra »

Linie zasilania puściłbym od strony złącza zasilania, a nie od strony wejść. dużo to nie zmieni w sumie jak patrze na płytkę, a będzie odsunięte od silnie zbierającego źródła sygnału.
Analog:
Pioneer PL505 AT150 Buphono 2 OLED
Lenco L236 /CEC MC20,AT95EX,AT120E/ Buphono MC/MM
Marantz PM80MK2
DENON DR-M22
Cyfra:
Mytek Brooklyn DAC/ADC
DENON AVR 3803
DENON DCD 655
ahaja
Posty: 1270
Rejestracja: 18 paź 2011, 15:11
Lokalizacja:

Re: PreamP relacja z budowy, czyli "od pomysłu do przemysłu"

#169

Post autor: ahaja »

1 pcb. 2 z tymi pętlami zasilania ... to nie jest dobry kierunek.

Ale (o 1):
- linie zasilania prowadź zawsze jak najbliżej siebie/równolegle a najlepiej jedna gałąź nad drugą;
- C106/C206 przenieś w lewo nad/pod rezystory (w sumie te kondy to powinny być bipolary, albo 2 normalne zrobione w 'bipolara');
- podnieś/opuść te switche SW3/SW4 do poziomu rezystorów tak, żeby pod nie weszły R105/R205, wtedy ...
- ... będziesz mógł przesunąć w lewo II stopień;
- R13/R213 obróć o 180*;
- C14/C214 też powinny być bipolarne (a po co one?);
- kondy w RIAA mają i tak mały rozmiar (szerokość) więc z jakością nie poszalejesz. Lepiej dać w rastrze 5mm ale porządne 2,5%. W ogóle to od ich dostępności/doboru powinieneś zacząć bo to dość kluczowe;
- R11/R211 powinny mieć jak najkrótszą ścieżkę - masz podwójne opampy więc tam się aż proszą mmelfy (raster 1206); podobnie jak NFB I stopnia; w każdym razie na pewno te rezystory powinny być blizej IN- niż wyjść;
- R100/R214 jak najbliżej wejść I stopnia
- masa od Q311/Q301 wraca tą autostradą do gniazda zasilania?

Z tą wielkością pcb bym nie przesadzał, bo lepiej mieć większą ale zrobioną porządnie niż 'kusą' ale byle jaką.
Popracuj nad zasilaczem bo tam Ci 'wiater hula' ... ;-)
Awatar użytkownika
Jaculek
Posty: 2345
Rejestracja: 27 cze 2012, 08:57
Gramofon: Dual 704, 721
Lokalizacja: Świętochłowice

Re: PreamP relacja z budowy, czyli "od pomysłu do przemysłu"

#170

Post autor: Jaculek »

ahaja pisze:
05 mar 2021, 15:16
1 pcb. 2 z tymi pętlami zasilania ... to nie jest dobry kierunek.
ahaja pisze:
05 mar 2021, 15:16
Z tą wielkością pcb bym nie przesadzał, bo lepiej mieć większą ale zrobioną porządnie niż 'kusą' ale byle jaką
Zgubiłem się. Czyli lepiej pracować na wersją podłużną niż tą kwadratową, tak?
Analog: Dual 704&721+DenonDL301&305/ShureV15III/Dual M20E/OrtofonMC-20>HeadamP>PreamPDP>DH-101>DH-220>Monitor Audio RX6/Beyerdynamic DT 880
Cyfra: Arcam FMJ CD17/Malinka>Fiio K11 R2R
Jacek 1972t
Posty: 493
Rejestracja: 20 kwie 2017, 09:44
Lokalizacja: Świętochłowice

Re: PreamP relacja z budowy, czyli "od pomysłu do przemysłu"

#171

Post autor: Jacek 1972t »

Przepraszam, ale kusi mnie zapytać.
Jaki format miałaby wersja przedłużona?
Awatar użytkownika
Jaculek
Posty: 2345
Rejestracja: 27 cze 2012, 08:57
Gramofon: Dual 704, 721
Lokalizacja: Świętochłowice

Re: PreamP relacja z budowy, czyli "od pomysłu do przemysłu"

#172

Post autor: Jaculek »

Jacek 1972t pisze:
05 mar 2021, 17:54
Jaki format miałaby wersja przedłużona?
mniej więcej 150x65, ale z tych 150 da się jeszcze co nieco urwać. Już grzebię w projekcie.
A co do tych "okrężnych" dróg to podpatrzyłem u Walta Junga.
Analog: Dual 704&721+DenonDL301&305/ShureV15III/Dual M20E/OrtofonMC-20>HeadamP>PreamPDP>DH-101>DH-220>Monitor Audio RX6/Beyerdynamic DT 880
Cyfra: Arcam FMJ CD17/Malinka>Fiio K11 R2R
Jacek 1972t
Posty: 493
Rejestracja: 20 kwie 2017, 09:44
Lokalizacja: Świętochłowice

Re: PreamP relacja z budowy, czyli "od pomysłu do przemysłu"

#173

Post autor: Jacek 1972t »

Fajnie rozwija się ten projekt.
Wielki szacunek dla Twojej pracy :clap:

Rozmiar jaki podajesz według mnie nie jest przesadnie duży.
W obudowie 20x20 cm zmieści się bez problemu.

Spokojnie zostanie miejsce na PCB zasilacza, oraz transformator.
ahaja
Posty: 1270
Rejestracja: 18 paź 2011, 15:11
Lokalizacja:

Re: PreamP relacja z budowy, czyli "od pomysłu do przemysłu"

#174

Post autor: ahaja »

To co napisałem dotyczyło oczywiście wersji 1, tzn tej długiej.

Zerknij sobie do modushop i popatrz na obudowy Galaxy 1U. Można zrobić dzielone, można w szerszej dać mały trafol i zasilacz.
Wyprzedają znacznie taniej serię Economica.
Awatar użytkownika
Jaculek
Posty: 2345
Rejestracja: 27 cze 2012, 08:57
Gramofon: Dual 704, 721
Lokalizacja: Świętochłowice

Re: PreamP relacja z budowy, czyli "od pomysłu do przemysłu"

#175

Post autor: Jaculek »

ahaja pisze:
06 mar 2021, 11:32
o co napisałem dotyczyło oczywiście wersji 1, tzn tej długiej.
Ok, czyli jednak dobrze kombinowałem.
ahaja pisze:
05 mar 2021, 15:16
linie zasilania prowadź zawsze jak najbliżej siebie/równolegle a najlepiej jedna gałąź nad drugą
Rozumiem, że najlepiej np. plus warstwa górna minus dolna, a nie plus i minus pod/nad masą.
ahaja pisze:
05 mar 2021, 15:16
(w sumie te kondy to powinny być bipolary, albo 2 normalne zrobione w 'bipolara')
Jak najbardziej są to bipolarne Nichicon Muse ES
ahaja pisze:
05 mar 2021, 15:16
- R13/R213 obróć o 180*;
- C14/C214 też powinny być bipolarne (a po co one?);
To też bipolary jak wyżej. Jeżeli by się pozbyć tych kondensatorów sprzęgających, to można by także usunąć Rx13 :think: . Kondensatory dla zabezpieczenie przed składową stałą na wyjściu. Chociaż dzięki Cx06 i Cx13 składowa stała nie ulega wzmocnieniu i na wyjściu jest tylko goły offset a to są miliwolty.
ahaja pisze:
05 mar 2021, 15:16
kondy w RIAA mają i tak mały rozmiar (szerokość) więc z jakością nie poszalejesz. Lepiej dać w rastrze 5mm ale porządne 2,5%. W ogóle to od ich dostępności/doboru powinieneś zacząć bo to dość kluczowe;
Moja koncepcja jest inna, bardziej DIY ;). Rozrzut w wartościach kondensatorów jest na tyle duży, że wybrałem ścieżkę kompletowania. Dodatkowe pady i odstępy pozwalają nie przejmować się tak bardzo rozmiarem. Można też bez problemu zastosować Styroflexy czy Silvermica.
ahaja pisze:
05 mar 2021, 15:16
- R11/R211 powinny mieć jak najkrótszą ścieżkę - masz podwójne opampy więc tam się aż proszą mmelfy (raster 1206); podobnie jak NFB I stopnia; w każdym razie na pewno te rezystory powinny być blizej IN- niż wyjść;
No cóż malutkie mmelfy na pewno pozwoliłyby skrócić ścieżki ale i z tymi co są można jeszcze to i owo poprawić.
ahaja pisze:
05 mar 2021, 15:16
- R100/R214 jak najbliżej wejść I stopnia
OK, to jasne.
ahaja pisze:
05 mar 2021, 15:16
masa od Q311/Q301 wraca tą autostradą do gniazda zasilania?
Tak i to jest błąd. Powinna iść osobną ścieżką. Do poprawienia.
Generalnie spróbuję dać w osi płytki ścieżki zasilające z masą zasilającą włącznie, a przy krawędzi masę, którą wraca prąd z tranzystora regulującego (regulator typu jest typu shunt) i chyba do niej podłącze pozostałe masy albo jeżeli się uda zmieścić to osobną ścieżką.
Analog: Dual 704&721+DenonDL301&305/ShureV15III/Dual M20E/OrtofonMC-20>HeadamP>PreamPDP>DH-101>DH-220>Monitor Audio RX6/Beyerdynamic DT 880
Cyfra: Arcam FMJ CD17/Malinka>Fiio K11 R2R
Awatar użytkownika
Jaculek
Posty: 2345
Rejestracja: 27 cze 2012, 08:57
Gramofon: Dual 704, 721
Lokalizacja: Świętochłowice

Re: PreamP relacja z budowy, czyli "od pomysłu do przemysłu"

#176

Post autor: Jaculek »

Jaculek pisze:
06 mar 2021, 13:31
Jeżeli by się pozbyć tych kondensatorów sprzęgających, to można by także usunąć Rx13 :think:
Pomierzyłem składową stałą na wyjściu drugiego stopnia: 0,1 i 0,9 mV. No to chyba faktycznie można by te 10uF usunąć.
Jaculek pisze:
06 mar 2021, 13:31
a przy krawędzi masę, którą wraca prąd z tranzystora regulującego
Jednak lepiej puścić tę masą centralnie w osi. Po jednej stronie płytki masa, którą wraca nadmiar prądu z tranzystora regulującego, po drugiej masa do zasilania preampa. Dzięki temu można ładnie "wylać" miedź na górną warstwę tak, że nie pokrywa się z głównymi liniami zasilania (zgodnie z zaleceniami Junga).
Analog: Dual 704&721+DenonDL301&305/ShureV15III/Dual M20E/OrtofonMC-20>HeadamP>PreamPDP>DH-101>DH-220>Monitor Audio RX6/Beyerdynamic DT 880
Cyfra: Arcam FMJ CD17/Malinka>Fiio K11 R2R
Awatar użytkownika
Jaculek
Posty: 2345
Rejestracja: 27 cze 2012, 08:57
Gramofon: Dual 704, 721
Lokalizacja: Świętochłowice

Re: PreamP relacja z budowy, czyli "od pomysłu do przemysłu"

#177

Post autor: Jaculek »

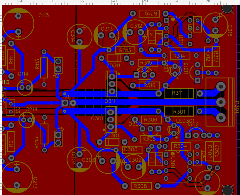
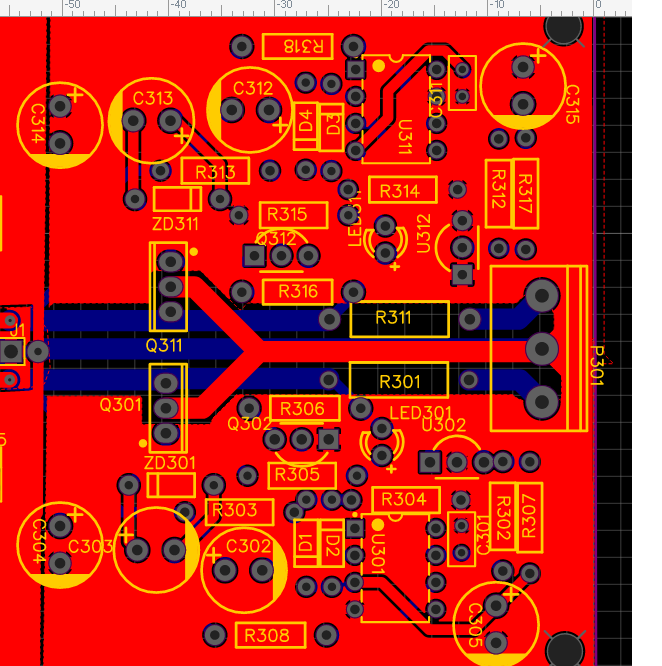
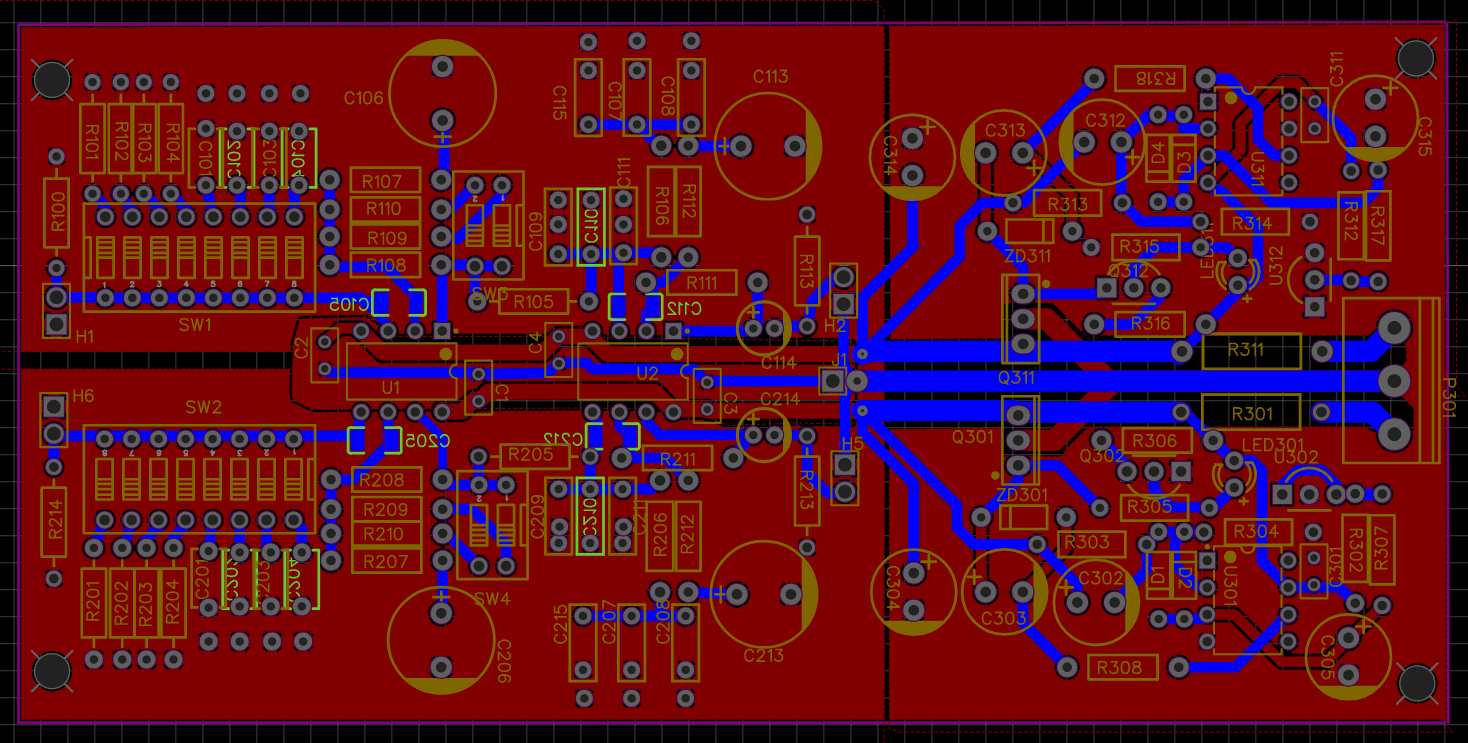
Zasilacz zmieniony. Teraz wygląda tak:
PłytkaV3.z.png
Warstwa górna:
PłytkaV3.zg.png
Pewnie wiele można by jeszcze poprawić ale i tak płytka zmalała do 14cm
Analog: Dual 704&721+DenonDL301&305/ShureV15III/Dual M20E/OrtofonMC-20>HeadamP>PreamPDP>DH-101>DH-220>Monitor Audio RX6/Beyerdynamic DT 880
Cyfra: Arcam FMJ CD17/Malinka>Fiio K11 R2R
Awatar użytkownika
Merrick
Posty: 2384
Rejestracja: 22 sie 2016, 22:02
Gramofon: Thorens TD-160 Super
Lokalizacja: Elbląg
Kontakt:

Re: PreamP relacja z budowy, czyli "od pomysłu do przemysłu"

#178

Post autor: Merrick »

Jaculek pisze:
07 mar 2021, 20:14
Pewnie wiele można by jeszcze poprawić ale i tak płytka zmalała do 14cm
Widzę że miniaturyzacja postępuje :)
Thorens TD-160 Super, SME Series III, OM 30 -> Staccato OS-> Dyskretniok -> Hafler DH-100, Hafler DH-220, Dynaudio Audience 40

https://www.discogs.com/user/Merrick-Pl/collection
Awatar użytkownika
Jaculek
Posty: 2345
Rejestracja: 27 cze 2012, 08:57
Gramofon: Dual 704, 721
Lokalizacja: Świętochłowice

Re: PreamP relacja z budowy, czyli "od pomysłu do przemysłu"

#179

Post autor: Jaculek »

No idzie jak burza ;) Aktualnie mam 13,5cm. Może jeszcze te pół urwę.
A wracając do kondensatorów sprzęgających, to 1mV DC przy sygnale wyjściowym 0.7V wysterowującym wzmacniacz 100W (kolumny 8Ohm), da na jego wyjściu 40mVDC. To chyba nie jest niebezpieczna wartość :think: a może jednak zabezpieczenie zadziała?
Analog: Dual 704&721+DenonDL301&305/ShureV15III/Dual M20E/OrtofonMC-20>HeadamP>PreamPDP>DH-101>DH-220>Monitor Audio RX6/Beyerdynamic DT 880
Cyfra: Arcam FMJ CD17/Malinka>Fiio K11 R2R
Awatar użytkownika
Jaculek
Posty: 2345
Rejestracja: 27 cze 2012, 08:57
Gramofon: Dual 704, 721
Lokalizacja: Świętochłowice

Re: PreamP relacja z budowy, czyli "od pomysłu do przemysłu"

#180

Post autor: Jaculek »

Tak wygląda płytka po poprawkach zasugerowanych przez ahaję
PłytkaV3.0.1.png
Oczywiście, gdyby użyć elementów montażu powierzchniowego można by jeszcze ją zmniejszyć ale to może przy ewentualnym kolejnym podejściu. Ciągle myślę nad Cx14 i Rx13...
Analog: Dual 704&721+DenonDL301&305/ShureV15III/Dual M20E/OrtofonMC-20>HeadamP>PreamPDP>DH-101>DH-220>Monitor Audio RX6/Beyerdynamic DT 880
Cyfra: Arcam FMJ CD17/Malinka>Fiio K11 R2R
ODPOWIEDZ