DYNACO 2x10W

Klamoty domowej roboty
ODPOWIEDZ
MISSE
Posty: 1662
Rejestracja: 16 cze 2013, 21:59
Gramofon: Micro Seiki DDX

Re: DYNACO 2x10W

#106

Post autor: MISSE »

No pocieszające jest Twoje zacięcie :clap:
Wiele układów jest całkiem prostych jeśli popatrzymy na schemat, mało tego, wiele kultowych firm publikuje swoje schematy i zachęca do budowy.
Po zbudowaniu klona na lepszych elementach niż oryginał okazuje się że gra to jak KUPA i nijak nie przypomina oryginału.
Czasami lampa wejściowa ma inne parametry, transformator głośnikowy inną impedancję itd.
Książki z epoki oraz setki prób ułatwiają podążanie właściwą drogą to nie wstyd posiłkowanie się wiedzą od innych.
Wzmacniacze SE są najlepszą wprawką do poważniejszych konstrukcji. Sam układ PP jest w teorii łatwy, ale bardzo często błędy choćby w odwracaczu psują cały efekt.
szczepan_def
Posty: 867
Rejestracja: 28 sty 2017, 14:25
Gramofon: DUAL 455

Re: DYNACO 2x10W

#107

Post autor: szczepan_def »

Oczywiście dostroiłem "jakoś" wcześniej układ regulując USZ potencjometrem 5k i zmieniając te pf ale robiłem to nieświadomy tego co tak naprawdę reguluje i na co wpływam, chcąc zrobić/sprawdzić czy można coś lepiej zacząłem grzebać po książkach z epoki to się wysypałem na tej polaryzacji :oops:
Załączniki
IMG_20200611_113519_compress22.jpg
Too many tubes, too little time...
szczepan_def
Posty: 867
Rejestracja: 28 sty 2017, 14:25
Gramofon: DUAL 455

Re: DYNACO 2x10W

#108

Post autor: szczepan_def »

MISSE pisze:
11 cze 2020, 11:11
wiele kultowych firm publikuje swoje schematy i zachęca do budowy.
Po zbudowaniu klona na lepszych elementach niż oryginał okazuje się że gra to jak KUPA i nijak nie przypomina oryginału
Ciekawe ile osób na świecie słuchało oryginałów a potem swoich klonów? A gra jak KUPA "subiektywna ocena" bo akustyka nie taka, bo kolumny z marketu o efektywności 80db, bo rezystor metalizowane a nie węglowe :idea: za dużo zmiennych ;)
Too many tubes, too little time...
szczepan_def
Posty: 867
Rejestracja: 28 sty 2017, 14:25
Gramofon: DUAL 455

Re: DYNACO 2x10W

#109

Post autor: szczepan_def »

nowa wartość rezystora pomiędzy katodami l. wejścia, dla zachowania wartości rezystora 1000r w USZ dla odczepu 8r

1. napięcie na odczepie 16r ma wartość 1, (U16)=1
2. napięcie na odczepie 8 ma wartość 0,707(U16) dla 4r 0,5(U16)

Uwyj=1*100/(100+1000)=0,091

a ja potrzebuje Uwyj=0,091 przy Uwej=0,707 i R2=1000

R1=(0,091*1000)/(0,707-0,091) = 147r ? :think:

do sprawdzenia w układzie :idea:
Too many tubes, too little time...
Awatar użytkownika
Wojtek
Administrator
Posty: 45056
Rejestracja: 02 lut 2009, 02:59
Lokalizacja: Warszawa
Kontakt:

Re: DYNACO 2x10W

#110

Post autor: Wojtek »

szczepan_def pisze:
11 cze 2020, 16:55
Ciekawe ile osób na świecie słuchało oryginałów a potem swoich klonów? A gra jak KUPA "subiektywna ocena" bo akustyka nie taka, bo kolumny z marketu o efektywności 80db, bo rezystor metalizowane a nie węglowe :idea: za dużo zmiennych
Pijesz do tego że nie po to próbuje się budować klony by je porównywać z oryginalnymi konstrukcjami czy o co chodzi?
Bo jeśli tak to po co je nazywać klonami w ogóle jak na końcu wychodzi "coś" co tylko konstrukcję ma wspólną/podobną, ale brzmienie już nie? :morda:

Zmiennych jest relatywnie mało kiedy mamy oryginał i klona w jednym miejscu.

Jeszcze inna kwestia to porównanie klona zrobionego "referencyjnie", a klona "w domyśle ulepszonego" :)
Tubylcza wredota, tudzież insza kanalia
Wsparcie finansowe forum
szczepan_def
Posty: 867
Rejestracja: 28 sty 2017, 14:25
Gramofon: DUAL 455

Re: DYNACO 2x10W

#111

Post autor: szczepan_def »

Wojtek pisze:
16 cze 2020, 10:01
Pijesz do tego że nie po to próbuje się budować klony by je porównywać z oryginalnymi konstrukcjami czy o co chodzi?
Bo jeśli tak to po co je nazywać klonami w ogóle jak na końcu wychodzi "coś" co tylko konstrukcję ma wspólną/podobną, ale brzmienie już nie?
na pewno nie będę porównywał z oryginałem bo i po co? wybrałem taki schemat, na takich elementach, teraz korzystając z wolnego czasu uczę się jak to poskładać, dobrać punkty pracy, dostroić układ, ogarnąć to technicznie na tyle na ile pozwalają elementy dbając o "jakiś" przyzwoity wygląd końcowy ;)
Wojtek pisze:
16 cze 2020, 10:01
Zmiennych jest relatywnie mało kiedy mamy oryginał i klona w jednym miejscu.
jasne że tak, ja nie będę próbował :think:
Wojtek pisze:
16 cze 2020, 10:01
Jeszcze inna kwestia to porównanie klona zrobionego "referencyjnie", a klona "w domyśle ulepszonego"
ok, powiedzmy że nie robię klona, składam wzmacniacz na podstawie wybranego schematu ;)

a jakie będzie brzmienie :think: miłego dnia i dużo dobrej muzyki :whistle:
Too many tubes, too little time...
Awatar użytkownika
BlackDevil
Posty: 667
Rejestracja: 12 gru 2017, 19:48
Gramofon: S600

Re: DYNACO 2x10W

#112

Post autor: BlackDevil »

szczepan_def pisze:
16 cze 2020, 11:37
ok, powiedzmy że nie robię klona
No pewnie że nie robisz klona , to jest klon
Owca.jpg
Owca.jpg (10.58 KiB) Przejrzano 1820 razy
Ty robisz co najwyżej bliźniaka pięciojajowego :lol:
A tak poza tym nie lepiej coś samemu narysować i skleić niż z netu brać ,topologia układów znana od wieków wiele się nie zmieniło :drool:
szczepan_def
Posty: 867
Rejestracja: 28 sty 2017, 14:25
Gramofon: DUAL 455

Re: DYNACO 2x10W

#113

Post autor: szczepan_def »

BlackDevil pisze:
16 cze 2020, 18:56
to jest klon

ciekawe czy "brzmią" tak samo :think: ten z lewej wygląda jakby miał więcej średnicy :whistle:
Too many tubes, too little time...
szczepan_def
Posty: 867
Rejestracja: 28 sty 2017, 14:25
Gramofon: DUAL 455

Re: DYNACO 2x10W

#114

Post autor: szczepan_def »

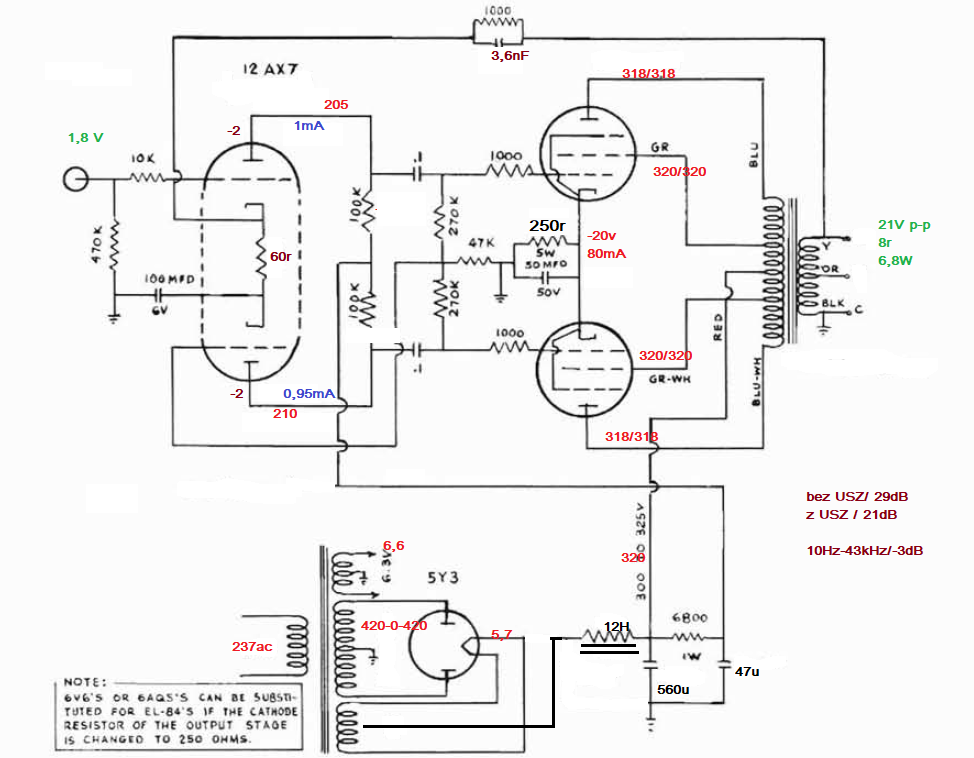
na tą chwilę tak zostawiam
dynaco 2x10.png
Too many tubes, too little time...
szczepan_def
Posty: 867
Rejestracja: 28 sty 2017, 14:25
Gramofon: DUAL 455

Re: DYNACO 2x10W

#115

Post autor: szczepan_def »

Próbował ktoś cewkę w obwodzie USZ? Taka pułapka rezonansowa, co może pójść nie tak?
Too many tubes, too little time...
szczepan_def
Posty: 867
Rejestracja: 28 sty 2017, 14:25
Gramofon: DUAL 455

Re: DYNACO 2x10W

#116

Post autor: szczepan_def »

Przy próbie montażu upadł mi wskaźnik vu i się rozwalił,
:doh:
A miałem kończyć... No to przymiarka drewna.. Mesa przy ecc83 wydaje się Wielka ;)
IMG_20200621_172309_compress53.jpg
IMG_20200621_172450_compress63.jpg
Too many tubes, too little time...
MISSE
Posty: 1662
Rejestracja: 16 cze 2013, 21:59
Gramofon: Micro Seiki DDX

Re: DYNACO 2x10W

#117

Post autor: MISSE »

Bardzo fajne boczki :dance:

Co do reszty; Lampa prostownicza przytłoczyła całość, a novale w przejściówkach :( :hand:
MISSE
Posty: 1662
Rejestracja: 16 cze 2013, 21:59
Gramofon: Micro Seiki DDX

Re: DYNACO 2x10W

#118

Post autor: MISSE »

Każdy odczep to dodatkowy wydatek

a brak dodatkowych zacisków głośnikowych ....
szczepan_def
Posty: 867
Rejestracja: 28 sty 2017, 14:25
Gramofon: DUAL 455

Re: DYNACO 2x10W

#119

Post autor: szczepan_def »

MISSE pisze:
21 cze 2020, 22:51
Lampa prostownicza przytłoczyła całość, a novale w przejściówkach :( :hand:
5u4g ładna bańka, Trochę dominuje nad resztą z 5u4gb jj jest już trochę skromniej, ecc83 (u=100) w przejściówkach bo są jeszcze na podmiankę 6n9s/6sl7 (u=70)
Too many tubes, too little time...
szczepan_def
Posty: 867
Rejestracja: 28 sty 2017, 14:25
Gramofon: DUAL 455

Re: DYNACO 2x10W

#120

Post autor: szczepan_def »

Wieszając sondy oscyloskopu tu i tam zauważyłem że jak zaczepiam na wejście to wyjście nieco się poprawia ten rezonans jakby szybciej był tłumiony, jakiś filtr rc dokładam przez tą sondę czy co? Muszę się temu bliżej przyjżeć :think:
Too many tubes, too little time...
ODPOWIEDZ