DYNACO 2x10W
-
szczepan_def
- Posty: 836
- Rejestracja: 28 sty 2017, 14:25
- Gramofon: DUAL 455
Re: DYNACO 2x10W
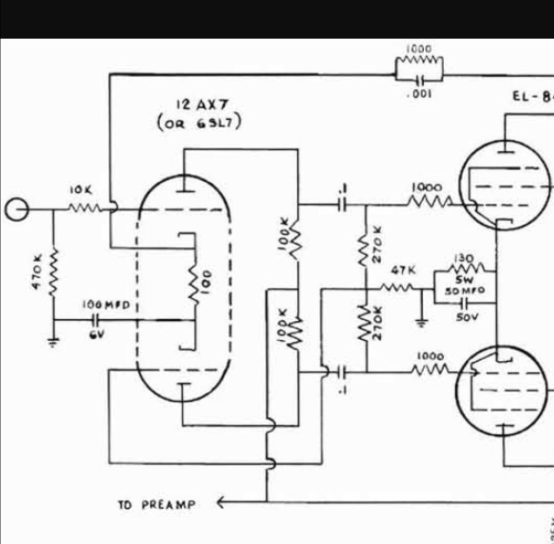
Patrząc na prostokąt 10k bez USZ z tym 1k do masy widać że jest lekko pofalowany, może tak być i dostroić resztę elementami petli USZ, czy jest bryndza w układzie i ma być gładko bez fali? 
Too many tubes, too little time...
- BlackDevil
- Posty: 663
- Rejestracja: 12 gru 2017, 19:48
- Gramofon: S600
Re: DYNACO 2x10W
Podaj napięcie zielonych punktów i spadek napięcia na rezystorze 100k.szczepan_def pisze: ↑03 cze 2020, 10:27Patrząc na prostokąt 10k bez USZ z tym 1k do masy widać że jest lekko pofalowany, może tak być i dostroić resztę elementami petli USZ, czy jest bryndza w układzie i ma być gładko bez fali?![]()
-
szczepan_def
- Posty: 836
- Rejestracja: 28 sty 2017, 14:25
- Gramofon: DUAL 455
Re: DYNACO 2x10W
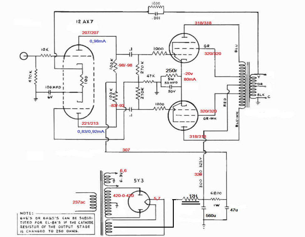
proszę, pomiary napięć
Wejście ecc83, l. mocy 6p6s
k. lewy/ k. prawy
Wejście ecc83, l. mocy 6p6s
k. lewy/ k. prawy
Ostatnio zmieniony 03 cze 2020, 20:55 przez szczepan_def, łącznie zmieniany 1 raz.
Too many tubes, too little time...
-
szczepan_def
- Posty: 836
- Rejestracja: 28 sty 2017, 14:25
- Gramofon: DUAL 455
Re: DYNACO 2x10W
Trochę popracowałem z USZ...
Prostokąt/trójkąt
100hz 1k 10k 20k Pasmo 10hz-48khz/-3db
Glebokosc USZ - 7.5db
Max moc przy sygnale wejścia 1khz/2v p-p
Thd
nie mam miernika...
Prostokąt/trójkąt
100hz 1k 10k 20k Pasmo 10hz-48khz/-3db
Glebokosc USZ - 7.5db
Max moc przy sygnale wejścia 1khz/2v p-p
Thd
Too many tubes, too little time...
-
szczepan_def
- Posty: 836
- Rejestracja: 28 sty 2017, 14:25
- Gramofon: DUAL 455
Re: DYNACO 2x10W
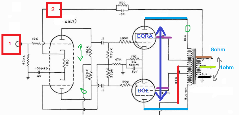
Czy napięcie odczepu UL nie powinno być równe lub niższe od anody?
dać tam rezystor 50-100ohm? Może te oscylacje ok. 160khz powstają w obwodzie UL? Do sprawdzenia 🧐
Too many tubes, too little time...
-
szczepan_def
- Posty: 836
- Rejestracja: 28 sty 2017, 14:25
- Gramofon: DUAL 455
Re: DYNACO 2x10W
Dodanie tego rezystora do UL doszedłem do 1,5k spadek 4v, niewiele zmienia te oscylacje, wyczytałem też że te 2v więcej na nie ma wpływu na "rozwój dorożkarstwa", pomierzę z ciekawości przesuniecia fazowe🧐
Too many tubes, too little time...
-
szczepan_def
- Posty: 836
- Rejestracja: 28 sty 2017, 14:25
- Gramofon: DUAL 455
Re: DYNACO 2x10W
Pokusiłem się o krótkie odsłuchy
Bardzo muzykalnie
wokale
a z tyłu całą gama instrumentów tworzą zwarte tło, będzie dobre granie 
Too many tubes, too little time...
-
szczepan_def
- Posty: 836
- Rejestracja: 28 sty 2017, 14:25
- Gramofon: DUAL 455
Re: DYNACO 2x10W
pomiary które zrobiłem (otwarta pętla) wskazują przesunięcie fazy 180stop, w okolicy 170-180kHZ z jednoczesnym wzrostem wzmocnienia.
1. czy z tego co namierzyłem można wnioskować na rezonans transformatora? czy nie ma to znaczenia i w każdym innym układzie ten rezonans będzie w innym miejscu ze względu na inną budowę, pojemności, prądy błądzące itp. i każdy wzmacniacz trzeba kompensować osobno
2. na razie dałem fitr USZ na -10db w okolicy tego rezonansu, teraz gdyby była potrzeba mogę dalej to kompensować kosztem wzmocnienia i szerokości pasma
pomiar/odczyt i przeliczanie tych wartości analogiem to jakaś masakra, więc jak coś pokręciłem to wybaczcie 
1. czy z tego co namierzyłem można wnioskować na rezonans transformatora? czy nie ma to znaczenia i w każdym innym układzie ten rezonans będzie w innym miejscu ze względu na inną budowę, pojemności, prądy błądzące itp. i każdy wzmacniacz trzeba kompensować osobno
2. na razie dałem fitr USZ na -10db w okolicy tego rezonansu, teraz gdyby była potrzeba mogę dalej to kompensować kosztem wzmocnienia i szerokości pasma
Too many tubes, too little time...
-
szczepan_def
- Posty: 836
- Rejestracja: 28 sty 2017, 14:25
- Gramofon: DUAL 455
Re: DYNACO 2x10W
w ramach ćwiczeń próbuje policzyć stopień wejściowy na 1/2 ecc83, przykład:
Uzas=300v
Ra = 220k
Iamax=300/220k = 1,4mA
rysuje prostą obciążenia...
Uo=0,5Uzas = 150v, odczytuje Io=0,7mA i napięcie siatki Us=-1,3v
opornik katody Rk=1,3/0,0007 = 1,86k
wzmocnienie ku=(ka*Ra)/(qw+Ra) = 78,6v/v
proszę o podpowiedź, gdzie w tym odwracaczu fazy jest ta rezystancja Rk? Jak działa polaryzacja siatki wejścia?
Uzas=300v
Ra = 220k
Iamax=300/220k = 1,4mA
rysuje prostą obciążenia...
Uo=0,5Uzas = 150v, odczytuje Io=0,7mA i napięcie siatki Us=-1,3v
opornik katody Rk=1,3/0,0007 = 1,86k
wzmocnienie ku=(ka*Ra)/(qw+Ra) = 78,6v/v
proszę o podpowiedź, gdzie w tym odwracaczu fazy jest ta rezystancja Rk? Jak działa polaryzacja siatki wejścia?
Too many tubes, too little time...
-
szczepan_def
- Posty: 836
- Rejestracja: 28 sty 2017, 14:25
- Gramofon: DUAL 455
Re: DYNACO 2x10W
Dobrze myślę, w tym układzie rezystor USZ ustala mi wstępna polaryzację siatek triody? 
Too many tubes, too little time...
-
MISSE
- Posty: 1660
- Rejestracja: 16 cze 2013, 21:59
- Gramofon: Micro Seiki DDX
Re: DYNACO 2x10W
Nie masz przeglądarki PDF???szczepan_def pisze: ↑09 cze 2020, 11:13w ramach ćwiczeń próbuje policzyć stopień wejściowy na 1/2 ecc83, przykład:
Jeśli tak to katalog lamp elektronowych, gdzie jest pokazana aplikacja lampy oraz jej zastosowanie
po jaką ... stosujesz dziwny slang.
Lampa w takim i takim układzie pracuje jako … itd układ ten odwraca fazę lub nie ...
Proszę o litość.
w jakim układzie??? co ma USZ do polaryzacji???szczepan_def pisze: ↑10 cze 2020, 13:52Dobrze myślę, w tym układzie rezystor USZ ustala mi wstępna polaryzację siatek triody?
a jak działa lampa??? a czym różni się podanie ujemnego napięcia na siatkę od rezystora katodowego, a kiedy stosujemy polaryzację mieszaną ???
dostęp do książek z epoki, dostęp do książek współczesnych w dowolnym języku, internet
Nie potrafię określić swojego smutku i Twojej nieporadności
-
szczepan_def
- Posty: 836
- Rejestracja: 28 sty 2017, 14:25
- Gramofon: DUAL 455
Re: DYNACO 2x10W
Deska kuchenna została w kuchni, zaczekałem na taką podsuszoną dębinę
I oto jest boczek...
I oto jest boczek...
Too many tubes, too little time...
-
szczepan_def
- Posty: 836
- Rejestracja: 28 sty 2017, 14:25
- Gramofon: DUAL 455
Re: DYNACO 2x10W
Kol. Misse nie smutkuj
No chyba jest różnica w tych układach...
Too many tubes, too little time...
-
MISSE
- Posty: 1660
- Rejestracja: 16 cze 2013, 21:59
- Gramofon: Micro Seiki DDX
Re: DYNACO 2x10W
różnica dla kogo???szczepan_def pisze: ↑10 cze 2020, 22:47Kol. Misse nie smutkuj No chyba jest różnica w tych układach...
jeśli patrzymy od strony lamp mocy to żadna
jeśli rozważamy symetrię to zasadnicza
jeśli walory brzmieniowe ???
czy oba układy będą działać bez sprzężenia???
jaki wpływ mają impedancję transformatorów wyjściowych???
a w jakiej klasie pracuje wejście ???
a jaka jest różnica między układami na rysunkach a układem z dzieloną rezystancją ???
może zacznij od prostszych układów ???
-
szczepan_def
- Posty: 836
- Rejestracja: 28 sty 2017, 14:25
- Gramofon: DUAL 455
Re: DYNACO 2x10W
1. Mój nie działa, bo ma wspólne USZ i polaryzację i jak kręcę USZ to mi się punkt pracy zmienia, do analizy, Ten drugi ma osobno USZ i R katody do polaryzacji siatkiMISSE pisze: ↑10 cze 2020, 23:281. czy oba układy będą działać bez sprzężenia???
2.jaki wpływ mają impedancję transformatorów wyjściowych???
3.a w jakiej klasie pracuje wejście ???
4.a jaka jest różnica między układami na rysunkach a układem z dzieloną rezystancją ???
5. może zacznij od prostszych układów ???![]()
2.
3. Jak wejście to raczej klasa A
4. Na rysunku sygnał pobieramy z anod o jednakowej impedancji, a w wk-wa z anody i katody, różne impedancje co ma wpływ na wysterowanie następnego stopnia
5. Ten wydawał się prosty
Too many tubes, too little time...