PreamP relacja z budowy, czyli "od pomysłu do przemysłu"

Klamoty domowej roboty
ODPOWIEDZ
Awatar użytkownika
Jaculek
Posty: 2293
Rejestracja: 27 cze 2012, 08:57
Gramofon: Dual 704, 721
Lokalizacja: Świętochłowice

Re: PreamP relacja z budowy, czyli "od pomysłu do przemysłu"

#151

Post autor: Jaculek »

wydra pisze:
25 lut 2021, 09:00
Wiec później trzeba mniej kompensować,
Wybrałem drogę kondensatorów blokujących DC.
Analog: Dual 704&721+DenonDL301/ShureV15III/Dual M20E/OrtofonMC-20>HeadamP >PreamP DP > DH-101 > DH-220 > Monitor Audio RX6/Beyerdynamic DT 880
Cyfra: Arcam FMJ CD17>Fiio K11 R2R/Yamaha WXAD-10
Awatar użytkownika
Jaculek
Posty: 2293
Rejestracja: 27 cze 2012, 08:57
Gramofon: Dual 704, 721
Lokalizacja: Świętochłowice

Re: PreamP relacja z budowy, czyli "od pomysłu do przemysłu"

#152

Post autor: Jaculek »

No to taki pomysł: MCPreamP ;)
MC.png
Z wykorzystaniem rozwiązania z linka, który podał tu ahaja (Phonoclone). Zastanawiam się nad rezystorami wzmocnienia pierwszego stopnia. Te ze schematu dają zakres 38-1000 Ohmów, czy taki zakres będzie OK :think:
Analog: Dual 704&721+DenonDL301/ShureV15III/Dual M20E/OrtofonMC-20>HeadamP >PreamP DP > DH-101 > DH-220 > Monitor Audio RX6/Beyerdynamic DT 880
Cyfra: Arcam FMJ CD17>Fiio K11 R2R/Yamaha WXAD-10
Awatar użytkownika
koscidogitary
Posty: 1335
Rejestracja: 23 cze 2017, 13:20
Lokalizacja: mazowieckie

Re: PreamP relacja z budowy, czyli "od pomysłu do przemysłu"

#153

Post autor: koscidogitary »

:shock:
:clap:
Awatar użytkownika
Jaculek
Posty: 2293
Rejestracja: 27 cze 2012, 08:57
Gramofon: Dual 704, 721
Lokalizacja: Świętochłowice

Re: PreamP relacja z budowy, czyli "od pomysłu do przemysłu"

#154

Post autor: Jaculek »

Tak, że ten teges chyba zamówię więcej płytek w ChRL :x :lol:
Analog: Dual 704&721+DenonDL301/ShureV15III/Dual M20E/OrtofonMC-20>HeadamP >PreamP DP > DH-101 > DH-220 > Monitor Audio RX6/Beyerdynamic DT 880
Cyfra: Arcam FMJ CD17>Fiio K11 R2R/Yamaha WXAD-10
Awatar użytkownika
koscidogitary
Posty: 1335
Rejestracja: 23 cze 2017, 13:20
Lokalizacja: mazowieckie

Re: PreamP relacja z budowy, czyli "od pomysłu do przemysłu"

#155

Post autor: koscidogitary »

Jaculek pisze:
26 lut 2021, 12:53
Tak, że ten teges chyba zamówię więcej płytek w ChRL
To co? - Mam już teraz planować drugie piętro w obudowie na MC PreamP ?? :mrgreen:
Awatar użytkownika
Jaculek
Posty: 2293
Rejestracja: 27 cze 2012, 08:57
Gramofon: Dual 704, 721
Lokalizacja: Świętochłowice

Re: PreamP relacja z budowy, czyli "od pomysłu do przemysłu"

#156

Post autor: Jaculek »

Hmmmm, to jest myśl :D
Analog: Dual 704&721+DenonDL301/ShureV15III/Dual M20E/OrtofonMC-20>HeadamP >PreamP DP > DH-101 > DH-220 > Monitor Audio RX6/Beyerdynamic DT 880
Cyfra: Arcam FMJ CD17>Fiio K11 R2R/Yamaha WXAD-10
Awatar użytkownika
Merrick
Posty: 2384
Rejestracja: 22 sie 2016, 22:02
Gramofon: Thorens TD-160 Super
Lokalizacja: Elbląg
Kontakt:

Re: PreamP relacja z budowy, czyli "od pomysłu do przemysłu"

#157

Post autor: Merrick »

koscidogitary pisze:
26 lut 2021, 13:47
To co? - Mam już teraz planować drugie piętro w obudowie na MC PreamP ??
A to się tak da zrobić ? :shock:
Thorens TD-160 Super, SME Series III, OM 30 -> Staccato OS-> Dyskretniok -> Hafler DH-100, Hafler DH-220, Dynaudio Audience 40

https://www.discogs.com/user/Merrick-Pl/collection
Awatar użytkownika
Jaculek
Posty: 2293
Rejestracja: 27 cze 2012, 08:57
Gramofon: Dual 704, 721
Lokalizacja: Świętochłowice

Re: PreamP relacja z budowy, czyli "od pomysłu do przemysłu"

#158

Post autor: Jaculek »

Merrick pisze:
26 lut 2021, 14:19
A to się tak da zrobić ?
Znaczy dwa piętra? Dlaczego nie? Kwestia wysokości obudowy. Miejsca na drugi zestaw złączy też musi wystarczyć. Chyba Nuda Mini tak jest zrobiona.
Analog: Dual 704&721+DenonDL301/ShureV15III/Dual M20E/OrtofonMC-20>HeadamP >PreamP DP > DH-101 > DH-220 > Monitor Audio RX6/Beyerdynamic DT 880
Cyfra: Arcam FMJ CD17>Fiio K11 R2R/Yamaha WXAD-10
Awatar użytkownika
koscidogitary
Posty: 1335
Rejestracja: 23 cze 2017, 13:20
Lokalizacja: mazowieckie

Re: PreamP relacja z budowy, czyli "od pomysłu do przemysłu"

#159

Post autor: koscidogitary »

Jaculek pisze:
26 lut 2021, 14:22
Nuda
Na pewno MaCaBRiaa jest tak zrobiona, tam jest płytka nad płytką. Ahaja sprytnie to wymyślił.
Awatar użytkownika
Jaculek
Posty: 2293
Rejestracja: 27 cze 2012, 08:57
Gramofon: Dual 704, 721
Lokalizacja: Świętochłowice

Re: PreamP relacja z budowy, czyli "od pomysłu do przemysłu"

#160

Post autor: Jaculek »

Nuda też. Przynajmniej ta pokazana na zdjęciach z podpisu ahai.
Analog: Dual 704&721+DenonDL301/ShureV15III/Dual M20E/OrtofonMC-20>HeadamP >PreamP DP > DH-101 > DH-220 > Monitor Audio RX6/Beyerdynamic DT 880
Cyfra: Arcam FMJ CD17>Fiio K11 R2R/Yamaha WXAD-10
92666jarek
Posty: 128
Rejestracja: 14 lut 2020, 22:27
Gramofon: saba psp 244
Lokalizacja: podlaskie

Re: PreamP relacja z budowy, czyli "od pomysłu do przemysłu"

#161

Post autor: 92666jarek »

Panowie... Powoli... Muszę Buphono mini osłuchać... na ATf2 na razie jest super... w porównaniu do pre z sansui i onkyo... MC jak dla mnie jednak w sansui lepsze niz w onkyo... Zmierzyłem oporność wejściową... 150 om w obydwu sprzętach... Nie to że na hobby żal kasy... czasu też trzeba hehe. BUphone przegrał jak na razie jakieś 30 godzin... Dobry wynik jak na 3 dni posiadania... Bu jednak o klasę lepsze niz sansui... A wkładka wcale nie wybitna
saba psp244 Buphono nano onkyo A8670 głośniki DIY,
sansui aux301 whaferdale cristal , pioneer PL-200
Awatar użytkownika
Jaculek
Posty: 2293
Rejestracja: 27 cze 2012, 08:57
Gramofon: Dual 704, 721
Lokalizacja: Świętochłowice

Re: PreamP relacja z budowy, czyli "od pomysłu do przemysłu"

#162

Post autor: Jaculek »

Jestem po kilku godzinach odsłuchu kombinacji OPA2134 i 2xOPA604 (dzięki raz jeszcze olsza84). Gra to zdecydowanie inaczej niż TL072. Ten ostatni mocniej eksponuje średnicę i bas, 604ki grają bardzie wyrównanym pasmem (czytaj więcej dzieje się w wyższych rejestrach, które TLka trochę przytłumiła). Przekaz jest bardziej szczegółowy, detaliczny (szczególnie zauważalne na słuchawkach) ale też odrobinę "chudszy". Znowu zdarzają się płyty/utwory, na których odkrywam coś nowego: jakiś wcześniej niesłyszany instrument, czy linia melodyczna albo słowa, które wcześniej ginęły w tle . Wydaje mi się PreamP ma to o co mi chodziło i daje możliwości do modyfikacji.
Analog: Dual 704&721+DenonDL301/ShureV15III/Dual M20E/OrtofonMC-20>HeadamP >PreamP DP > DH-101 > DH-220 > Monitor Audio RX6/Beyerdynamic DT 880
Cyfra: Arcam FMJ CD17>Fiio K11 R2R/Yamaha WXAD-10
Awatar użytkownika
Merrick
Posty: 2384
Rejestracja: 22 sie 2016, 22:02
Gramofon: Thorens TD-160 Super
Lokalizacja: Elbląg
Kontakt:

Re: PreamP relacja z budowy, czyli "od pomysłu do przemysłu"

#163

Post autor: Merrick »

Jaculek pisze:
02 mar 2021, 19:44
zdarzają się płyty/utwory, na których odkrywam coś nowego:
Właśnie o to chodzi w modyfikowaniu :clap:
Thorens TD-160 Super, SME Series III, OM 30 -> Staccato OS-> Dyskretniok -> Hafler DH-100, Hafler DH-220, Dynaudio Audience 40

https://www.discogs.com/user/Merrick-Pl/collection
Awatar użytkownika
Jaculek
Posty: 2293
Rejestracja: 27 cze 2012, 08:57
Gramofon: Dual 704, 721
Lokalizacja: Świętochłowice

Re: PreamP relacja z budowy, czyli "od pomysłu do przemysłu"

#164

Post autor: Jaculek »

Kurczę, słucham (na słuchawkach) składanki DM (The singles 81-85), wydanie Tonpress. Mam tę płytę od nowości (ok 35lat), wydawało mi się, że znam ją na wylot, a tu co utwór to zaskoczenie :D
Analog: Dual 704&721+DenonDL301/ShureV15III/Dual M20E/OrtofonMC-20>HeadamP >PreamP DP > DH-101 > DH-220 > Monitor Audio RX6/Beyerdynamic DT 880
Cyfra: Arcam FMJ CD17>Fiio K11 R2R/Yamaha WXAD-10
Awatar użytkownika
Jaculek
Posty: 2293
Rejestracja: 27 cze 2012, 08:57
Gramofon: Dual 704, 721
Lokalizacja: Świętochłowice

Re: PreamP relacja z budowy, czyli "od pomysłu do przemysłu"

#165

Post autor: Jaculek »

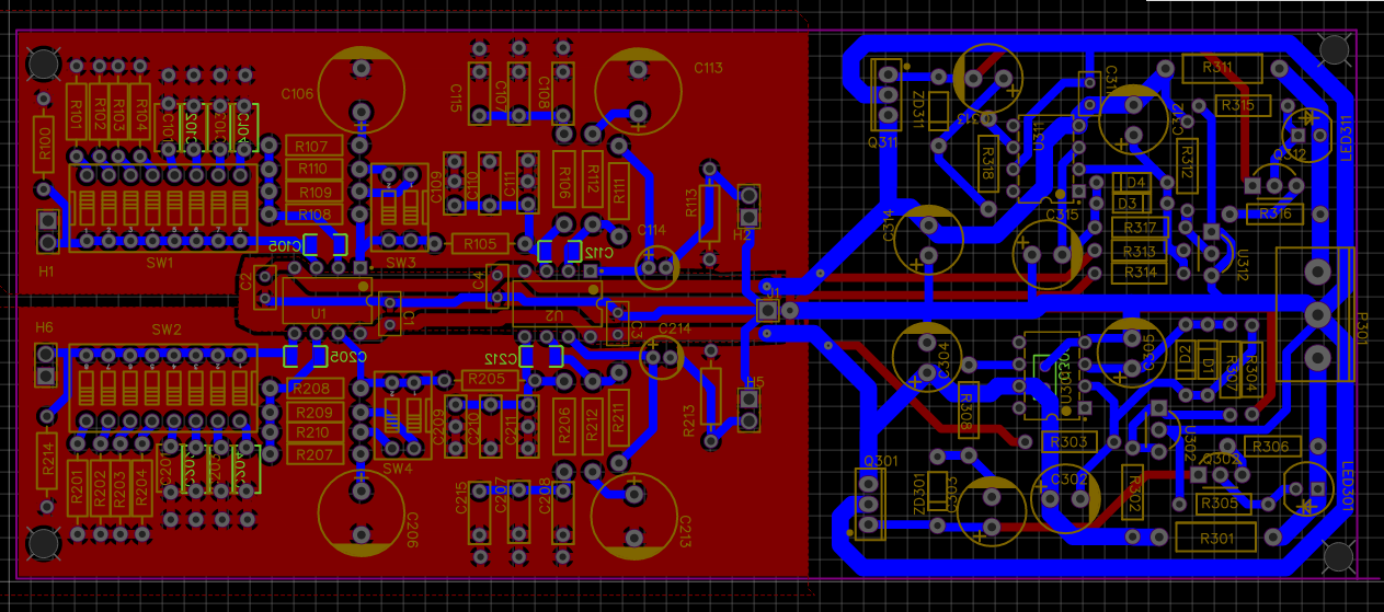
Wziąłem się do roboty nad przygotowaniem nowej wersji płytek. Uwzględniłem uwagi ahai dot. rezystorów obciążenia, dodałem więcej padów pozwalających kombinować z kondensatorami filtra RIAA (rozmiar, ilość). Postanowiłem też połączyć regulator z preampem. W pierwszej wersji po prostu ( :lol: nie było to takie proste, oj nie) dołożyłem regulator do płytki i wyszło to tak:
PłytkaV3.0.png
NIby wszystko OK ale płytka ma bardzo wydłużony kształt co zwiększa jej koszt w JLCPCB ponad dwukrotnie. Postanowiłem spróbować zmieścić na płytce o wymiarach 100x100. Symetrycznie dodałem gałęzie zasilania plus i minus po przeciwnych stronach właściwego zasilacza. Brzmi to bardzo prosto ale kosztowało kilka dni pracy. Efekt jest taki:
PłytkaV3.1.png
Ogólnie płytka wygląda zgrabnie. Zastanawia mnie tylko, czy długości linii zasilania nie są zbyt duża :think:
Analog: Dual 704&721+DenonDL301/ShureV15III/Dual M20E/OrtofonMC-20>HeadamP >PreamP DP > DH-101 > DH-220 > Monitor Audio RX6/Beyerdynamic DT 880
Cyfra: Arcam FMJ CD17>Fiio K11 R2R/Yamaha WXAD-10
ODPOWIEDZ