Nie zrozum mnie źle, ale chyba nie znasz możliwości waxwinga i jego aplikacji. A jeśli znasz i potrafisz je odtworzyć, to twój czas jest dużo więcej wart niż koszty zakupu.
Technics SL-Q33 uchwyty pokrywy i inne tematy
- dale
- Posty: 2895
- Rejestracja: 21 lut 2017, 07:56
- Gramofon: Adam- full custom :)
- Lokalizacja: Lublin
Re: Technics SL-Q33 uchwyty pokrywy i inne tematy
- Wojtek
- Administrator
- Posty: 45049
- Rejestracja: 02 lut 2009, 02:59
- Lokalizacja: Warszawa
- Kontakt:
Re: Technics SL-Q33 uchwyty pokrywy i inne tematy
W punkt.
Nie że nie wierzę w zdolności, ale to jest jednak R&D i trzeba mieć jakieś obycie w temacie.
Hardware to akurat najprostsza sprawa.
Waxwing kosztuje ile kosztuje, ale kupujesz cały pakiet razem z softem który jest aktualizowany, a nie że płacisz komuś tylko za to że złożył kit za ciebie.
Tubylcza wredota, tudzież insza kanalia
Wsparcie finansowe forum
Wsparcie finansowe forum
-
frobek
- Posty: 53
- Rejestracja: 14 maja 2025, 11:12
- Gramofon: Pioneer PL-4, SL-Q33
- Lokalizacja: Nowy Sącz
Re: Technics SL-Q33 uchwyty pokrywy i inne tematy
Nie wiem skąd wniosek że zamierzam kopiować czy nawet przybliżać się do funkcjonalności Waxwing. Moim celem jest podłączenie gramofonu do mojego systemu poprzez SPDiF z wykorzystaniem procesora ADAU1452, którego programowanie całkiem nieźle opanowałem oraz przetwornika AD1938. Tą część już mam, muszę do tego dorobić wzmacniacz wejściowy współpracujący z wkładką MM. To w zasadzie też mam, tyle że w wersji niezbalansowanej na opampach OPA1655. W weekend spróbuję to tak połączyć i zobaczę jak to zadziała, póki nie dojadą AD8429. Całość ma zrealizować prostą korekcję RIAA i posłać sygnał do nadajnika SPDiF. Nie będzie dedykowanej apki itp. To jest dość prosty projekt biorąc pod uwagę możliwości ADAU1452. Biorę też pod uwagę, że moje umiejętności mogą się okazać za słabe żeby zrealizować założenia, wtedy zawsze zostaje Waxwing.
Cyfra: Daphile - DSP ADAU1452 - 4 chacnnel PCM1795 OPA861 I/V - PGA4311 - STA-800D, STA1000D - kolumny aktywne DIY na Faitalpro 12PR300 + HF108
Analog: Technics SL-Q33 -preamp DIY na OPA828 - DIY preamp z PGA2310 - STA-800D - kolumny DIY Hurricane
Analog: Technics SL-Q33 -preamp DIY na OPA828 - DIY preamp z PGA2310 - STA-800D - kolumny DIY Hurricane
- dale
- Posty: 2895
- Rejestracja: 21 lut 2017, 07:56
- Gramofon: Adam- full custom :)
- Lokalizacja: Lublin
Re: Technics SL-Q33 uchwyty pokrywy i inne tematy
Nie wiem, może z tego fragmentu?
Tam są np. fajne filtry które pozbywają się wszelkich trzasków z fizycznych uszkodzeń, czy pomoc do prawidłowego ustawienia wkładki plus sporo innych ustrojstw. Ale spoko, rozumiem teraz co chciałeś powiedzieć.
Brzmi ciekawie i rozumiem to, bo sam wywarzałem otwarte drzwi z playerem sieciowym.
-
frobek
- Posty: 53
- Rejestracja: 14 maja 2025, 11:12
- Gramofon: Pioneer PL-4, SL-Q33
- Lokalizacja: Nowy Sącz
Re: Technics SL-Q33 uchwyty pokrywy i inne tematy
Właśnie nie bardzo rozumiem ideę tych filtrów, to tak jakby zrobić z winyla płytę CD albo streaming. Wszystko można z pomocą DSP tylko ja osobiście nie rozumiem po co. W moim przypadku, przechodzę właśnie z CD i streamingu znacząco w dół w sensie jakościowym, ale mimo to jakby fajniej w sensie klimatu. Nie chcę tego całego analogowego "nalotu" filtrować i wygładzać, od tego mam CD i streaming. Można też w drugo stronę, zepsuć sgnał tak żeby przypominał ten z gramofonu, ale jest jakiś urok w tym obracającym się talerzu.
Cyfra: Daphile - DSP ADAU1452 - 4 chacnnel PCM1795 OPA861 I/V - PGA4311 - STA-800D, STA1000D - kolumny aktywne DIY na Faitalpro 12PR300 + HF108
Analog: Technics SL-Q33 -preamp DIY na OPA828 - DIY preamp z PGA2310 - STA-800D - kolumny DIY Hurricane
Analog: Technics SL-Q33 -preamp DIY na OPA828 - DIY preamp z PGA2310 - STA-800D - kolumny DIY Hurricane
- Bacek
- Posty: 4276
- Rejestracja: 04 gru 2013, 22:06
- Gramofon: Kenwood L-07D
- Lokalizacja: Poznań
Re: Technics SL-Q33 uchwyty pokrywy i inne tematy
Jak dla mnie ten urok to akurat nie szum i trzaski, także, szczególnie że jest to wyłączalne to usuwanie szumów by mi nie przeszkadzało. Przy czym to nie wszystko, choćby takie najprostsze sprawy jak regulacja wzmocnienia i obciążeń też tam jest, dodatkowo zdalnie sterowana przez telefon (co już oczywiście czymś nie koniecznie wymaganym jest). Także nawet pomijając odszumiacz, jest tam sporo innych featurów które z tego cd nie robią ale skopiowanie ich to trochę roboty jest.
Klipsch LaScala i analogowo cyfrowa herezja.
- Wojtek
- Administrator
- Posty: 45049
- Rejestracja: 02 lut 2009, 02:59
- Lokalizacja: Warszawa
- Kontakt:
Re: Technics SL-Q33 uchwyty pokrywy i inne tematy
Ano właśnie, "zrobię to samo za mniej" to słowa kluczowe tutaj więc nie dziw się że my się dziwimy 
Ja osobiście nie rozumiem sensu ucyfrawiania dźwięku z wkładki, ale co kto lubi.
Słodziutki, jeszcze dużo przed tobą skoro takie pierdoły piszesz.
Ja osobiście nie rozumiem sensu ucyfrawiania dźwięku z wkładki, ale co kto lubi.
Tubylcza wredota, tudzież insza kanalia
Wsparcie finansowe forum
Wsparcie finansowe forum
- dale
- Posty: 2895
- Rejestracja: 21 lut 2017, 07:56
- Gramofon: Adam- full custom :)
- Lokalizacja: Lublin
Re: Technics SL-Q33 uchwyty pokrywy i inne tematy
Ustalmy jedno, analog zawsze będzie lepszym jakościowo zapisem dźwięku, bo jest analogowy i nie ma żadnego uśredniania, przekształcania itp. To jest jasne i jako fakt nie podlega polemice. faktem jest też że niektóre aranżacje na płytach winylowych są słabsze od tych w innych formatach. Wynika to z różnych przyczyn, też nie będących tematem.frobek pisze: ↑05 cze 2025, 20:20Właśnie nie bardzo rozumiem ideę tych filtrów, to tak jakby zrobić z winyla płytę CD albo streaming. Wszystko można z pomocą DSP tylko ja osobiście nie rozumiem po co. W moim przypadku, przechodzę właśnie z CD i streamingu znacząco w dół w sensie jakościowym, ale mimo to jakby fajniej w sensie klimatu. Nie chcę tego całego analogowego "nalotu" filtrować i wygładzać, od tego mam CD i streaming. Można też w drugo stronę, zepsuć sgnał tak żeby przypominał ten z gramofonu, ale jest jakiś urok w tym obracającym się talerzu.
Ty włączając w tor układy cyfrowe i DSP właśnie robisz z winyla taką cyfrę i streaming. Ale spoko, Twoje życie i Twój pomysł na nie. Tylko bądź powyższego świadomy
-
frobek
- Posty: 53
- Rejestracja: 14 maja 2025, 11:12
- Gramofon: Pioneer PL-4, SL-Q33
- Lokalizacja: Nowy Sącz
Re: Technics SL-Q33 uchwyty pokrywy i inne tematy
Z całym szacunkiem, ale za stary jestem na takie uwagi. Jako administrator, możesz w tym momencie zlikwidować moje konto. Mimo wszystko pozdrawiam, bo finalnie celem nas wszystkich jest czerpnie satysfakcji z muzyki.
Cyfra: Daphile - DSP ADAU1452 - 4 chacnnel PCM1795 OPA861 I/V - PGA4311 - STA-800D, STA1000D - kolumny aktywne DIY na Faitalpro 12PR300 + HF108
Analog: Technics SL-Q33 -preamp DIY na OPA828 - DIY preamp z PGA2310 - STA-800D - kolumny DIY Hurricane
Analog: Technics SL-Q33 -preamp DIY na OPA828 - DIY preamp z PGA2310 - STA-800D - kolumny DIY Hurricane
- dale
- Posty: 2895
- Rejestracja: 21 lut 2017, 07:56
- Gramofon: Adam- full custom :)
- Lokalizacja: Lublin
Re: Technics SL-Q33 uchwyty pokrywy i inne tematy
Spokojnie. Wyluzuj, jeśli dasz sobie szansę i pozostaniesz tutaj, zobaczysz że Wojtek, mimo wszystko nie chciał Ciebie obrazić. Tym niemniej, fakt pozostaje że napisałeś kompletną bzdurę. Nie wiem z czego wynikającą, nie istotne. Daj sobie szansę i choć przez moment przyjmij że nie miałeś racji, przeanalizuj na chłodno, poczytaj i posłuchaj, nawet u kogoś. Potem oceniaj.
- Bacek
- Posty: 4276
- Rejestracja: 04 gru 2013, 22:06
- Gramofon: Kenwood L-07D
- Lokalizacja: Poznań
Re: Technics SL-Q33 uchwyty pokrywy i inne tematy
Zakładam że frobekowi chodziło zrobienie czegoś z fixed gain, ADC i riaa tylko. Z jego punktu widzenia to może wystarczy. Przy czym od tego do tego co oferuje waxwing to droga jeszcze daleka.
Oczywiście nie wszystkie jego featury są niezbędne niemniej są.
Oczywiście nie wszystkie jego featury są niezbędne niemniej są.
Klipsch LaScala i analogowo cyfrowa herezja.
-
frobek
- Posty: 53
- Rejestracja: 14 maja 2025, 11:12
- Gramofon: Pioneer PL-4, SL-Q33
- Lokalizacja: Nowy Sącz
Re: Technics SL-Q33 uchwyty pokrywy i inne tematy
Dobra, jeszcze raz. Potrzebuję podłączyć gramofon do toru cyfrowego, bo taki mam, stąd pomysł na ten nietypowy preamp. Mam też zestaw analogowy, ale nie mam porządnej (nie chodzi tu o dywan i dwie pułapki basowe) adaptacji akustycznej pomieszczenia, więc używam cyfrowego, który ogarnia korektę. Nie potrzebuję tych wszystkich ficzerów Waxwinga, jedynie przetwarzanie ADC z wyjściem SPDiF. A skoro już jako przetwornika i nadajnika użyję DSP, więc mogę tam sobie zrobić korektę RIAA i cokolwiek innego. Po jakichś tam przemyśleniach powstanie klasyczny preamp zbalansowany na AD8429 z analogową korekcją RIAA i dodatkowym wyjściem na przetwornik z DSP i SPDiF. Preamp dzięki temu będzie nieco bardziej rozwojowy, a w stosunku do pierwotnego zamierzenia będzie potrzeba zastosowania jeszcze jednego opampa i kilku elementów dyskretnych, niewielki koszt. Topologia dual mono ze względu na optymalizację kosztów PCB w JLCPCB. Każdy z modułów wyposażony we własne zasilanie zrealizowane na niskoszumowych stabilizatorach serii TPS7A. Ktoś pisał o regulacji wzmocnienia, można taką zrobić na PGA2310 sterowanych z pilota poprzez arduino, mam taki 6-cio kanałowy prototyp w szufladzie, działa i czeka na swój czas. Oczywiście, że wszystko można kupić, ale piszemy w zakładce DiY a nie w Zakupach.
Cyfra: Daphile - DSP ADAU1452 - 4 chacnnel PCM1795 OPA861 I/V - PGA4311 - STA-800D, STA1000D - kolumny aktywne DIY na Faitalpro 12PR300 + HF108
Analog: Technics SL-Q33 -preamp DIY na OPA828 - DIY preamp z PGA2310 - STA-800D - kolumny DIY Hurricane
Analog: Technics SL-Q33 -preamp DIY na OPA828 - DIY preamp z PGA2310 - STA-800D - kolumny DIY Hurricane
- Bacek
- Posty: 4276
- Rejestracja: 04 gru 2013, 22:06
- Gramofon: Kenwood L-07D
- Lokalizacja: Poznań
Re: Technics SL-Q33 uchwyty pokrywy i inne tematy
Takiej regulacji wzmocnienia to w pre gramofonowym z jednej strony nie potrzebujesz. Klasycznie potrzeba różnych stopni wzmocnienia a nie tłumienia żeby dopasować się do różnych wkładek o różnych czułościach, MM czy to MC. A z drugiej strony przy ADC sygnał który chcesz uzyskać powinien być w granicach maksymalnego poziomu ADC ale nie większy żeby nie dochodziło do clippingu. Także w teorii lepiej mieć jakąś regulację, ale ja wolał bym mieć wiele stopni wzmocnienia zamiast jakiegoś dodatkowego tłumienie na końcu. PGA2310 oprócz tłumienia ma oczywiście jeszcze faktycznie jakieś 30 db wzmocnienia ale raczej szumowo wypadnie to znacznie gorzej niż dedykowany stopień wzmocnienia.
Klipsch LaScala i analogowo cyfrowa herezja.
-
frobek
- Posty: 53
- Rejestracja: 14 maja 2025, 11:12
- Gramofon: Pioneer PL-4, SL-Q33
- Lokalizacja: Nowy Sącz
Re: Technics SL-Q33 uchwyty pokrywy i inne tematy
Ten PGA to taka dygresja była. Przy zastosowaniu AD8429 i innych podobnych wzmacniaczy instrumentalnych, regulacja wzmocnienia pierwszego stopnia jest dość prosta, wystarczy zmiana wartości jednego rezystora. Gorzej IMHO jest z dopasowaniem impedancji wkładek. Z tego co widzę, robi się to mikroswitchami.
Cyfra: Daphile - DSP ADAU1452 - 4 chacnnel PCM1795 OPA861 I/V - PGA4311 - STA-800D, STA1000D - kolumny aktywne DIY na Faitalpro 12PR300 + HF108
Analog: Technics SL-Q33 -preamp DIY na OPA828 - DIY preamp z PGA2310 - STA-800D - kolumny DIY Hurricane
Analog: Technics SL-Q33 -preamp DIY na OPA828 - DIY preamp z PGA2310 - STA-800D - kolumny DIY Hurricane
-
frobek
- Posty: 53
- Rejestracja: 14 maja 2025, 11:12
- Gramofon: Pioneer PL-4, SL-Q33
- Lokalizacja: Nowy Sącz
Re: Technics SL-Q33 uchwyty pokrywy i inne tematy
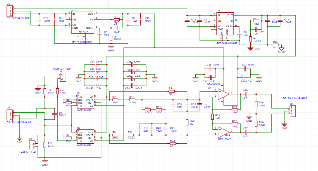
Dziś było trochę luźniej więc coś tam sobie zaprojektowałem. Schemat preampa dual mono ze zbalansowanym wejściem i symetrycznym wyjściem. Stopień pierwszy cos ponad 40dB wzmocnienia na wzmacniaczach instrumentalnych AD8429, potem pasywne RIAA -20dB i stopień końcowy na OPA1656 (20dB). Sumaryczne wzmocnienie całości ok. 40dB. Zasilnie na niskoszumowych TPS7Axx. Zastosowane elementy SMD, kondensatory NPO (C0G) w torze sygnału i X7R i tantale na liniach zasilania. Układ może też pracować jako niezbalansowany i od biedy z wyjściem niesymetrycznym.
Praca inspirowana tematami:
https://www.diyaudio.com/community/thre ... ts.414816/
https://www.diyaudio.com/community/thre ... aa.331009/
Schemat jednego kanału, może ktoś coś ciekawego skomentuje: Płytka na jeden kanał 65x56mm, dwie warstwy z polami miedzi podłączonymi w jednym punkcie do masy: PCB zrobione tak, żeby można było pominąć RIAA i łatwo przełączyć wejście na niezbalansowane. Nie dawałem na razie żadnych elementów do dopasowania impedancji wejść itp, na razie też wejście dla MM, chociaż dość łatwo wymieniając kilka elementów zrobić z tego MC. To w kolejnej odsłonie jak ten zadziała bez zarzutu. Pomiary pokażą jak chińczyk zrobi płytkę. Na bazie tego zrobię projekt niezbalansowany z wyjściem niesymetrycznym. Zmieści się na jednej płytce. Ale to jak ten zadziała.
P.S.
Byłbym wdzięczny, gdyby ten post został przeniesiony do głównej zakładki DiY z tematem "PREAMP RIAA z wejściem zbalansowanym i symetrycznym wyjściem.
Praca inspirowana tematami:
https://www.diyaudio.com/community/thre ... ts.414816/
https://www.diyaudio.com/community/thre ... aa.331009/
Schemat jednego kanału, może ktoś coś ciekawego skomentuje: Płytka na jeden kanał 65x56mm, dwie warstwy z polami miedzi podłączonymi w jednym punkcie do masy: PCB zrobione tak, żeby można było pominąć RIAA i łatwo przełączyć wejście na niezbalansowane. Nie dawałem na razie żadnych elementów do dopasowania impedancji wejść itp, na razie też wejście dla MM, chociaż dość łatwo wymieniając kilka elementów zrobić z tego MC. To w kolejnej odsłonie jak ten zadziała bez zarzutu. Pomiary pokażą jak chińczyk zrobi płytkę. Na bazie tego zrobię projekt niezbalansowany z wyjściem niesymetrycznym. Zmieści się na jednej płytce. Ale to jak ten zadziała.
P.S.
Byłbym wdzięczny, gdyby ten post został przeniesiony do głównej zakładki DiY z tematem "PREAMP RIAA z wejściem zbalansowanym i symetrycznym wyjściem.
Cyfra: Daphile - DSP ADAU1452 - 4 chacnnel PCM1795 OPA861 I/V - PGA4311 - STA-800D, STA1000D - kolumny aktywne DIY na Faitalpro 12PR300 + HF108
Analog: Technics SL-Q33 -preamp DIY na OPA828 - DIY preamp z PGA2310 - STA-800D - kolumny DIY Hurricane
Analog: Technics SL-Q33 -preamp DIY na OPA828 - DIY preamp z PGA2310 - STA-800D - kolumny DIY Hurricane