DIY SE 6L6/EL34/KT66

Klamoty domowej roboty
szczepan_def
Posty: 855
Rejestracja: 28 sty 2017, 14:25
Gramofon: DUAL 455

Re: DIY SE 6L6/EL34/KT66

#16

Post autor: szczepan_def »

Rzecz o tym - Jak nie robić pomiarów...
Idąc za ciosem poskładałem na desce taki oto stopień wejściowy - równolegle spiąłem ruską 6n9s, to czy elementy są dobrane optymalnie na razie chciałbym pominąć... wzmocnienie 1kHz pokrywa się z tym co obliczyłem jak również z symulacją ltspice.
IMG_20201015_145113_compress4.jpg
IMG_20201014_180413_compress56.jpg
wzmocnienie 52 v/v
IMG_20201014_180353_compress64.jpg
przełączając na prostokąt 10kHz zaniepokoił mnie spadek -3db na 30kHz?
IMG_20201014_180404_compress30.jpg
Gdzieś mi dzwoniło że coś czytałem ale nie pamiętałem gdzie... diagnoza = rezystancja źródła vs sonda

trop - p. Jerzy Rydzewski Pomiary oscyloskopowe, w moim wydaniu str 152 pkt 7.3 Obciążenie źródła sygnału

w skrócie - reaktancja sondy x1 dla 30kHz, pojemność kabla i wejścia oscyloskopu ok 130p Xc= 0,159/(30*130*10^-9)= ok 40k om :!:
impedancja wyjścia = ok. 30kom, nic dobrego z tego nie będzie :oops:

kolejny raz przekonałem się jak niewiele wiem - wystarczy przełączyć sondę x10 - nie tylko tłumi napięcie ale również zmniejsza pojemności obciążające układ. Aby błąd pomiaru był nie większy jak 1% rezystancja wejsciowa sondy powinna być 100x większa od rezystancji źródła.
mam nadzieję że nic nie pokręciłem, dziękuję kol. Markowi za konsultację
Too many tubes, too little time...
szczepan_def
Posty: 855
Rejestracja: 28 sty 2017, 14:25
Gramofon: DUAL 455

Re: DIY SE 6L6/EL34/KT66

#17

Post autor: szczepan_def »

niestety - całkowicie odcięty od warsztatu... :(
ale dzielnie walczę i uzupełniam wiedzę...
na pierwszy ogień - trioda w klasycznym układzie oporowo-pojemnościowym i próba ogarnięcia tego w starym poczciwym Mathcadzie ;)
Założenia:
1. klasyczny model triody 3/2 dla DC
2. dla AC układ 4 równań równowagi potencjałów węzłowych
3. pierwsze wyniki po tygodniu pracy zapowiadają się całkiem dobrze
4. nie pytajcie tylko po co to komu w dzisiejszych czasach :pray:
db_Hz.png
i tak oto walczę z SANEPIDEM :violence-duel:

wyniki będą tak dobre jak dobry jest model, ten całkiem dobrze pokrywa się z LTspice... +-10%
model wzmacniacz trioda - db_f.pdf
(451.33 KiB) Pobrany 72 razy
Too many tubes, too little time...
szczepan_def
Posty: 855
Rejestracja: 28 sty 2017, 14:25
Gramofon: DUAL 455

Re: DIY SE 6L6/EL34/KT66

#18

Post autor: szczepan_def »

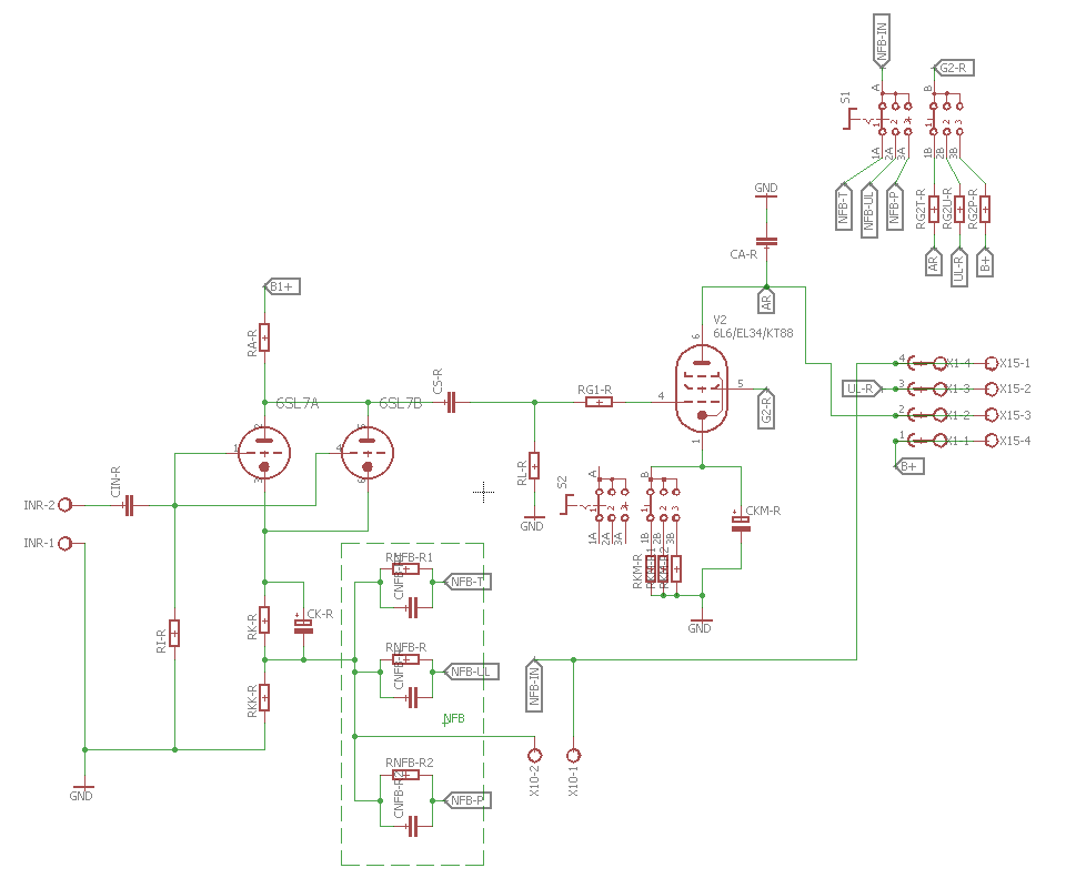
USTA vel U-SETA ;) Uni - SE Tube Amp

I co dalej?

powstaje 1-sza przymiarka do PCB:

0. płyta bez wartości elementów - dla własnych projektów
1. S1 przełączany tryb TRIODA-UL-PENTODA równolegle z wartościami NFB
2. S2 przełączana wartość rezystora katody lampy mocy - narazie zamarkowałem podwójnym

ch-R.png
ZASILANIE
1. normalnie na mostku
2. dalej CLC lub CRC do wyboru + 2 xRC dla przedwzmacniacza
dławik zamarkowałem trafkiem
3. soft-start na przekaźniku
PSU-1.png
draft PCB
1. miejsce pod toroid fi100mm
2. co dodać co zabrać?
pcb-draft.png
Too many tubes, too little time...
zbyszek1982
Posty: 5022
Rejestracja: 31 gru 2012, 19:11

Re: DIY SE 6L6/EL34/KT66

#19

Post autor: zbyszek1982 »

To czerwone to żarzenie?
Jak tak, to bym to wywalił z płytki i puścił skrętką osobno od PCB.

U mnie Niemiec tak zrobił i żadnych brumów nie uświadczysz.
E78B6DD5-FDC9-4844-8D8D-2D5127D9746D.jpeg
szczepan_def
Posty: 855
Rejestracja: 28 sty 2017, 14:25
Gramofon: DUAL 455

Re: DIY SE 6L6/EL34/KT66

#20

Post autor: szczepan_def »

zbyszek1982 pisze:
21 lis 2020, 21:17
ak tak, to bym to wywalił z płytki i puścił skrętką osobno od PCB.

U mnie Niemiec tak zrobił i żadnych brumów nie uświadczysz.
właśnie to żarzenie to moja udręka, nie wiem jak to dobrze zrobić...

A pytałeś Niemca czemu tak izolacje popalił? :think: dał jakiś rabat na "wurst-a"? mam wrażenie że ta skrętka jest dosyć mocno naprężona.
Ostatnio zmieniony 22 lis 2020, 08:51 przez szczepan_def, łącznie zmieniany 1 raz.
Too many tubes, too little time...
zbyszek1982
Posty: 5022
Rejestracja: 31 gru 2012, 19:11

Re: DIY SE 6L6/EL34/KT66

#21

Post autor: zbyszek1982 »

Izolacje ja załatwiłem :morda: muszę to wymienić kiedyś. Ale skręcone jest tak fabrycznie.
szczepan_def
Posty: 855
Rejestracja: 28 sty 2017, 14:25
Gramofon: DUAL 455

Re: DIY SE 6L6/EL34/KT66

#22

Post autor: szczepan_def »

zbyszek1982 pisze:
21 lis 2020, 21:50
Izolacje ja załatwiłem
To Po ilu byłeś :obscene-smokingjoint: ;)

Spoko, ja grotem linkę tunera przepaliłem... Narazie raz :shhh:
Too many tubes, too little time...
zbyszek1982
Posty: 5022
Rejestracja: 31 gru 2012, 19:11

Re: DIY SE 6L6/EL34/KT66

#23

Post autor: zbyszek1982 »

Przytopiła się od samego zbliżenia lutownicy. Teraz mam stację lutowniczą z małą kolbą i już nie robię takich baboli :dance:
szczepan_def
Posty: 855
Rejestracja: 28 sty 2017, 14:25
Gramofon: DUAL 455

Re: DIY SE 6L6/EL34/KT66

#24

Post autor: szczepan_def »

zbyszek1982 pisze:
21 lis 2020, 23:12
Przytopiła się od samego zbliżenia lutownicy. Teraz mam stację lutowniczą z małą kolbą i już nie robię takich baboli :dance:
No i gra... :clap:
Too many tubes, too little time...
szczepan_def
Posty: 855
Rejestracja: 28 sty 2017, 14:25
Gramofon: DUAL 455

Re: DIY SE 6L6/EL34/KT66

#25

Post autor: szczepan_def »

zbyszek1982 pisze:
21 lis 2020, 21:17
Jak tak, to bym to wywalił z płytki i puścił skrętką osobno od PCB.
zdaje się tak to zrobię, zostawię tylko pady do przylutowania skrętki

narazie mam tak, ale codziennie coś przestawiam :think:
grubości ścieżek odległości, wszystko jakby dla mnie nowe :shock:
pcb-draft2.png
Too many tubes, too little time...
zbyszek1982
Posty: 5022
Rejestracja: 31 gru 2012, 19:11

Re: DIY SE 6L6/EL34/KT66

#26

Post autor: zbyszek1982 »

A nie chcesz zrobić masy na całej płaszczyźnie płytki? Żeby ścieżki sygnałowe był „oblane” masą z wszystkich stron?
szczepan_def
Posty: 855
Rejestracja: 28 sty 2017, 14:25
Gramofon: DUAL 455

Re: DIY SE 6L6/EL34/KT66

#27

Post autor: szczepan_def »

masa leci po GND od/do mostka trochę po szynie trochę w gwiazdę... a płytka jest "oblana" ekranem który łączy się z obudową poprzez górny lewy otwór w PCB, zamarkowane to jest tymi żółtymi kreskami i przelotkami żeby połączyć obie strony PCB, te prostokąty z prawej strony to właśnie ten ekran zdjęty na bok dla lepszej widoczności, dwie skrajne ścieżki niebieskie po lewej i po prawej to NFB, też wypadało by je trochę ekranować, myślę że ta "masa ekranowa" wystarczy
Too many tubes, too little time...
szczepan_def
Posty: 855
Rejestracja: 28 sty 2017, 14:25
Gramofon: DUAL 455

Re: DIY SE 6L6/EL34/KT66

#28

Post autor: szczepan_def »

Dotarły pierwsze stworzone na szybko testowe płyty, te z przełącznikami będą później
IMG_20201206_180639_compress93.jpg
Poszly napiecia na stopień, wszystko książkowo, po podaniu sinusa 1v pojawiło się życie ok 1Hz... Fajnie tak pulsuje delikatnie jakby serce pompowało... Coś się wzbudza na niskich... Filtr na wejściu zmienię na wyższy teraz jest poniżej 1Hz....
Too many tubes, too little time...
Awatar użytkownika
wydra
Posty: 1592
Rejestracja: 01 sty 2015, 19:32
Gramofon: Lenco L236
Lokalizacja: Warszawa

Re: DIY SE 6L6/EL34/KT66

#29

Post autor: wydra »

Zapowiada się nieźle :) ładnie to wygląda. Też uważam że powinieneś zrobić place masy na top i bottom, z tym że zrobiłbym 3, zasilanie, kanał lewy i kanał prawy. łączyły by się na tej grubej wspólnej linii masy. Pamiętaj że placek ma dużo lepsze parametry niż ścieżka. dużo mniejsza indukcyjność i rezystancja, no i świetnie działa jako ekran. ważne tylko żeby to tak pokroić żeby duże prądy nie mieszały się z małymi i szły tak jak ty chcesz. A nie gdzie im bliżej :)
Analog:
Lenco L236 /CEC MC20,AT95EX,AT120E/ Buphono MC/MM
Marantz PM80MK2
DENON DR-M22
Cyfra:
Mytek Brooklyn DAC/ADC
DENON AVR 3803
DENON DCD 655

Instrukcja BUphono
https://drive.google.com/file/d/1C97HQF ... sp=sharing
szczepan_def
Posty: 855
Rejestracja: 28 sty 2017, 14:25
Gramofon: DUAL 455

Re: DIY SE 6L6/EL34/KT66

#30

Post autor: szczepan_def »

MASA - od mostka leci ścieżka odchodzi na pierwszy kondensator, dalej leci na 1 punkt wspólny pod trafem. Schodzą się tam masy lamp mocy, symetryzacja żarzenia, głośnikowa i drugiego kondensatora, (pomiędzy pierwszym i drugim kondem dam dławik 1H) tam też mam zamiar połączyć z obudową, dalej leci na dół i rozchodzi się na dwa kanały stopnia wejściowego, w każdym kanale schodzą się na zacisku kondensatora, jakoś lepiej trzeba to dzielić?
pcb-draft3.png
Too many tubes, too little time...
ODPOWIEDZ