Hiraga - budowa

Żeby nie było za cicho
ODPOWIEDZ
szczepan_def
Posty: 836
Rejestracja: 28 sty 2017, 14:25
Gramofon: DUAL 455

Hiraga - budowa

#1

Post autor: szczepan_def »

Witam, na stronie http://www.bonavolta.ch/hobby/en/audio/hiraga.htm jest schemat Hiragi.
Jako że jestem zielony z układów, mam pytanie/a:
1. co oznacza +400V(G) i +400V (D)? że zasilanie to wiem tylko co to jest D i G i gdzie to podpiąć?
2. czy ktoś mógłby rzucić okiem na płytkę pod kątem wielkości elementów? dla rezów jest raster 12mm dla kondów chyba 20mm - czy jest ok czy coś zmieniać.
3. czy rozstaw lamp ma znaczenie? jest teraz 40mm - jest OK?

Jeśli ktoś robił ten układ to wszelkie uwagi mile widziane.

Pomimo że jest to pierwszy układ na lampach i pierwsze spotkanie z EAGLEM mam zamiar to zbudować - i nie robić tego na akord... :naughty:
Załączniki
SCHEM.jpg
B1.jpg
Too many tubes, too little time...
MISSE
Posty: 1660
Rejestracja: 16 cze 2013, 21:59
Gramofon: Micro Seiki DDX

Re: Hiraga - budowa

#2

Post autor: MISSE »

a prostszych układów nie było???

Jeśli zrobisz poligon to dopiero będzie śpiewać :lol: (zapomnij o masce gnd, reszta ujdzie)

Przyjrzyj się schematowi zasilacza; Do punktu na schemacie gdzie jest podnoszenie potencjału żarników jest 470V (G+D) i to jest część wspólna dla obu płytek z lampami ECC83(wiesz, że twoja płytka to jeden kanał) i ostatnie elementy zasilacza od R30k są na płytkach Pre(tzn. są podwójne)

Jest to najlepsze pre lampowe z najbardziej upierdliwym zasilaczem. Jeśli ma być jak w oryginale to będzie super drogo, sam transformator min 350zł
Jeśli nie masz doświadczenia przy pracach wysokonapięciowych zapomnij. (Na pinach w lampie prostowniczej min 800V)

Powodzenia
szczepan_def
Posty: 836
Rejestracja: 28 sty 2017, 14:25
Gramofon: DUAL 455

Re: Hiraga - budowa

#3

Post autor: szczepan_def »

Dziekuje za wsparcie, wiem ze latwo nie bedzie...
G - gauche z fr. Lewy
D - droit z fr. Prawy :doh:
Wrzuce do plytek pre reza 30k i te dwa kondy 200 i 2,2uf
Gdn pociągne ścieżką jak w oryginale... i wrzuce do analizy.
Koszty mam gdzies z tylu glowy, ale to na spokojnie,nie od razu Krakow... sa gieldy gratow na ktorych mozna wykopac jakies trafo za pare PLN.
Jak cos bedzie niejasne to pozwolę sobie zapytać. Pozdrawiam
Too many tubes, too little time...
szczepan_def
Posty: 836
Rejestracja: 28 sty 2017, 14:25
Gramofon: DUAL 455

Re: Hiraga - budowa

#4

Post autor: szczepan_def »

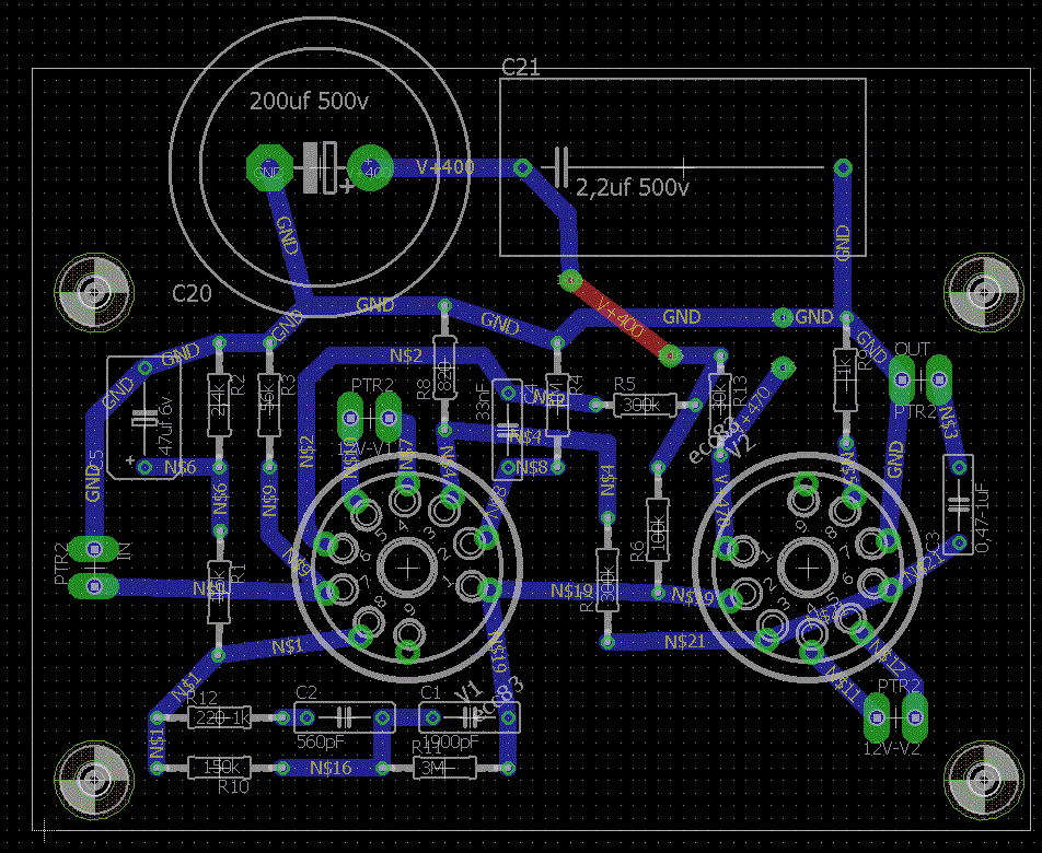
Witam, poprawki płytek PRE z dodanymi elementami dla 400v, masa po ścieżce.
1. Do płytek doprowadzamy +470v, masę zasilacza, IN, OUT, zasilanie grzejnika 2x12v, czy tak?
2. Czy przekrój 1,0mm2 wystarczy na masę, i zasilanie? kolega na stronie podanej w 1 poście kręci to na jakieś "płaskowniki" - co Wy na to?

wszelkie uwagi mile widziane, płytka będzie jeszcze dopracowana po zakupie elementów... czyli nie tak szybko ;)
Załączniki
schem2.gif
pcb2.gif
Too many tubes, too little time...
szczepan_def
Posty: 836
Rejestracja: 28 sty 2017, 14:25
Gramofon: DUAL 455

Re: Hiraga - budowa

#5

Post autor: szczepan_def »

Witam, z uwagi na to że na pchlim targu trafiło się trafo 380v skłania mnie to do zmiany zasilacza w tym układzie, przynajmniej na początek.
zakładam obciążenie zasilacza na poziomie 10mA - czy to nie za mało?
1.mostek 1,6kV (1,41*2*1,2*380v=1,3kV)
2.fitr - 110um/800v
3.stabilizator na tranach + diody suma 500v- pytanie czy rezystor R1 100k nie za duży?
4. sekcja filtrów z obniżeniem napięcia o 30v

współczynnik tętnień szacuje na poziomie 0,01%

Czy taki układ zasilacza byłby wystarczający do tego pre? Wszelkie mądre rady mile widziane.

jest to część zasilacza dotycząca sekcji +470v - 400v i reszta jak w oryginale
zasilacz hiraga.jpg
Too many tubes, too little time...
MISSE
Posty: 1660
Rejestracja: 16 cze 2013, 21:59
Gramofon: Micro Seiki DDX

Re: Hiraga - budowa

#6

Post autor: MISSE »

Mostek na diodach 1000V/1A UF(albo jakiś szybkich). Diody łączymy po dwie w szereg(razem 8szt)

Kondensatory 1nF równolegle do diod do pominięcia. Na R1 wydzieli się 2,5W i podobnie na diodach zenera.
Zamiast NPN jeden mosfet N(układ żyratora z powolnym narastaniem napięcia)

380V na transformatorze pomierzyłeś czy założyłeś???
Prąd 10mA ok. Trzy stopniowa RCR szału nie ma, ale może wyciśniesz więcej z trafa i uda się zrobić jeszcze 2 stopnie. Kondensatory proponuje 100uF na 450V (po dwa w szereg) z rezystorami bocznikującymi 470K (dodatkowy prąd 0,5mA na sekcje)

Cały urok na lampie prostowniczej prysł :( .

i warto zawsze stosować dławiki które nie tylko wygładzają tętnienia ale nie powodują prądów udarowych w momencie startu i taki choć 10H/na 100mA powinien stać zaraz za mostkiem :think:

Współczynnik tętnień łatwiej obliczyć niż oszacować :pray:
szczepan_def
Posty: 836
Rejestracja: 28 sty 2017, 14:25
Gramofon: DUAL 455

Re: Hiraga - budowa

#7

Post autor: szczepan_def »

Witam, dziękuję za odpowiedź...
MISSE pisze: 380V na transformatorze pomierzyłeś czy założyłeś???
zaraz może się okazać że to co kupiłem to nie trafo 380v tylko z możliwością zasilania 220v/380v z wyjściem 2x12v- ale tego na giełdzie nie sprawdziłem :think: a trzeba było miernik do kieszeni zabrać i cokolwiek pomierzyć :oops:
MISSE pisze: Cały urok na lampie prostowniczej prysł .
Jeszcze nic nie prysło ;) spokojna wasza... ;) opcja jest jeszcze taka żeby polecieć oryginałem na mostku zamiast lampy, ale tak żeby można było lampę wsadzić w każdej chwili (jak będą wolne PLN do rozdania)...
MISSE pisze: Zamiast NPN jeden mosfet N(układ żyratora z powolnym narastaniem napięcia)
A czy taki układ nie działa (nie symuluje działania) jak cewka indukcyjna/dławik??? a u mnie jest stabilizacja napięcia. ale mogę się mylić.
MISSE pisze: Współczynnik tętnień łatwiej obliczyć niż oszacować
Oszacowałem go na podstawie obliczeń biorąc pod uwagę tylko pojemność filtra, w układzie RCR spodziewam się że będzie mniejszy niż 0,01%
W oryginale jest 0,00001/470 *100%= 0,00002% rozumiem że to zasługa dławika 20H którego ja nie zastosowałem.
Faktycznie ten zasilacz upierdliwy :lol:
COCO JAMBO i do przodu jak to mówią.
Too many tubes, too little time...
szczepan_def
Posty: 836
Rejestracja: 28 sty 2017, 14:25
Gramofon: DUAL 455

Re: Hiraga - budowa

#8

Post autor: szczepan_def »

Witam, analizując dostępne komponenty do zasilacza pojawia się problem z transformatorem 2x2,5V 3A - większość dostępnych jest na 2x3,15V - chcąc wykorzystać takowe należy zmienić lampę prostowniczą o napięciu katody 6,3v czy tak? jaką lampę możecie polecić zamiast 5R4? na napięcie 6,3v... Czy mimo wszystko robić jak w oryginale?

Oryginalny transformator ma na wtórnych:
-2x2.5V 3A,
-2x400+-20V 100mA,
18V 2A,

na rynku jest dostępny:
Uwy: 2x390 0.24A
2x3.15V 5.4A
6.3V 4.5A - brakuje napięcia do żarzenia ecc83, osobne trafo? czy można 6,3v podać na zwarte nóżki 4-5 i 9? wystarczy natężenie 4,5A na 4 lampy ecc83?

robić to na zamówienie jak w oryginale? nabyć ten rynkowy i podmienić lampę na 6,3v + trafo na 18v, czy można ewentualnie zastosować 3 osobne trafa? straszny kloc się z tego zrobi, czy jakoś jeszcze inaczej ? :doh:
Too many tubes, too little time...
MISSE
Posty: 1660
Rejestracja: 16 cze 2013, 21:59
Gramofon: Micro Seiki DDX

Re: Hiraga - budowa

#9

Post autor: MISSE »

Lampa prostownicza ma jedną zaletę:
powoli narasta napięcie anodowe i podobno wielu słyszy poprawę dźwięku :pray:
i szereg wad: duży spadek napięcia, niską żywotność, polecam karty pracy ponieważ jest tam opisane jaką pojemność pierwszego stopnia maksymalnie możemy zastosować Np. 5uF; 10uF; 50uF lub od razu dławik itd.
Tanio i ok 5C3S i 5C4S w lampach elektronowych są fajne 5R4 i 5Y3 Philipsa. Z zapasem warto mieć uzwojenie 2x2,5v 3-4A do żarzenia tych lamp.
Dzielone uzwojenie wynika z faktu chęci obniżenia tętnień(bierz(emy środkowy odczep jako wyjście)
Układ pobiera mały prąd ponieważ nie jest to wzmacniacz mocy, ale stosowanie lamp prostowniczych pośrednio żarzonych ograniczone jest wysokim napięciem(patrz charakterystyki), no może EZ81 dałaby radę(i jest na 6,3V)

jedna ecc83 pobiera 300mA przy połączeniu na 6,3V i 150mA przy 12,6V :D


Proponuję 6n2p EW(lub ER) no i może być w wersji OC i lampę 5C3S (śliczna 5V/3A) albo 5C4S (2A)
szczepan_def
Posty: 836
Rejestracja: 28 sty 2017, 14:25
Gramofon: DUAL 455

Re: Hiraga - budowa

#10

Post autor: szczepan_def »

lampę 5C3S (śliczna 5V/3A) albo 5C4S (2A)
A mozesz zaproponowac jakies trafo do żarzenia dla tej lampy? :think:
Too many tubes, too little time...
MISSE
Posty: 1660
Rejestracja: 16 cze 2013, 21:59
Gramofon: Micro Seiki DDX

Re: Hiraga - budowa

#11

Post autor: MISSE »

Najłatwiej zamówić to co potrzeba
2x400V 100mA
2x2.5V 3A
2x7V 2A(zakładam że będziesz żarzył małe lampki super wyprostowanym napięciem 6,3V lub 12,6V)
Gdzie; Telto, Lachowski, Ogonowski i kilka jeszcze innych firm robiących transformatory na zamówienie
szczepan_def
Posty: 836
Rejestracja: 28 sty 2017, 14:25
Gramofon: DUAL 455

Re: Hiraga - budowa

#12

Post autor: szczepan_def »

Dzieki... tak zrobie, nie ma co kombinowac :naughty:
Too many tubes, too little time...
szczepan_def
Posty: 836
Rejestracja: 28 sty 2017, 14:25
Gramofon: DUAL 455

Re: Hiraga - budowa

#13

Post autor: szczepan_def »

Witam, odnośnie żarzenia lampek... Ten układ "CIRCUIT HYBRIDE" za trafem 18v to mostek + stabilizator? Czy coś jeszcze się tam kryje? Jakiś kondensator tam dać oprócz tego (10uf) co jest na wyjściu?
Too many tubes, too little time...
MISSE
Posty: 1660
Rejestracja: 16 cze 2013, 21:59
Gramofon: Micro Seiki DDX

Re: Hiraga - budowa

#14

Post autor: MISSE »

bez dowcipów :drool:
Diody schottki, 2x10000uf/25v
stabilizator LT bo nie szumi
http://cds.linear.com/docs/en/datasheet/108345fh.pdf
i układ z tranzystorem do powolnego narastania napięcia wyjściowego (jak nie wiesz o który chodzi to SLOW TURN-ON w nocie LM317)
i z 4700uf/25v i przy stabilizatorze po 100nf/25v (we/wy)

Pamiętaj o połączeniu żarzenia z anodowym. Bez podniesienia potencjału na żarnikach długo ecc83 nie pożyją :mrgreen:
szczepan_def
Posty: 836
Rejestracja: 28 sty 2017, 14:25
Gramofon: DUAL 455

Re: Hiraga - budowa

#15

Post autor: szczepan_def »

znalazłem taki stabilizator LM350 nadał by się? szumy 0,001 a ten LT 0,003

https://www.google.pl/url?sa=t&rct=j&q= ... Gg&cad=rja
Too many tubes, too little time...
ODPOWIEDZ