kolejność lamp w pre EAR
-
Rekiniasty
- Posty: 451
- Rejestracja: 10 maja 2017, 16:35
- Gramofon: PL-70 L II
- Lokalizacja: Prawa Wawa
kolejność lamp w pre EAR
Witam Grono,
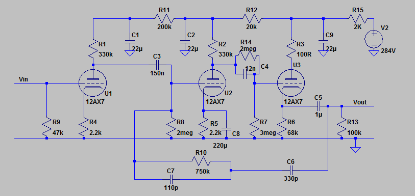
Mam pre gramofonowe EAR, czyli znane, klonowane, niejeden posiadał lub posiada więc może się przyda dla potomnych.
usiłuję zrozumieć które lampy za co odpowiadają, czy można mieszać producentów, gdzie zamontować najlepszą a gdzie najsłabszą !
Ktoś to może testował ?
Mam pre gramofonowe EAR, czyli znane, klonowane, niejeden posiadał lub posiada więc może się przyda dla potomnych.
usiłuję zrozumieć które lampy za co odpowiadają, czy można mieszać producentów, gdzie zamontować najlepszą a gdzie najsłabszą !
Ktoś to może testował ?
Benz Micro Glider SM, Accuphase E-480 + AD 60, JM Lab Mini Utopia
-
Tomasz.B
- Posty: 65
- Rejestracja: 24 lis 2020, 13:16
- Gramofon: Denon DP-67L
- Lokalizacja: Tarnów
Re: kolejność lamp w pre EAR
Cześć,
U siebie mam taką kolejność:
V1: 7025WA TAD HIGHGRADE Premium Selected
V2: 12AX7 Tung-Sol Gold
V3: 12AT7 / ECC81 TAD Premium Selected
Największe znaczenie ma pierwszy stopień wzmacniający, czyli V1. Wszystkie opisy sugerują użycie tu niskoszumnej lampy o jak najmniejszym efekcie mikrofonowym. V2 to kolejny stopień wzmacniacza więc też jakość i rodzaj użytej lampy ma znaczenie, chociaż mniejsze niż w V1. V3 to wtórnik katodowy i teoretycznie jego znaczenie jest najmniejsze, ale.. Jeżeli posiadasz oryginał z regulacją wzmocnienia to w V3 zapewne masz lampę 12AX7, natomiast w klonie bez regulacji użyłem 12AT7 ze względu na mniejsze wzmocnienie. Reasumując - można mieszać, eksperymentować, dobierać by uzyskać "swoje" brzmienie. U mnie ten zestaw, chociaż nie jakiś zbytnio wysublimowany spisuje się całkiem nieźle, a i tak największe znaczenie ma dobre ekranowanie i kombinacje jak poukładać kable by nie łapać zakłóceń w prawym kanale (AT150EA którą posiadam ma ekranowanie korpusu podpięte do prawego kanału).
U siebie mam taką kolejność:
V1: 7025WA TAD HIGHGRADE Premium Selected
V2: 12AX7 Tung-Sol Gold
V3: 12AT7 / ECC81 TAD Premium Selected
Największe znaczenie ma pierwszy stopień wzmacniający, czyli V1. Wszystkie opisy sugerują użycie tu niskoszumnej lampy o jak najmniejszym efekcie mikrofonowym. V2 to kolejny stopień wzmacniacza więc też jakość i rodzaj użytej lampy ma znaczenie, chociaż mniejsze niż w V1. V3 to wtórnik katodowy i teoretycznie jego znaczenie jest najmniejsze, ale.. Jeżeli posiadasz oryginał z regulacją wzmocnienia to w V3 zapewne masz lampę 12AX7, natomiast w klonie bez regulacji użyłem 12AT7 ze względu na mniejsze wzmocnienie. Reasumując - można mieszać, eksperymentować, dobierać by uzyskać "swoje" brzmienie. U mnie ten zestaw, chociaż nie jakiś zbytnio wysublimowany spisuje się całkiem nieźle, a i tak największe znaczenie ma dobre ekranowanie i kombinacje jak poukładać kable by nie łapać zakłóceń w prawym kanale (AT150EA którą posiadam ma ekranowanie korpusu podpięte do prawego kanału).
Denon DP-67L / AT150Ea (+ATN150SA) / DIY Ear834p / Denon 301 MKII / Iskra 1
Accuphase E-480 / Accuphase MD-450 / Monitor Audio PL300 II
Accuphase E-480 / Accuphase MD-450 / Monitor Audio PL300 II
-
Rekiniasty
- Posty: 451
- Rejestracja: 10 maja 2017, 16:35
- Gramofon: PL-70 L II
- Lokalizacja: Prawa Wawa
Re: kolejność lamp w pre EAR
Dziękuję koledze za odzew i rozjaśnienie
Co się tyczy V3 to posiadam oryginał z regulacją ale wywaliłem potencjometr i dałem piny "na krótko". Co prawda korci mnie wstawić drabinkowy bo oryginał to trochę archaiczny był. Wszystkie 3 lampy mam 12AX7 z lat jedynie słusznych.
Teraz pytanie, czy da się zamienić 12AX7 z 12AT7 bez dostosowania parametrów jej pracy ? czy też są takie same !
Benz Micro Glider SM, Accuphase E-480 + AD 60, JM Lab Mini Utopia
-
Tomasz.B
- Posty: 65
- Rejestracja: 24 lis 2020, 13:16
- Gramofon: Denon DP-67L
- Lokalizacja: Tarnów
Re: kolejność lamp w pre EAR
Próby z AT zamiast AX można wykonywać z lampą w stopniu V3, V1 i V2 bym nie zmieniał. Generalnie, jeżeli masz stare dobre lampy i nie przeszkadza Ci nic w ogólnym brzmieniu to bym jakoś specjalnie nie kombinował, bo można przedobrzyćRekiniasty pisze: ↑07 mar 2022, 18:18Teraz pytanie, czy da się zamienić 12AX7 z 12AT7 bez dostosowania parametrów jej pracy ? czy też są takie same !![]()
Denon DP-67L / AT150Ea (+ATN150SA) / DIY Ear834p / Denon 301 MKII / Iskra 1
Accuphase E-480 / Accuphase MD-450 / Monitor Audio PL300 II
Accuphase E-480 / Accuphase MD-450 / Monitor Audio PL300 II
-
MISSE
- Posty: 1662
- Rejestracja: 16 cze 2013, 21:59
- Gramofon: Micro Seiki DDX
Re: kolejność lamp w pre EAR
Oczywiście będą świecić, piny tak samo ułożone
ECC83 Ja-1,2mA wzmocnienie około 100
ECC82 Ja-10-12mA wzmocnienie około 20
współczuje genialnych porad choć na jednym z portali czytałem, że jeszcze do podmiany nadaje się ECC81
można leczyć maścią s.... ale proponuję lektury do poduszki raczej z działu elektroniki a nie SF
-
Tomasz.B
- Posty: 65
- Rejestracja: 24 lis 2020, 13:16
- Gramofon: Denon DP-67L
- Lokalizacja: Tarnów
Re: kolejność lamp w pre EAR
Rozumiem, że masz doświadczenie po wykonaniu kilku swoich konstrukcji więc może podzielisz się spostrzeżeniami i rozwiejesz wątpliwości, przy okazji możesz też poprawić cytowanie. O ile mi wiadomo, ECC81 jest tożsame z 12AT7, a ta ma już wzmocnienie ~60. Poza tym, o ile użycie jej w stopniu pierwszym czy drugim jest bez sensu, o tyle w stopniu trzecim spisuje się całkiem dobrze. Powrócę też do sedna mojej poprzedniej odpowiedzi - jeśli aktualny układ gra wedle oczekiwań to nie ma co kombinować.MISSE pisze: ↑09 mar 2022, 20:43Oczywiście będą świecić, piny tak samo ułożone![]()
ECC83 Ja-1,2mA wzmocnienie około 100
ECC82 Ja-10-12mA wzmocnienie około 20
współczuje genialnych porad choć na jednym z portali czytałem, że jeszcze do podmiany nadaje się ECC81![]()
można leczyć maścią s.... ale proponuję lektury do poduszki raczej z działu elektroniki a nie SF![]()
Denon DP-67L / AT150Ea (+ATN150SA) / DIY Ear834p / Denon 301 MKII / Iskra 1
Accuphase E-480 / Accuphase MD-450 / Monitor Audio PL300 II
Accuphase E-480 / Accuphase MD-450 / Monitor Audio PL300 II
- darkman
- Posty: 16667
- Rejestracja: 02 paź 2015, 09:23
- Gramofon: PL70LII, PSX60
- Lokalizacja: Topanga Corral
- Kontakt:
Re: kolejność lamp w pre EAR
Że niby co poprawić?
Bo Ty akurat nacisnąłeś "odpowiedź z cytatem" i wywaliłeś full tekst post pod postem z powyższego tekstu, gdzie ów jest identyczny. To poprawne cytowanie Twoim zdaniem?
Źle rozumiesz. Nie ma już takich doświadczeń. Miał je wiele lat temu.
Obecnie to kilkadziesiąt konstrukcji, większość lampowych właśnie, choć nie tylko. Zatem i doświadczenie zgoła inne.
ale, Ale.. co to ma do rzeczy, nic bowiem nie wiemy o Twoim doświadczeniu. Zaprezentujesz je?
Miast zapytać o tę maść, która mnie osobiście zaintrygowała
-
Tomasz.B
- Posty: 65
- Rejestracja: 24 lis 2020, 13:16
- Gramofon: Denon DP-67L
- Lokalizacja: Tarnów
Re: kolejność lamp w pre EAR
Nie ja zadałem pytanie, które się pojawiło jako cytat.
Śledzę nie od dziś forum i wiem, że kolega ma bardzo duże doświadczenie, stąd nieco byłem zawiedziony, że zamiast poprawić Jego zdaniem błędne tezy uderzył w prześmiewczy ton (tak to odebrałem) przy okazji czyniąc pomyłkę merytoryczną (typy lamp), która nie powinna mu się przytrafić. Moje doświadczenie sprowadza się do złożenia i uruchomienia klona, z całkiem niezłym (jak dla mojego ucha) skutkiem i jak mniemam, jest skromne. EOT.darkman pisze: ↑10 mar 2022, 12:23Źle rozumiesz. Nie ma już takich doświadczeń. Miał je wiele lat temu.
Obecnie to kilkadziesiąt konstrukcji, większość lampowych właśnie, choć nie tylko. Zatem i doświadczenie zgoła inne.
ale, Ale.. co to ma do rzeczy, nic bowiem nie wiemy o Twoim doświadczeniu. Zaprezentujesz je?
Denon DP-67L / AT150Ea (+ATN150SA) / DIY Ear834p / Denon 301 MKII / Iskra 1
Accuphase E-480 / Accuphase MD-450 / Monitor Audio PL300 II
Accuphase E-480 / Accuphase MD-450 / Monitor Audio PL300 II
-
MISSE
- Posty: 1662
- Rejestracja: 16 cze 2013, 21:59
- Gramofon: Micro Seiki DDX
Re: kolejność lamp w pre EAR
Nigdy nie było moim zamiarem dokuczanie innym ponad miarę
Każda z konstrukcji jest specyficzna choćby ze względu na zastosowane lampy, ich punkt pracy jak i samego wytwórcę lampy(fabryka)
Jeśli jakiś projektant, meloman, elektronik stworzył/wymyślił udoskonalił jakąś konstrukcje i stała się ona obiektem kultu, to każda modyfikacja jest nie koniecznie barbarzyństwem ale raczej jakąś sobie wariacją.
Najdumniejsi jesteśmy z czegoś co sami skleciliśmy i w naszym odczuciu jest lepsze od oryginału. Choć w rzeczywistości jest najczęściej odwrotnie to i tak duma zwycięży zdrowy rozsądek.
Jeśli coś jest dobrze policzone i z głową wykonane to zagra po mimo bardzo abstrakcyjnej obsady lamp. Z kolei stosowanie lamp bo mi się tak wydaje, albo u kogoś to podobno działa raczej nie jest najlepszą poradą.
Co do eksperymentów z lampami to raczej zalecam zabawy paluszkami(bateryjki) i można nawet językiem zamykać obwód; podobno
Wzmocnienie to jeden z parametrów, ale osobiście nie widziałem projektów gdzie bez zmiany elementów, napięć lampy można stosować zamiennie ECC81-ECC82-ECC83
Może kolega miał na myśli ECC83-E83CC-E803-12AX7-7025-6057-5751- Taka rodzina pochodzi od ECC83 i prawie zawsze można stosować je zamiennie. Warto jednak pomierzyć lampy i posortować je w pary i dobrane połówki
Każda z konstrukcji jest specyficzna choćby ze względu na zastosowane lampy, ich punkt pracy jak i samego wytwórcę lampy(fabryka)
Jeśli jakiś projektant, meloman, elektronik stworzył/wymyślił udoskonalił jakąś konstrukcje i stała się ona obiektem kultu, to każda modyfikacja jest nie koniecznie barbarzyństwem ale raczej jakąś sobie wariacją.
Najdumniejsi jesteśmy z czegoś co sami skleciliśmy i w naszym odczuciu jest lepsze od oryginału. Choć w rzeczywistości jest najczęściej odwrotnie to i tak duma zwycięży zdrowy rozsądek.
Jeśli coś jest dobrze policzone i z głową wykonane to zagra po mimo bardzo abstrakcyjnej obsady lamp. Z kolei stosowanie lamp bo mi się tak wydaje, albo u kogoś to podobno działa raczej nie jest najlepszą poradą.
Co do eksperymentów z lampami to raczej zalecam zabawy paluszkami(bateryjki) i można nawet językiem zamykać obwód; podobno
nie zrozumiałem aluzji kolegi
Wzmocnienie to jeden z parametrów, ale osobiście nie widziałem projektów gdzie bez zmiany elementów, napięć lampy można stosować zamiennie ECC81-ECC82-ECC83
Może kolega miał na myśli ECC83-E83CC-E803-12AX7-7025-6057-5751- Taka rodzina pochodzi od ECC83 i prawie zawsze można stosować je zamiennie. Warto jednak pomierzyć lampy i posortować je w pary i dobrane połówki
-
Rekiniasty
- Posty: 451
- Rejestracja: 10 maja 2017, 16:35
- Gramofon: PL-70 L II
- Lokalizacja: Prawa Wawa
Re: kolejność lamp w pre EAR
Ha, liczyłem że w końcu i Marek wtrąci swoje 3... złote monety
Dlaczego pytam! ano wcześniej miałem przeze mnie zrobionego klona, grał naprawdę super. Jednak stwierdziłem że kupię oryginał bo ma wbudowane SUT'y. Wszystko ładnie pięknie ale stwierdziłem że poszukam rozwiązania zmniejszającego szumy własne jak i przy okazji zmniejszę trochę GAIN.
I tu mam pytanie, czy można zamieniać bezkarnie, czyli bez zmiany parametrów pracy, lampy z tej samej rodziny ?
Np włożyć 5751 która ma mniejsze wzmocnienie, i czy jako pierwszą czy jako ostatnią ? a może inne rodzaje lamp !
Ano właśnie o to mi chodziło, czy można żonglować różnymi pochodnymi ECC83.
Dlaczego pytam! ano wcześniej miałem przeze mnie zrobionego klona, grał naprawdę super. Jednak stwierdziłem że kupię oryginał bo ma wbudowane SUT'y. Wszystko ładnie pięknie ale stwierdziłem że poszukam rozwiązania zmniejszającego szumy własne jak i przy okazji zmniejszę trochę GAIN.
I tu mam pytanie, czy można zamieniać bezkarnie, czyli bez zmiany parametrów pracy, lampy z tej samej rodziny ?
Np włożyć 5751 która ma mniejsze wzmocnienie, i czy jako pierwszą czy jako ostatnią ? a może inne rodzaje lamp !
Benz Micro Glider SM, Accuphase E-480 + AD 60, JM Lab Mini Utopia
-
MISSE
- Posty: 1662
- Rejestracja: 16 cze 2013, 21:59
- Gramofon: Micro Seiki DDX
Re: kolejność lamp w pre EAR
https://sklep.lampyelektronowe.pl/?740, ... lvania-usa
zaryzykowałbym 3szt mimo małego wzmocnienia(EAR-ma sam b.duże)
choć cena koszmar
-
Rekiniasty
- Posty: 451
- Rejestracja: 10 maja 2017, 16:35
- Gramofon: PL-70 L II
- Lokalizacja: Prawa Wawa
Re: kolejność lamp w pre EAR
czyli rozumiem że jednej 5751 nie mogę włożyć, tylko trzeba komplet 3 szt ?MISSE pisze: ↑10 mar 2022, 22:00
https://sklep.lampyelektronowe.pl/?740, ... lvania-usa
zaryzykowałbym 3szt mimo małego wzmocnienia(EAR-ma sam b.duże)
choć cena koszmar
Benz Micro Glider SM, Accuphase E-480 + AD 60, JM Lab Mini Utopia
-
MISSE
- Posty: 1662
- Rejestracja: 16 cze 2013, 21:59
- Gramofon: Micro Seiki DDX
-
Rekiniasty
- Posty: 451
- Rejestracja: 10 maja 2017, 16:35
- Gramofon: PL-70 L II
- Lokalizacja: Prawa Wawa
Re: kolejność lamp w pre EAR
Sadysta, tak żem czuł
na początek spróbuje z jedną..... będzie mniej bolało
Benz Micro Glider SM, Accuphase E-480 + AD 60, JM Lab Mini Utopia
-
MISSE
- Posty: 1662
- Rejestracja: 16 cze 2013, 21:59
- Gramofon: Micro Seiki DDX
Re: kolejność lamp w pre EAR
https://sklep.lampyelektronowe.pl/?1221,e83cc-jj
Świetna lampa chyba najlepiej brzmiąca JJ - szkoda że niema wersji gold
Koniecznie wersja zbalansowana może bardzo miło zaskoczyć
Świetna lampa chyba najlepiej brzmiąca JJ - szkoda że niema wersji gold
Koniecznie wersja zbalansowana może bardzo miło zaskoczyć