Zauważyłem taki jakby popalony klej przy driverze 3042 i przy kondach głównych... Co gorsze to "coś" przewodzi, w prawdzie pokazuje Mohmy ale zawsze coś... Rozumiem że to "coś" należy usunąć, a końcówka 2139 do wymiany? Czy ten driver 3042 też mógł paść? Są jakieś domowe metody żeby to sprawdzić?
Na warsztacie - Sansui R-99Z
-
szczepan_def
- Posty: 825
- Rejestracja: 28 sty 2017, 14:25
- Gramofon: DUAL 455
Na warsztacie - Sansui R-99Z
Na świąteczny stół trafił Sansui na hybrydach stk3042 i stk2139. Żarówka świeci ochoczo pełnym blaskiem a na wyjściach głośników jest po 12vdc
Zauważyłem taki jakby popalony klej przy driverze 3042 i przy kondach głównych... Co gorsze to "coś" przewodzi, w prawdzie pokazuje Mohmy ale zawsze coś... Rozumiem że to "coś" należy usunąć, a końcówka 2139 do wymiany? Czy ten driver 3042 też mógł paść? Są jakieś domowe metody żeby to sprawdzić?
Zauważyłem taki jakby popalony klej przy driverze 3042 i przy kondach głównych... Co gorsze to "coś" przewodzi, w prawdzie pokazuje Mohmy ale zawsze coś... Rozumiem że to "coś" należy usunąć, a końcówka 2139 do wymiany? Czy ten driver 3042 też mógł paść? Są jakieś domowe metody żeby to sprawdzić?
Ostatnio zmieniony 20 gru 2019, 16:24 przez szczepan_def, łącznie zmieniany 1 raz.
Too many tubes, too little time...
- BlackDevil
- Posty: 658
- Rejestracja: 12 gru 2017, 19:48
- Gramofon: S600
Re: Na warsztacie - Sansui R-99Z
Elektrolity się wylały
Odłącz końcówkę zapnij generator i oscy i będziesz wiedział czy się skończył
Odłącz końcówkę zapnij generator i oscy i będziesz wiedział czy się skończył
-
szczepan_def
- Posty: 825
- Rejestracja: 28 sty 2017, 14:25
- Gramofon: DUAL 455
Re: Na warsztacie - Sansui R-99Z
Wygląda jak jakiś klej, rezy od góry zalane są też tym g......em
. Zaczął przewodzić i się zwęglać a potem już z górki
najgorzej wygląda w okolicy wyższych napięć...
Too many tubes, too little time...
-
łobuz
- Posty: 446
- Rejestracja: 10 sie 2018, 23:57
- Gramofon: Sansui sr-929
- Lokalizacja: Kołobrzeg
Re: Na warsztacie - Sansui R-99Z
To jest klej sansui zawsze stosował klej pod duże kondy wszystkie tutaj byly skrobane z tego
Analog Guy In A Digital World.Sansui AU-α907i MOS Limited. MaCaBRiaa
- cobra
- Posty: 1158
- Rejestracja: 16 lut 2018, 22:25
- Gramofon: SL-Q33
- Lokalizacja: W-wa
Re: Na warsztacie - Sansui R-99Z
Ten klej po latach degraduje się i zaczyna przewodzić. Palą się od tego elementy na płytach. Znana sprawa.
Technics SL-Q33, Benz Micro Silver / Empire 2000 / Empire 4000 / Z-4s / MP-110 / Shure M75, PreamP THT, Denon DRA-F109 / lampa SE, STX F-200n
-
szczepan_def
- Posty: 825
- Rejestracja: 28 sty 2017, 14:25
- Gramofon: DUAL 455
Re: Na warsztacie - Sansui R-99Z
Wylutowałem ten driver 3042, praktycznie pomiędzy wszystkimi nóżkami pokazywało jakieś Mohmy, zaklejony był dość mocno, jedynie drapanie pomogło
Posprawdzałem czy nie ma zwarć, nie ma, kanały odpowiadają tak samo na test , jest szansa że ocalał...
Too many tubes, too little time...
-
szczepan_def
- Posty: 825
- Rejestracja: 28 sty 2017, 14:25
- Gramofon: DUAL 455
Re: Na warsztacie - Sansui R-99Z
Przyszła kopia 2139 waga 35g vs 50g, posprawdzałem pary pinów nie wygląda to najgorzej, jest szansa że układ ocalał
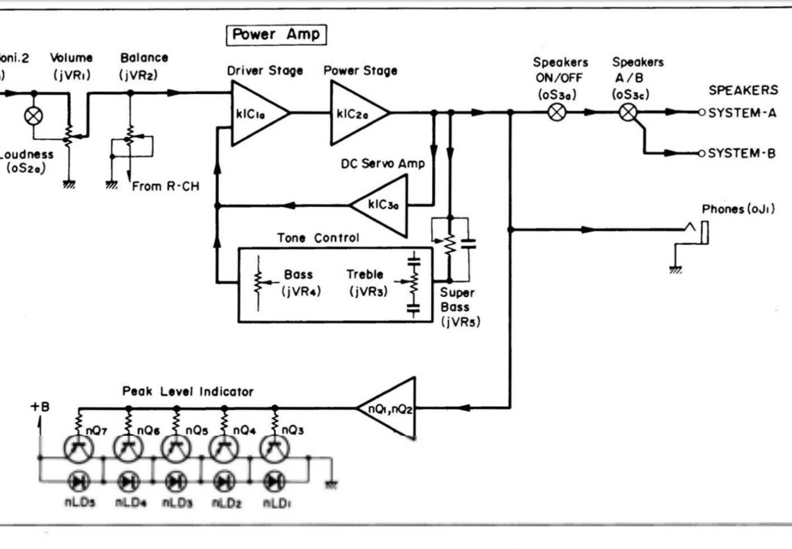
Za wyjściem na głośniki jest układ DC serwo, regulacja barwy i level LED, może tam było zwarcie tym klejem...
Wydrapałem ile się dało, składam na oryginałach i się zobaczy
Too many tubes, too little time...
-
szczepan_def
- Posty: 825
- Rejestracja: 28 sty 2017, 14:25
- Gramofon: DUAL 455
Re: Na warsztacie - Sansui R-99Z
Trochę wnętrzności wypucowane, meglio+ woda+kompresor
Pospinałem na sznurówkach bez końcówki 2139 test żarówki ok, wlutowałem na szybko końcówkę tak "na bibułę" żeby ją można łatwo wyjąć jak się zapali żywym ogniem...ale nic takiego się nie stało... Szybkie testy napięć jest ok. No to głośniki i gra... Radio też...
Wygląda że ten klej to taka bomba z opóźnionym zapłonem
Do wymiany kondy, z 4700 głównych zostało niecałe 4000, słychać też lekki brum w głośnikach, więc wymienię wszystkie, zrobiłem jeszcze testy rmaa przed wymianą, dodam później...
Too many tubes, too little time...
-
szczepan_def
- Posty: 825
- Rejestracja: 28 sty 2017, 14:25
- Gramofon: DUAL 455
Re: Na warsztacie - Sansui R-99Z
0,5db różnicy - prowdopodobnie potek w puszcze z obciążeniem - do sprawdzenia - charka podobna na wszystkich poziomach wiec ten Typ tak ma
Too many tubes, too little time...
-
szczepan_def
- Posty: 825
- Rejestracja: 28 sty 2017, 14:25
- Gramofon: DUAL 455
Re: Na warsztacie - Sansui R-99Z
Koniec pseudo-generatora
zaniepokojony przebiegami ,sprawdziłem generator, poniżej prostokąt 20kHz
na 1khz podobnie, ta szpila ma 50%amplitudy
Too many tubes, too little time...
-
szczepan_def
- Posty: 825
- Rejestracja: 28 sty 2017, 14:25
- Gramofon: DUAL 455
Re: Na warsztacie - Sansui R-99Z
Pomiary pokazały 35w/8ohm. Aux i phono pre działają, tuner ma przesunięcie cz 1.5MHz w górę. Napiecia zasilacza ok. Strasznie zniekształca takie trzaski w górze pasma... Pomierzyłem napiecia strojenia i kiszka... Na 88MHz ma być 4v nie wyciagam 3v a już rdzeń z cewki wykrecony, na górnej 108MHz ma być 19v nie ma 6v. Tuner z syntezą cz. Plan... rozłożyć tuner, Wymienić elektrolity, przejżeć trany i rezy.
Too many tubes, too little time...
-
szczepan_def
- Posty: 825
- Rejestracja: 28 sty 2017, 14:25
- Gramofon: DUAL 455
Re: Na warsztacie - Sansui R-99Z
Odkręciłem dół i co.... I zdaje się że Naprawiacze już byli
Na lutowanie Made in Japan mi to nie wygląda...chyba że jakiś magazynowy upgrade na szybko 
Too many tubes, too little time...
-
szczepan_def
- Posty: 825
- Rejestracja: 28 sty 2017, 14:25
- Gramofon: DUAL 455
Re: Na warsztacie - Sansui R-99Z
Bypass wylutowany cisza w eterze na całej skali
Ale był w obwodzie pętli pll a tu dość ważny jest filtr dyskriminatora który lubi się przestrajać sam z siebie... Ustawiłem trójkę podkręciłem filtr, podregulowałem pośrednią et voila... Nawet jest stereo... I nie ma tych trzasków na wysokich... Na automacie zatrzaskuje się na całej skali na odpowiednich cz.
przydałby się generator stereo i miernik thd żeby to dostroić na Cito... Ma ktoś sprzedać taki sprzęt?
Ale był w obwodzie pętli pll a tu dość ważny jest filtr dyskriminatora który lubi się przestrajać sam z siebie... Ustawiłem trójkę podkręciłem filtr, podregulowałem pośrednią et voila... Nawet jest stereo... I nie ma tych trzasków na wysokich... Na automacie zatrzaskuje się na całej skali na odpowiednich cz.
Too many tubes, too little time...
-
szczepan_def
- Posty: 825
- Rejestracja: 28 sty 2017, 14:25
- Gramofon: DUAL 455
Re: Na warsztacie - Sansui R-99Z
szukając przyczyn dziwnego brzmienia tego urządzenia natknąłem się na wejściu drivera stk3042 na napięcia -80mV i -50mV gdzie powinno być +30mV... Możliwe że ten układ jednak padł od tego kleju... Jedzie nowy.... Od czegoś trzeba zacząć...
Too many tubes, too little time...
-
szczepan_def
- Posty: 825
- Rejestracja: 28 sty 2017, 14:25
- Gramofon: DUAL 455
Re: Na warsztacie - Sansui R-99Z
Pomiar tętnień na kondensatorach głównych
Sonda X10 co daje tętnienia 200 i 250mV p-p, przy 40v napięcia tj. 0,6% ... Dużo, mało, normalnie? Co myślicie? Kondy nichicon 4700/50
Too many tubes, too little time...