PRZEDWZMACNIACZ esdarek MM-3NBL FAIRCHILD NICHICON
- ROCHO
- Posty: 731
- Rejestracja: 19 cze 2014, 16:51
- Gramofon: SONY PS-X60
PRZEDWZMACNIACZ esdarek MM-3NBL FAIRCHILD NICHICON
PRZEDWZMACNIACZ esdarek MM-3NBL FAIRCHILD NICHICON
Osoba ta często gościła na tym zacnym forum. Tak szczerze proszę o opinie na temat tego przedwzmacniacza. Robi je esdarek, więc nie widzę problemu by skomentować i ocenić. Bo np chciałbym kupić? A może ktoś inny. Proszę o opinie. Czy warte jest to tych pieniędzy? Może bez wbijania mu szpilek. Nie interesuje mnie sama osoba ale to co zrobiła i chce sprzedać.
https://allegro.pl/przedwzmacniacz-esda ... ca3a6c1b70
Osoba ta często gościła na tym zacnym forum. Tak szczerze proszę o opinie na temat tego przedwzmacniacza. Robi je esdarek, więc nie widzę problemu by skomentować i ocenić. Bo np chciałbym kupić? A może ktoś inny. Proszę o opinie. Czy warte jest to tych pieniędzy? Może bez wbijania mu szpilek. Nie interesuje mnie sama osoba ale to co zrobiła i chce sprzedać.
https://allegro.pl/przedwzmacniacz-esda ... ca3a6c1b70
- SimonTemplar
- Posty: 4104
- Rejestracja: 24 gru 2015, 14:28
- Lokalizacja: UK
Re: PRZEDWZMACNIACZ
Nie znam ani sprzętu ani człowieka ale może koledzy...
W ofercie wyraźnie pisze: "Jeśli przedwzmacniacz nie spełni Twoich oczekiwań możesz go zwrócić do 14 dni od zakupu!!!"
Może marto zatem samemu się przekonać jak to zagra w twoim systemie? = własna wyrobiona opinia najlepsza
Można również dołożyć parę groszy i pokusić się o Mańka (Schiit Mani)
ma Ci on ugruntowaną opinię na tym forum 
W ofercie wyraźnie pisze: "Jeśli przedwzmacniacz nie spełni Twoich oczekiwań możesz go zwrócić do 14 dni od zakupu!!!"
Może marto zatem samemu się przekonać jak to zagra w twoim systemie? = własna wyrobiona opinia najlepsza
Można również dołożyć parę groszy i pokusić się o Mańka (Schiit Mani)
- ROCHO
- Posty: 731
- Rejestracja: 19 cze 2014, 16:51
- Gramofon: SONY PS-X60
Re: PRZEDWZMACNIACZ
Schiit Mani
zobaczę co to jest bo nie czytałem więc nie wypowiem się. Ale nie jest chyba dostępny u nas w kraju?
zobaczę co to jest bo nie czytałem więc nie wypowiem się. Ale nie jest chyba dostępny u nas w kraju?
- SimonTemplar
- Posty: 4104
- Rejestracja: 24 gru 2015, 14:28
- Lokalizacja: UK
Re: PRZEDWZMACNIACZ
W Polsce raczej z drugiej ręki, czasami na forumowej giełdzie.
Bezpośrednio tu: https://schiit.eu.com/preamps/mani
Poczytać można tu: viewtopic.php?f=36&t=10080&hilit=shiit+mani
Ja się ze swoim jakoś rozstać nie potrafię.
Bezpośrednio tu: https://schiit.eu.com/preamps/mani
Poczytać można tu: viewtopic.php?f=36&t=10080&hilit=shiit+mani
Ja się ze swoim jakoś rozstać nie potrafię.
- ROCHO
- Posty: 731
- Rejestracja: 19 cze 2014, 16:51
- Gramofon: SONY PS-X60
Re: PRZEDWZMACNIACZ
Dzięki SimonTemplar/ Znaczy się jest dobry. Cena 601 zł na chwilę obecną.
Teraz czekam na opinię o przedwzmacniaczu od esdarka
Teraz czekam na opinię o przedwzmacniaczu od esdarka
- Wojtek
- Administrator
- Posty: 44490
- Rejestracja: 02 lut 2009, 02:59
- Lokalizacja: Warszawa
- Kontakt:
Re: PRZEDWZMACNIACZ esdarek MM-3NBL FAIRCHILD NICHICON
Pytanie czy ktoś na forum w ogóle posiada ten esdarkowy preamp.
Tubylcza wredota, tudzież insza kanalia
Wsparcie finansowe forum
Wsparcie finansowe forum
- ROCHO
- Posty: 731
- Rejestracja: 19 cze 2014, 16:51
- Gramofon: SONY PS-X60
Re: PRZEDWZMACNIACZ esdarek MM-3NBL FAIRCHILD NICHICON
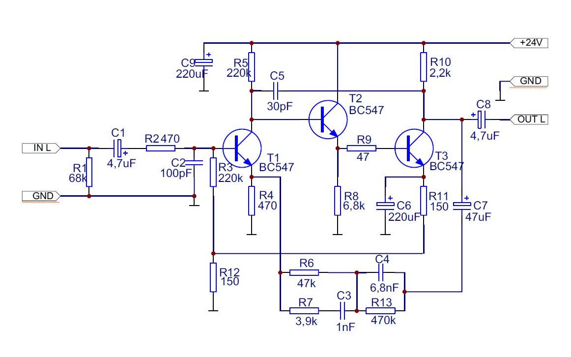
No właśnie. To może czy wykonanie z tych podzespołów jest dobre? Na pewno będzie grać ale do jakiego pre można porównać bo pisze, że "Układ nie jest mojego pomysłu-to znana i sprawdzona konstrukcja dostępna w sieci. Nie ma potrzeby wymyślać prochu ponownie. "
"gra znacznie lepiej niż Cambridge Audio CP-1 czy Solo."
Proszę o opinie . Myślę nad podłączeniem go do amplitunera SANYO JCX 2600K. Czy jest sens?
"gra znacznie lepiej niż Cambridge Audio CP-1 czy Solo."
Proszę o opinie . Myślę nad podłączeniem go do amplitunera SANYO JCX 2600K. Czy jest sens?
- chudy_b
- Posty: 4143
- Rejestracja: 05 lis 2013, 14:54
- Lokalizacja: Wólka
Re: PRZEDWZMACNIACZ esdarek MM-3NBL FAIRCHILD NICHICON
Użycie markowych podzespołów gwarantuje powtarzalność brzmienia i trwałość konstrukcji. Nie gwarantuje jakichś specjalnych efektów, bo to jest zależne od projektu. Nie mówię że projekt Esdarka jest zły czy dobry, bo tego nie wiem.
Esdarek przyjmuje zwroty do dwóch tygodni. Kup i Ty nam powiedz jak to gra. Mam przeczucie, że całkiem dobrze. Jesli tak nie będzie, to oddasz.
- ROCHO
- Posty: 731
- Rejestracja: 19 cze 2014, 16:51
- Gramofon: SONY PS-X60
Re: PRZEDWZMACNIACZ esdarek MM-3NBL FAIRCHILD NICHICON
chudy_b i chyba tak zrobię. Nikt za mnie nie zrobi tego. Ale chciałem poznać Wasze opinie na temat wykonania tego pre. Pisze o markowych podzespołach co dobrze świadczy ale nie znaczy, że będzie to dobrze grać. Skontaktuje się z nim i mozliwe, że kupię. Wtedy dam znać jak zagra z SANYO.
- Wojtek
- Administrator
- Posty: 44490
- Rejestracja: 02 lut 2009, 02:59
- Lokalizacja: Warszawa
- Kontakt:
Re: PRZEDWZMACNIACZ esdarek MM-3NBL FAIRCHILD NICHICON
esdarek jest znany nie tylko z dobrej roboty ale też z kwiecistych opisów 
Nie wiem w jakim sprzęcie zastosowano układ który sobie wybrał.
Ja mam takie małe pudełko Sony co gra ponoć lepiej od pudełek Graham Slee itd.
Czy to wystarczająca opinia? Nie wiem
Nie wiem w jakim sprzęcie zastosowano układ który sobie wybrał.
Ja mam takie małe pudełko Sony co gra ponoć lepiej od pudełek Graham Slee itd.
Czy to wystarczająca opinia? Nie wiem
Tubylcza wredota, tudzież insza kanalia
Wsparcie finansowe forum
Wsparcie finansowe forum
- wydra
- Posty: 1569
- Rejestracja: 01 sty 2015, 19:32
- Gramofon: Lenco L236
- Lokalizacja: Warszawa
Re: PRZEDWZMACNIACZ esdarek MM-3NBL FAIRCHILD NICHICON
Jest to prosty bardzo układzik, spotykany już w unitrach czy radmorach. Ciekawi mnie jak z jego stabilnością temperaturową czy odpornością na PSRR, choć nie neguje że może grać bardzo dobrze. Konstruktor wspomina że nie ma w nim scalaków, a przecież to nic złego bo w scalakach nie ma żadnej magi tylko komponenty takie jak tranzystory czy rezystory tylko zamknięte we wspólnej obudowie co ma dużo zalet.
Analog:
Lenco L236 /CEC MC20,AT95EX,AT120E/ Buphono MC/MM
Marantz PM80MK2
DENON DR-M22
Cyfra:
Mytek Brooklyn DAC/ADC
DENON AVR 3803
DENON DCD 655
Instrukcja BUphono
https://drive.google.com/file/d/1C97HQF ... sp=sharing
Lenco L236 /CEC MC20,AT95EX,AT120E/ Buphono MC/MM
Marantz PM80MK2
DENON DR-M22
Cyfra:
Mytek Brooklyn DAC/ADC
DENON AVR 3803
DENON DCD 655
Instrukcja BUphono
https://drive.google.com/file/d/1C97HQF ... sp=sharing
-
Jacek 1972t
- Posty: 484
- Rejestracja: 20 kwie 2017, 09:44
- Lokalizacja: Świętochłowice
Re: PRZEDWZMACNIACZ esdarek MM-3NBL FAIRCHILD NICHICON
Składałem cosik takiego. Prawdopodobnie to jest ten sam układ tylko na gorszych podzespołach. Oczywiście mogę się mylić. viewtopic.php?f=36&t=12521
-
P4R4D0X
- Posty: 95
- Rejestracja: 02 wrz 2015, 11:28
Re: PRZEDWZMACNIACZ esdarek MM-3NBL FAIRCHILD NICHICON
I jak, autor posta zakupił rzeczony przedwzmacniacz i podzieli się z nami wrażeniami?
Bardzo bym prosił
Bardzo bym prosił
QL-Y66F,SL-6,RX-505,SN-6170,RCD991EA,RC995/RB990, mały revelator + węglowa 18-tka od SS w betonie
- eu4yaon
- Posty: 4970
- Rejestracja: 23 sie 2016, 17:21
- Gramofon: Pioneer
- Lokalizacja: Górny Śląsk
Re: PRZEDWZMACNIACZ esdarek MM-3NBL FAIRCHILD NICHICON
U mnie wylądował przedwzmacniacz od esdarek MM3 
Pioneer PL 50L II + Hana EH + Husariaa v2 + Atoll IN 100SE + JBL TLX8
- Tarkus
- Posty: 3200
- Rejestracja: 22 paź 2011, 22:42
- Lokalizacja: Olkusz
Re: PRZEDWZMACNIACZ esdarek MM-3NBL FAIRCHILD NICHICON
...oraz co najmniej dwie wady.
- Kiedy "pada" scalak, trzeba wymienić cały scalak, co bywa kosztowniejsze od wymiany np. kondensatora lub rezystora.
- Element dyskretny zawsze można zastąpić innym (jak są fundusze, to i lepszej jakości!), a układ scalony może zniknąć z rynku i koniec.
Mnie osobiście bardziej przeszkadza brak subfiltra (mój CA ma wbudowany). Ciekaw też jestem, jaką ten preamp ma charakterystykę. O tym, że przedwzmacniacze gramofonowe nie są "przezroczyste", przekonałem się, przepinając gramofon z CA do wejścia "PHONO" aktualnie użytkowanego NAD 7020e. Powiem tyle: nieprzypadkowo chwalą sobie ten phonostage użytkownicy wkładek Shure, natomiast Philips 400II zdecydowanie lepiej gra z Cambridgem.
Słucham winyli. Słucham kompaktów. Słucham kaset. Po prostu kocham MUZYKĘ.
Fundacja Kultury AFRONT http://afront.org.pl/
O MNIE I "CZARNYM CHEVROLECIE" (free)
Fundacja Kultury AFRONT http://afront.org.pl/
O MNIE I "CZARNYM CHEVROLECIE" (free)