PreamP relacja z budowy, czyli "od pomysłu do przemysłu"

Klamoty domowej roboty
ODPOWIEDZ
Awatar użytkownika
jaca1970
Posty: 2067
Rejestracja: 02 mar 2018, 15:21
Gramofon: JVC Ql-Y3F

Re: PreamP relacja z budowy, czyli "od pomysłu do przemysłu"

#781

Post autor: jaca1970 »

A tymczasem... C.D.N
Załączniki
IMG_20230519_215200_resized_20230519_095456394.jpg
Dom - JVC QL-Y3F, Grace F-8, PRE by Jaculek, Acoustic Research X-07, ATL HD 311.
Ogródek - Dual 1235, Shure V15 III , kolumny Philips KD - 1034.
Awatar użytkownika
Jozi
Posty: 2111
Rejestracja: 28 sty 2022, 02:57
Gramofon: Sony PS-X60
Lokalizacja: Pastwiska City

Re: PreamP relacja z budowy, czyli "od pomysłu do przemysłu"

#782

Post autor: Jozi »

Ja mam podobnie, chyba będę musiał kupić nową igłę do shurki :lol: :lol: :lol: :lol: .
Zakończyłem wczoraj ZZ TOP a od rana Republika i KSU akustycznie.
Wróciłem do początkowych ustawień pojemność 220pF 18km oporności i 40db głośności.
Brzmi jakby mniej dynamicznie ale przekaz bardziej zrównoważony i jakby szczegółowszy.
Jak miło dla ucha, czysta poezja :dance: :dance: :dance: .
Jak czas pozwoli to jeszcze spróbuję at540ML.
[Sony PS X60,VM540ML, Shure V15III-Sas, Sony XL 45,pre @Jaculek-(Analog)]
[ Tidal Hifi, Wiim Pro Plus, Onkyo 7030C-(Cyfra)] Yamaha A-S701, Heco Professional 650 ]
Awatar użytkownika
trafalgar
Posty: 4514
Rejestracja: 03 mar 2015, 10:30
Gramofon: Kenwood KP 990
Lokalizacja: Kraśnik lubelski

Re: PreamP relacja z budowy, czyli "od pomysłu do przemysłu"

#783

Post autor: trafalgar »

Jacek ,Ty masz zestawienie tych preampów?
Jakie wersję wyszły i kto jaki ma?Bo z tego co czytam i widzę wyszło już kilka z pod Twojej ręki wersji preampa.Nie myślałeś o tym? No chyba ,że prowadzisz taki rejestr. Sam jestem ciekawy ile wersji i jakich wyprodukowałeś. :)
Awatar użytkownika
jaca1970
Posty: 2067
Rejestracja: 02 mar 2018, 15:21
Gramofon: JVC Ql-Y3F

Re: PreamP relacja z budowy, czyli "od pomysłu do przemysłu"

#784

Post autor: jaca1970 »

Jakoś nigdy nie czułem mięty do przedwzmacniaczy, nigdy nie miałem, mało słyszałem, nie rozumień tych pojemności i rezystancji, nikt ze znajomych nie używa... wiadomo, bidna dzielnica,
„a na co mi to,… miliony ludzi na świecie nie ma i jest szczęśliwa …”
I tak se żyłem w spokoju, na tym swoim bagienku do wczoraj

Jak wiadomo „zwąchaliśmy się „ z kolegą Jaculkiem na forum i potem twarzą w twarz i szklanka w szklankę… wynikiem czego dostałem na testa konstrukcję kolegi tj. „Dyskretnioka” praojca, jakiś tam wczesny model… nieważne.

Podłączyłem, jest dobrze, lepiej zagrał ROXY MUSIC „ AVALON” lepiej inne płyty, trąbka Milesa bardziej chrypi i piszczy… Ogólnie muza nabrała pojemności i tego tam co się na ty nie znam.

Dobra… zapiszemy się do kajetu Jaculka, zaczniemy odkładać do skarpetki, weźmiemy kredyt, zrobimy miejsce na półce i jakoś taki sprzęt z kilka miesięcy, ładny nowy preampik sprawimy. Na gwiazdkę.

A tego spakujemy i grzecznie oddamy…No to mamy ustalone co robimy…

To może jeszcze DIRE STRAITS „ Brother in Arms” na deser, dobre wydanie z epoki i z UK….
I idziemy spać,

I to był błąd, duży błąd … szach i mat …. Mamy Cię Jaca1970… :twisted:

… I co, że niby, teraz to mam odłączyć i oddać … :(
Załączniki
IMG_20230520_100131_resized_20230520_100230895.jpg
Dom - JVC QL-Y3F, Grace F-8, PRE by Jaculek, Acoustic Research X-07, ATL HD 311.
Ogródek - Dual 1235, Shure V15 III , kolumny Philips KD - 1034.
Awatar użytkownika
trafalgar
Posty: 4514
Rejestracja: 03 mar 2015, 10:30
Gramofon: Kenwood KP 990
Lokalizacja: Kraśnik lubelski

Re: PreamP relacja z budowy, czyli "od pomysłu do przemysłu"

#785

Post autor: trafalgar »

Miałem tak samo.You'll Never Walk Alone :D
Awatar użytkownika
Jaculek
Posty: 2364
Rejestracja: 27 cze 2012, 08:57
Gramofon: Dual 704, 721
Lokalizacja: Świętochłowice

Re: PreamP relacja z budowy, czyli "od pomysłu do przemysłu"

#786

Post autor: Jaculek »

trafalgar pisze:
20 maja 2023, 07:42
Sam jestem ciekawy ile wersji i jakich wyprodukowałeś.
Trudno to nazwać wersjami ale nich będzie. Generalnie są tylko 2 wersje płytek. Pierwsza, gdzie były zaplanowane tylko półprzewodniki przewlekane i druga gdzie użyłem tranzystorów do montażu powierzchniowego. Przyczyna zmiany jest prozaiczna: większa dostępność półprzewodników typu SMD (podwójne tranzystory). Dzięki temu mogłem pokombinować z różnymi typami tranzystorów.
Pierwsze rozwiązanie jest wyłącznie z tranzystorami typu BJT (np. @Merrick).
Potem zastosowałem na wejściu parę różnicową na pojedynczych jFETach przewlekanych ale żadna się nie ostała (wymieniłem na kolejne rozwiązanie)
Następnie zastosowałem podwójne jFETy SMD z przejściówką (pająkiem) oraz MOSFETem i na tym skończyła się 1 wersja płytki (np. @Cichy5000).
W drugiej wersji zaplanowałem płytkę pod tranzystory SMD. Wg pomysłu miała być bezproblemowa dowolność w zastosowaniu tranzystorów jFET lub BJT na 2 stopniu. Do Ciebie trafił PreamP z jFETami na obydwu stopniach.
Ostatnio zrobiłem też (z opisami tu https://www.winyl.net/viewtopic.php?t= ... 90#p425363 kłopotami wynikającymi z konfiguracji wyprowadzeń) wersję z podwójnym tranzystorem BJT na drugim stopniu. Ten trafił do @Jozi'ego
Ostatnio zmieniony 21 maja 2023, 12:50 przez Jaculek, łącznie zmieniany 1 raz.
Analog: Dual 704&721+DenonDL301&305/ShureV15III/Dual M20E/OrtofonMC-20>HeadamP>PreamPDP>DH-101>DH-220>Monitor Audio RX6/Beyerdynamic DT 880
Cyfra: Arcam FMJ CD17/Malinka>Fiio K11 R2R
Latro
Posty: 2004
Rejestracja: 12 sty 2015, 19:09
Gramofon: Technics SL1300
Lokalizacja: Górny Śląsk

Re: PreamP relacja z budowy, czyli "od pomysłu do przemysłu"

#787

Post autor: Latro »

Jaculek pisze:
20 maja 2023, 10:42
wersjami
Ale mowa jest o Dyskretnioku czy ogólnie o PreamPie? :shifty:
Muzyka, TV Republika i styka
Ratujmy nasze bobry!
I takie tam 100 bzdetów :lol:
Awatar użytkownika
Jaculek
Posty: 2364
Rejestracja: 27 cze 2012, 08:57
Gramofon: Dual 704, 721
Lokalizacja: Świętochłowice

Re: PreamP relacja z budowy, czyli "od pomysłu do przemysłu"

#788

Post autor: Jaculek »

O Dyskretnioku.
Analog: Dual 704&721+DenonDL301&305/ShureV15III/Dual M20E/OrtofonMC-20>HeadamP>PreamPDP>DH-101>DH-220>Monitor Audio RX6/Beyerdynamic DT 880
Cyfra: Arcam FMJ CD17/Malinka>Fiio K11 R2R
Latro
Posty: 2004
Rejestracja: 12 sty 2015, 19:09
Gramofon: Technics SL1300
Lokalizacja: Górny Śląsk

Re: PreamP relacja z budowy, czyli "od pomysłu do przemysłu"

#789

Post autor: Latro »

Jaculek pisze:
20 maja 2023, 10:55
Dyskretnioku
Uhm
jaca1970 pisze:
20 maja 2023, 10:16
oddać
Wypadałoby :morda: ;)
Muzyka, TV Republika i styka
Ratujmy nasze bobry!
I takie tam 100 bzdetów :lol:
Awatar użytkownika
Jaculek
Posty: 2364
Rejestracja: 27 cze 2012, 08:57
Gramofon: Dual 704, 721
Lokalizacja: Świętochłowice

Re: PreamP relacja z budowy, czyli "od pomysłu do przemysłu"

#790

Post autor: Jaculek »

Latro pisze:
20 maja 2023, 10:59
Wypadałoby
Nie ma strachu. Co prawda nie wiem dokładnie, gdzie mieszka ale wiem, gdzie ma działkę z fajną drewnianą laubom :mrgreen:
Analog: Dual 704&721+DenonDL301&305/ShureV15III/Dual M20E/OrtofonMC-20>HeadamP>PreamPDP>DH-101>DH-220>Monitor Audio RX6/Beyerdynamic DT 880
Cyfra: Arcam FMJ CD17/Malinka>Fiio K11 R2R
Latro
Posty: 2004
Rejestracja: 12 sty 2015, 19:09
Gramofon: Technics SL1300
Lokalizacja: Górny Śląsk

Re: PreamP relacja z budowy, czyli "od pomysłu do przemysłu"

#791

Post autor: Latro »

Jaculek pisze:
20 maja 2023, 11:02
wiem
Rozsądnie 👍
;)
Jozi pisze:
20 maja 2023, 07:15
ustawień
Podziwiam tych którym chce się eksperymentować z ustawieniami, ja mam do tego awersję, ustawiam jak fabryka radzi i tyle.
Muzyka, TV Republika i styka
Ratujmy nasze bobry!
I takie tam 100 bzdetów :lol:
Jacek 1972t
Posty: 504
Rejestracja: 20 kwie 2017, 09:44
Lokalizacja: Świętochłowice

Re: PreamP relacja z budowy, czyli "od pomysłu do przemysłu"

#792

Post autor: Jacek 1972t »

Jako, że jakiś czas temu pojawił się u mnie Dyskretniok, Nudy mini dostały nowe koszulki, musiały zrzucić z siebie lakierowane drewno, co by wpasować się w zestaw i zagrać razem z nim w jednej drużynie.

Obecnie Dyskretniok współpracuje z Victorem QL-A7 oraz niedawno nabytą na forum wkładką AT20SLa.

Nuda mini sekcja MC gra z Dualem CS-521 oraz podwieszoną wkładką Ortofon Quintet red.

Każdy z w/w zestawów ma swój urok, każdy dostarcza nieco innych doznań w odsłuchu, co tu dużo mówić świetne granie.


Może trochę żałuję, że pozbyłem się Jednego z dwóch preampów w wersji Combo, wypełnił by mi wolną przestrzeń nad Dyskretniokiem.

Z drugiej strony żyje nadzieją, że Jacek nie powiedział jeszcze ostatniego słowa i nie odwiesi lutownicy na kołek😀
Załączniki
IMG_3948.png
IMG_3952.png
Awatar użytkownika
Jaculek
Posty: 2364
Rejestracja: 27 cze 2012, 08:57
Gramofon: Dual 704, 721
Lokalizacja: Świętochłowice

Re: PreamP relacja z budowy, czyli "od pomysłu do przemysłu"

#793

Post autor: Jaculek »

jaca1970 pisze:
20 maja 2023, 10:16
… I co, że niby, teraz to mam odłączyć i oddać … :(
Jacek jednak nie potrzebuje podwójnego przedwzmacniacza, więc jeżeli byłby ktoś zainteresowany taką konfiguracją, która obsługuje dwa źródła, to jest do wzięcia. Cena istotnie niższa niż dwa pojedyncze Dyskretnioki. Szczegóły na PW.
Analog: Dual 704&721+DenonDL301&305/ShureV15III/Dual M20E/OrtofonMC-20>HeadamP>PreamPDP>DH-101>DH-220>Monitor Audio RX6/Beyerdynamic DT 880
Cyfra: Arcam FMJ CD17/Malinka>Fiio K11 R2R
Awatar użytkownika
Jozi
Posty: 2111
Rejestracja: 28 sty 2022, 02:57
Gramofon: Sony PS-X60
Lokalizacja: Pastwiska City

Re: PreamP relacja z budowy, czyli "od pomysłu do przemysłu"

#794

Post autor: Jozi »

Jaculek pisze:
22 maja 2023, 07:42
jaca1970 pisze:
20 maja 2023, 10:16
… I co, że niby, teraz to mam odłączyć i oddać … :(
Jacek jednak nie potrzebuje podwójnego przedwzmacniacza, więc jeżeli byłby ktoś zainteresowany taką konfiguracją, która obsługuje dwa źródła, to jest do wzięcia. Cena istotnie niższa niż dwa pojedyncze Dyskretnioki. Szczegóły na PW.
Na obudowie zaoszczędziłeś :lol: :lol: :lol: .
[Sony PS X60,VM540ML, Shure V15III-Sas, Sony XL 45,pre @Jaculek-(Analog)]
[ Tidal Hifi, Wiim Pro Plus, Onkyo 7030C-(Cyfra)] Yamaha A-S701, Heco Professional 650 ]
Awatar użytkownika
Jaculek
Posty: 2364
Rejestracja: 27 cze 2012, 08:57
Gramofon: Dual 704, 721
Lokalizacja: Świętochłowice

Re: PreamP relacja z budowy, czyli "od pomysłu do przemysłu"

#795

Post autor: Jaculek »

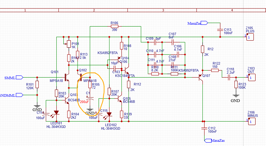
Była sobie kiedyś wersja aktywna PreamPa D:
viewtopic.php?p=388514#p388514
, którą zarzuciłem, ze względu na problemy ze stabilnością punktu pracy. Płytka trafiła do szuflady, z założeniem , że może w przyszłości coś z nią da się zrobić.
No i w końcu doszedłem do rozwiązania :) Przyczyną niestabilności w tym projekcie było identyczne traktowanie sprzężenia zwrotnego AC i DC ( :mrgreen: ) połączone z bardzo dużym wzmocnieniem, bo za całość tegoż odpowiada (umownie) 1 stopień (w przypadku Dyskretnioka z pasywną korekcją RIAA mamy dwa stopnie wzmocnienia). Jeżeli wyłączyć składowa stałą z dzielnika napięcia pętli USZ, to całe wyjściowe napięcie stałe pojawi się na wejściu "-" układu różnicowego i powinno ładnie ustabilizować całość. Jak to zrobić? Prosto (czyli nie za pomocą DC serwa), wystarczy zamknąć drogę składowej stałej do masy za pomocą odpowiedniego kondensatora. Z wyliczeń wyszło mi, że "wystarczy" 200uF. W szufladzie miałem 100uF bipolarne Nichicony więc wlutowałem na płytkę 4 sztuki (po 2 na kanał) i bingo! punkt pracy stoi jak drut :mrgreen:
Schemat wygląda tak:
Zrzut ekranu 2023-06-02 081247.png
A jak zagrał? No złego słowa nie powiem.
Analog: Dual 704&721+DenonDL301&305/ShureV15III/Dual M20E/OrtofonMC-20>HeadamP>PreamPDP>DH-101>DH-220>Monitor Audio RX6/Beyerdynamic DT 880
Cyfra: Arcam FMJ CD17/Malinka>Fiio K11 R2R
ODPOWIEDZ