PreamP relacja z budowy, czyli "od pomysłu do przemysłu"
- konrads0
- Posty: 7732
- Rejestracja: 16 paź 2013, 12:17
- Gramofon: Technics SL 1200Mk2
- Lokalizacja: Wielkopolska centralna
-
Jacek 1972t
- Posty: 477
- Rejestracja: 20 kwie 2017, 09:44
- Lokalizacja: Świętochłowice
Re: PreamP relacja z budowy, czyli "od pomysłu do przemysłu"
Gratulacje udanego projektu.
Może zbuduje coś takiego jak nastaną długie, zimowe wieczory.
Jeśli możesz to podaj wymiary płytek PCB co bym mógł powoli obudowę zaprojektować.
Może zbuduje coś takiego jak nastaną długie, zimowe wieczory.
Jeśli możesz to podaj wymiary płytek PCB co bym mógł powoli obudowę zaprojektować.
- Jaculek
- Posty: 2269
- Rejestracja: 27 cze 2012, 08:57
- Gramofon: Dual 704, 721
- Lokalizacja: Świętochłowice
Re: PreamP relacja z budowy, czyli "od pomysłu do przemysłu"
Czy on jest na prawdę udany to musiałby ocenić ktoś inny (zapraszam). Z całą pewnością moja ocena nie jest obiektywnaJacek 1972t pisze:12 lip 2020, 19:03Gratulacje udanego projektu.
Jeżeli poszedłbyś moją drogą,czyli z płytkami uniwersalnymi, to roboty trochę jest ale gdyby udało się w rozsądnych pieniądzach zamówić drukowane to jest jej już dużo mniej. Gdyby tu zebrało się kilka osób to sprawa jest do ogarnięcia i cena płytek drukowanych powinna być nawet niższa niż uniwersalnych.
Płytki uniwersalne mają wymiary 90x70mm (po jednej na kanał) i 90x120mm zasilacz.Jacek 1972t pisze: ↑12 lip 2020, 19:03Jeśli możesz to podaj wymiary płytek PCB co bym mógł powoli obudowę zaprojektować.
Analog: Dual 704&721+DenonDL301/ShureV15III/Dual M20E/OrtofonMC-20>HeadamP >PreamP DP > DH-101 > DH-220 > Monitor Audio RX6/Beyerdynamic DT 880
Cyfra: Arcam FMJ CD17>Fiio K11 R2R/Yamaha WXAD-10
Cyfra: Arcam FMJ CD17>Fiio K11 R2R/Yamaha WXAD-10
-
szczepan_def
- Posty: 825
- Rejestracja: 28 sty 2017, 14:25
- Gramofon: DUAL 455
Re: PreamP relacja z budowy, czyli "od pomysłu do przemysłu"
Szacun za robótkę... Projekt jest udany tylko wtedy jeśli Tobie się podoba efekt, nie ma efektów świetlnych i nie śmierdzi w chałupie palonymi kablami
ale zawsze możesz poskładać coś innego dla porównania... I w zasadzie to można by tak w kółko 
Too many tubes, too little time...
- Jaculek
- Posty: 2269
- Rejestracja: 27 cze 2012, 08:57
- Gramofon: Dual 704, 721
- Lokalizacja: Świętochłowice
Re: PreamP relacja z budowy, czyli "od pomysłu do przemysłu"
Dzięki. Nie powiem, żebym o tym nie pomyślał 
Analog: Dual 704&721+DenonDL301/ShureV15III/Dual M20E/OrtofonMC-20>HeadamP >PreamP DP > DH-101 > DH-220 > Monitor Audio RX6/Beyerdynamic DT 880
Cyfra: Arcam FMJ CD17>Fiio K11 R2R/Yamaha WXAD-10
Cyfra: Arcam FMJ CD17>Fiio K11 R2R/Yamaha WXAD-10
-
Jacek 1972t
- Posty: 477
- Rejestracja: 20 kwie 2017, 09:44
- Lokalizacja: Świętochłowice
Re: PreamP relacja z budowy, czyli "od pomysłu do przemysłu"
Miałem przyjemność gościć u siebie kolegę Jacka ( Jaculek).
Cel spotkania - odsłuch zaprezentowanego na tym forum w dziale DIY - wątku PreamP relacja z budowy, czyli "Od pomysłu do przemysłu"
przedwzmacniacza wykonanego wraz z zasilaczem właśnie przez rzeczonego kolegę.
Według mnie jest to fajny pomysł na wykonanie przedwzmacniacza, oraz zasilacza, którego budowę można przeprowadzić we własnym zakresie nie rujnując przy tym budżetu.
Oczywiście montaż poszczególnych podzespołów będzie zdecydowanie łatwiejszy gdyby zastosować gotowe płytki PCB a nie te uniwersalne zastosowane w fazie projektu.
Przedwzmacniacz zagrał współpracując z gramofonem AT-LP 120 (po modernizacji) wkładką Ortofon 2M Blue, wzmacniaczem Yamaha A-S701, głośnikami podłogowymi Magnat Shadow 9.
Teraz kilka słów na temat samego odsłuchu.
Dzwięk ciepły, mocny, dynamiczny bardzo fajna stereofonia, przyjemny bardzo zrównoważony bas, wybrzmiewające instrumenty dużo słyszalnych detali. Ogólnie bardzo fajna scena.
Porównując go do wykonanego przeze mnie przedwzmacniacza ( podobny do tego, który poleca Esdarek )
mogę śmiało stwierdzić, że praca, którą trzeba wykonać przy jego budowie jest podobna a efekt - na pewno jest to inne brzmienie.
Moim zdaniem na plus
Zaznaczam, że jest to moja opinia, ale również kwestia gustu.
Na pewno warto spróbować i zrobić kolejny krok do przodu wykonując coś samodzielnie. Sam z pewnością to uczynię.
Sumując fajnie spędzone popołudnie przy dźwiękach fajnej muzyki. Dire Straits " Dire Straits ", Pink Floyd " A Momentary Lepse of Reason ", Journey " Escape ", Roger Waters " The Wall "
Kolegę Jacka serdecznie pozdrawiam i dziękuję za udostępnienie do testu Jego projektu.
Cel spotkania - odsłuch zaprezentowanego na tym forum w dziale DIY - wątku PreamP relacja z budowy, czyli "Od pomysłu do przemysłu"
przedwzmacniacza wykonanego wraz z zasilaczem właśnie przez rzeczonego kolegę.
Według mnie jest to fajny pomysł na wykonanie przedwzmacniacza, oraz zasilacza, którego budowę można przeprowadzić we własnym zakresie nie rujnując przy tym budżetu.
Oczywiście montaż poszczególnych podzespołów będzie zdecydowanie łatwiejszy gdyby zastosować gotowe płytki PCB a nie te uniwersalne zastosowane w fazie projektu.
Przedwzmacniacz zagrał współpracując z gramofonem AT-LP 120 (po modernizacji) wkładką Ortofon 2M Blue, wzmacniaczem Yamaha A-S701, głośnikami podłogowymi Magnat Shadow 9.
Teraz kilka słów na temat samego odsłuchu.
Dzwięk ciepły, mocny, dynamiczny bardzo fajna stereofonia, przyjemny bardzo zrównoważony bas, wybrzmiewające instrumenty dużo słyszalnych detali. Ogólnie bardzo fajna scena.
Porównując go do wykonanego przeze mnie przedwzmacniacza ( podobny do tego, który poleca Esdarek )
mogę śmiało stwierdzić, że praca, którą trzeba wykonać przy jego budowie jest podobna a efekt - na pewno jest to inne brzmienie.
Moim zdaniem na plus
Zaznaczam, że jest to moja opinia, ale również kwestia gustu.
Na pewno warto spróbować i zrobić kolejny krok do przodu wykonując coś samodzielnie. Sam z pewnością to uczynię.
Sumując fajnie spędzone popołudnie przy dźwiękach fajnej muzyki. Dire Straits " Dire Straits ", Pink Floyd " A Momentary Lepse of Reason ", Journey " Escape ", Roger Waters " The Wall "
Kolegę Jacka serdecznie pozdrawiam i dziękuję za udostępnienie do testu Jego projektu.
- Jaculek
- Posty: 2269
- Rejestracja: 27 cze 2012, 08:57
- Gramofon: Dual 704, 721
- Lokalizacja: Świętochłowice
Re: PreamP relacja z budowy, czyli "od pomysłu do przemysłu"
Bardzo dziękuję za gościnę i miłą rozmowę. Preamp jeszcze wymaga dopracowania. Muszę jednak zrobić porządna płytkę. Dziś okazało się, że gdzieś na jednej płytce mam pętlę masy, bo przy bardzo dużym wzmocnieniu (62/72) słychać brum w jednym kanale. Płytki nie są polutowane identycznie i stąd chyba problem.
Analog: Dual 704&721+DenonDL301/ShureV15III/Dual M20E/OrtofonMC-20>HeadamP >PreamP DP > DH-101 > DH-220 > Monitor Audio RX6/Beyerdynamic DT 880
Cyfra: Arcam FMJ CD17>Fiio K11 R2R/Yamaha WXAD-10
Cyfra: Arcam FMJ CD17>Fiio K11 R2R/Yamaha WXAD-10
- Jaculek
- Posty: 2269
- Rejestracja: 27 cze 2012, 08:57
- Gramofon: Dual 704, 721
- Lokalizacja: Świętochłowice
Re: PreamP relacja z budowy, czyli "od pomysłu do przemysłu"
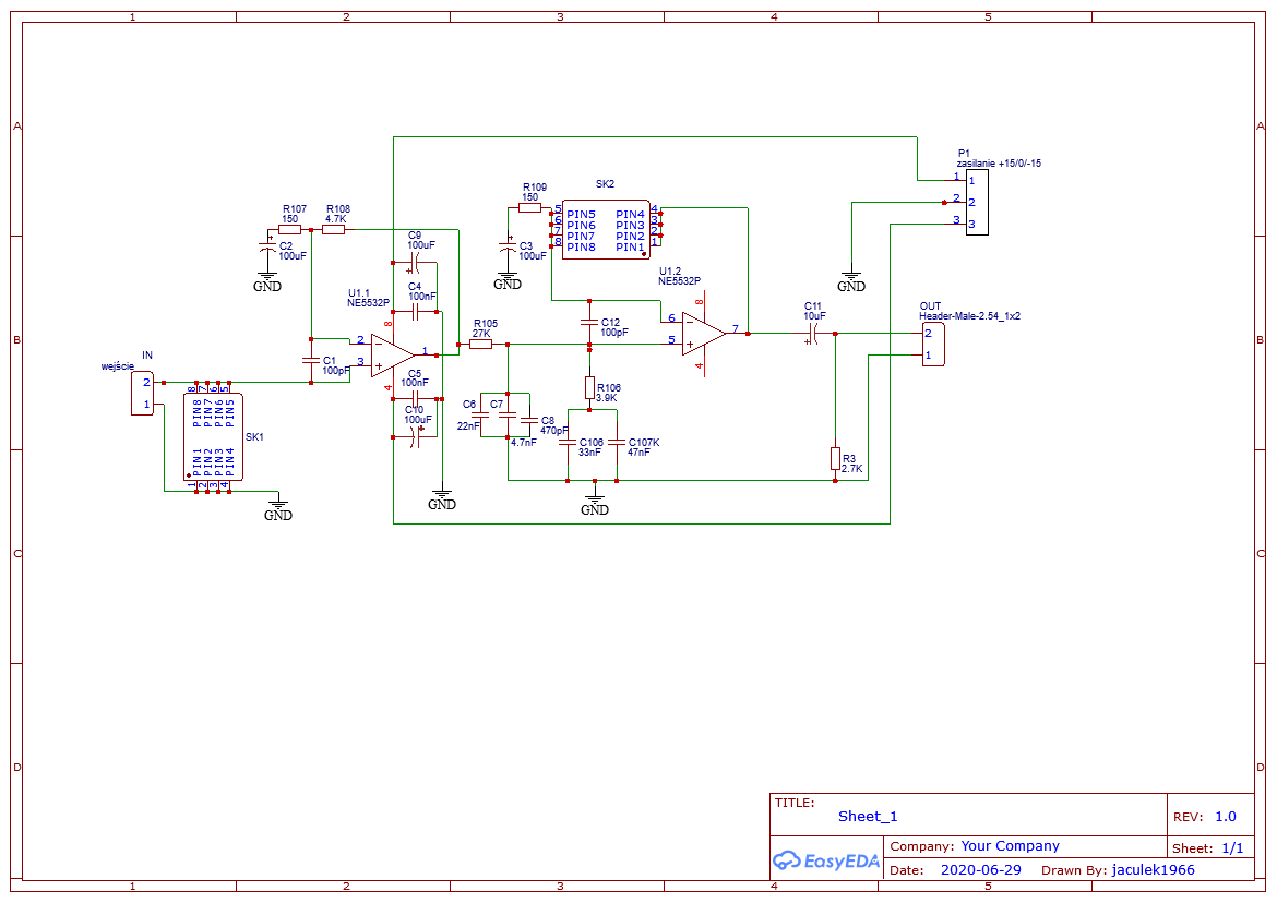
Projekt ulega modyfikacji przed "upłytkowieniem". Jednak postanowiłem pójść w dipswitche. Schemat wygląda następująco:
Edit.
W NFB zamiast 330uF sprawdzają się 100uF. Dobrze też zbocznikować elektrolity kondensatorami foliowymi 22 lub 33nF
Edit 2.
Schemat powyższy przed produkcją płytek uległ małym modyfikacjom. Ostateczny znajduje sie tu:
viewtopic.php?p=330149#p330149
W NFB zamiast 330uF sprawdzają się 100uF. Dobrze też zbocznikować elektrolity kondensatorami foliowymi 22 lub 33nF
Edit 2.
Schemat powyższy przed produkcją płytek uległ małym modyfikacjom. Ostateczny znajduje sie tu:
viewtopic.php?p=330149#p330149
Ostatnio zmieniony 24 sty 2021, 10:31 przez Jaculek, łącznie zmieniany 2 razy.
Analog: Dual 704&721+DenonDL301/ShureV15III/Dual M20E/OrtofonMC-20>HeadamP >PreamP DP > DH-101 > DH-220 > Monitor Audio RX6/Beyerdynamic DT 880
Cyfra: Arcam FMJ CD17>Fiio K11 R2R/Yamaha WXAD-10
Cyfra: Arcam FMJ CD17>Fiio K11 R2R/Yamaha WXAD-10
- wydra
- Posty: 1556
- Rejestracja: 01 sty 2015, 19:32
- Gramofon: Lenco L236
- Lokalizacja: Warszawa
Re: PreamP relacja z budowy, czyli "od pomysłu do przemysłu"
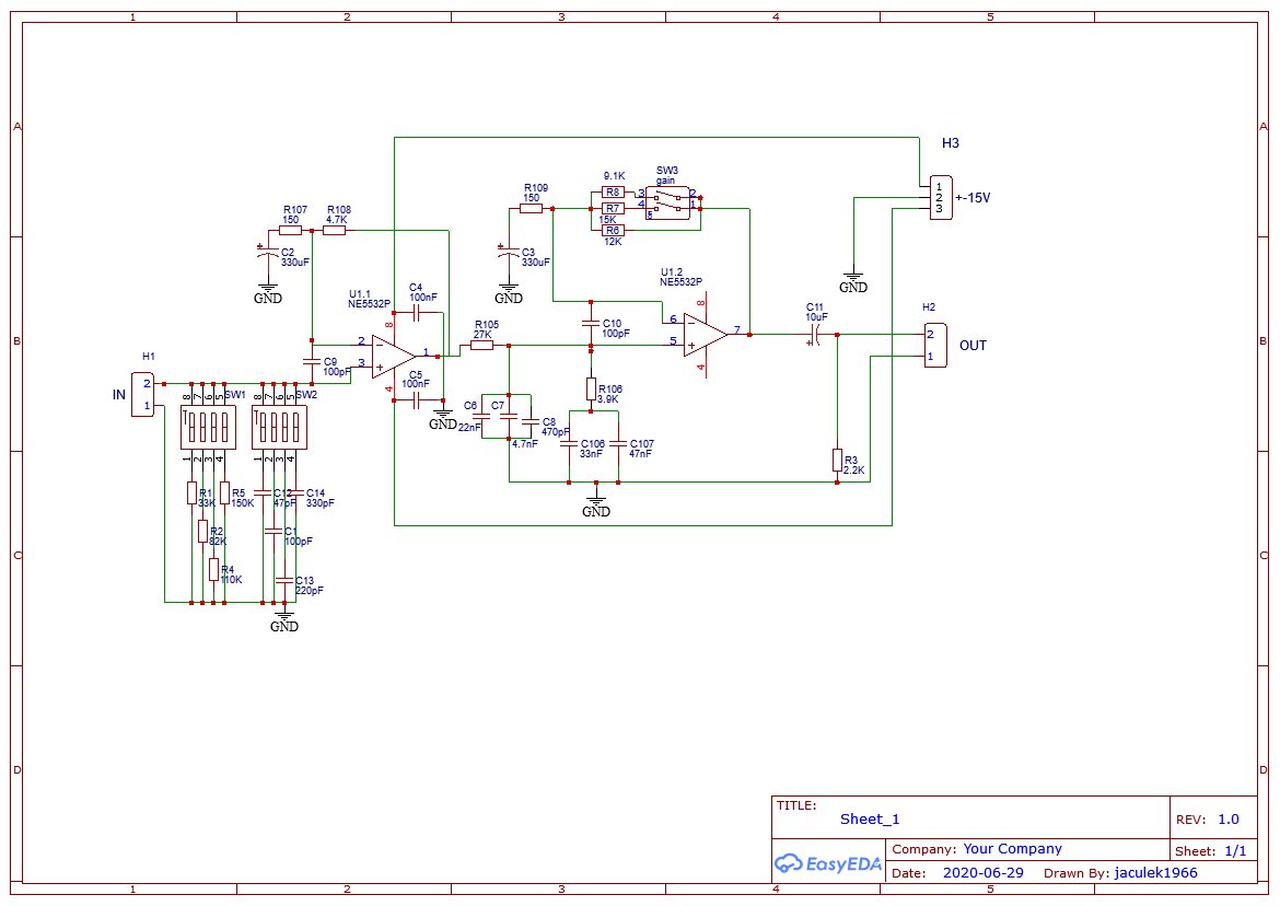
Ja na twoim miejscu zmieniałbym R109, te co zmieniasz są w sprzężeniu zapięte ich bym nie ruszał i nic bym tam nie wpinał by układ był stabilny, zmieniając R109 po prostu zmieniasz dzielnik a minus opampa jest trwale połączony z wyjściem. Kondensatory blokujące składową stała dał bym bipolarne z 33nF wima na plecach.
Analog:
Lenco L236 /CEC MC20,AT95EX,AT120E/ Buphono MC/MM
Marantz PM80MK2
DENON DR-M22
Cyfra:
Mytek Brooklyn DAC/ADC
DENON AVR 3803
DENON DCD 655
Instrukcja BUphono
https://drive.google.com/file/d/1C97HQF ... sp=sharing
Lenco L236 /CEC MC20,AT95EX,AT120E/ Buphono MC/MM
Marantz PM80MK2
DENON DR-M22
Cyfra:
Mytek Brooklyn DAC/ADC
DENON AVR 3803
DENON DCD 655
Instrukcja BUphono
https://drive.google.com/file/d/1C97HQF ... sp=sharing
- Jaculek
- Posty: 2269
- Rejestracja: 27 cze 2012, 08:57
- Gramofon: Dual 704, 721
- Lokalizacja: Świętochłowice
Re: PreamP relacja z budowy, czyli "od pomysłu do przemysłu"
Jakiś argument to jest ale jak przyjrzysz sie schematowi to jeden opornik w pętli SZ jest na stałe (R6) więc nie ma niebezpieczeństwa wystąpienia braku sprzężenia. Zabawa z R109 wpływa na charakterystykę filtra R109C3 ale raczej w częstotliwościach subsonicznych (z kondem 330uF praktycznie nie występuje filtr SubS).
Po rozmowie z ahają na PW projekt uległ pewnym modyfikacjom, tak, że nie pójdzie do produkcji płytek wg powyższego schematu. Być może zatem regulację sprzężenia przeniosę na dolną gałąź dzielnika.
Analog: Dual 704&721+DenonDL301/ShureV15III/Dual M20E/OrtofonMC-20>HeadamP >PreamP DP > DH-101 > DH-220 > Monitor Audio RX6/Beyerdynamic DT 880
Cyfra: Arcam FMJ CD17>Fiio K11 R2R/Yamaha WXAD-10
Cyfra: Arcam FMJ CD17>Fiio K11 R2R/Yamaha WXAD-10
- wydra
- Posty: 1556
- Rejestracja: 01 sty 2015, 19:32
- Gramofon: Lenco L236
- Lokalizacja: Warszawa
Re: PreamP relacja z budowy, czyli "od pomysłu do przemysłu"
tak masz racje dlatego daje się często kondensator za całym sprzężeniem a za samym kondensatorem rezystor 2M2 do wyjścia, i wtedy nie masz problemu z obcinaniem niższych częstotliwości. Ok, wtedy sygnał z NFB w całości przechodzi przez kondensator ale w tym wypadku i tak to co nie przejdzie przez kondensator nie będzie wzmocnione. A rezystor 2M2 jest po to żeby ujemne wejście widziało potencjał wyjściowy ale nie wpływało to na wzmocnienie
Analog:
Lenco L236 /CEC MC20,AT95EX,AT120E/ Buphono MC/MM
Marantz PM80MK2
DENON DR-M22
Cyfra:
Mytek Brooklyn DAC/ADC
DENON AVR 3803
DENON DCD 655
Instrukcja BUphono
https://drive.google.com/file/d/1C97HQF ... sp=sharing
Lenco L236 /CEC MC20,AT95EX,AT120E/ Buphono MC/MM
Marantz PM80MK2
DENON DR-M22
Cyfra:
Mytek Brooklyn DAC/ADC
DENON AVR 3803
DENON DCD 655
Instrukcja BUphono
https://drive.google.com/file/d/1C97HQF ... sp=sharing
- Jaculek
- Posty: 2269
- Rejestracja: 27 cze 2012, 08:57
- Gramofon: Dual 704, 721
- Lokalizacja: Świętochłowice
Re: PreamP relacja z budowy, czyli "od pomysłu do przemysłu"
Po uzyskaniu cennych uwag od ahaji na PW pracuję nad wersją trawioną ale nie zarzuciłem wersji na płytce uniwersalnej. Korzystając z Jego rad udało mi się znacząco skrócić ścieżki i na tyle poprawnie poprowadzić masę, że brum zniknął zupełnie. Aktualny schemat tej wersji wygląda następująco:
Najwięcej pracy oczywiście było z poukładaniem na płytce tak, żeby ścieżki były jak najkrótsze. Użycie dwóch wzmacniaczy z jednej kości na jeden kanał nie jest rozwiązaniem optymalnym ale myślę, że udało mi się dość skutecznie ograniczyć drogę sygnału. Szum jest słabo słyszalny nawet przy maksymalnym wzmocnieniu. A tak wygląda płytka:
Grube niebieskie ścieżki oznaczają połączenia między padami zalewane cyną, cienkie niebieskie to kabelki na dolnej warstwie, cienkie czerwone kabelki (w izolacji) na warstwie górnej. Siatka standardowa 2,54mm. W każdym przecięciu na płytce uniwersalnej jest pad. Zaznaczyłem te, do których lutowane są kabelki.
W odsłuchu poprawa wyraźnie przekracza efekt placebo
Raz jeszcze serdeczne dzięki ahai za konsultacje.
W odsłuchu poprawa wyraźnie przekracza efekt placebo
Raz jeszcze serdeczne dzięki ahai za konsultacje.
Analog: Dual 704&721+DenonDL301/ShureV15III/Dual M20E/OrtofonMC-20>HeadamP >PreamP DP > DH-101 > DH-220 > Monitor Audio RX6/Beyerdynamic DT 880
Cyfra: Arcam FMJ CD17>Fiio K11 R2R/Yamaha WXAD-10
Cyfra: Arcam FMJ CD17>Fiio K11 R2R/Yamaha WXAD-10
- Jaculek
- Posty: 2269
- Rejestracja: 27 cze 2012, 08:57
- Gramofon: Dual 704, 721
- Lokalizacja: Świętochłowice
Re: PreamP relacja z budowy, czyli "od pomysłu do przemysłu"
Alternatywna wersja. Znacznie krótsza ścieżka sygnału wyjściowego, za to istotnie dłuższa masa wyjścia.
Analog: Dual 704&721+DenonDL301/ShureV15III/Dual M20E/OrtofonMC-20>HeadamP >PreamP DP > DH-101 > DH-220 > Monitor Audio RX6/Beyerdynamic DT 880
Cyfra: Arcam FMJ CD17>Fiio K11 R2R/Yamaha WXAD-10
Cyfra: Arcam FMJ CD17>Fiio K11 R2R/Yamaha WXAD-10
- Jaculek
- Posty: 2269
- Rejestracja: 27 cze 2012, 08:57
- Gramofon: Dual 704, 721
- Lokalizacja: Świętochłowice
Re: PreamP relacja z budowy, czyli "od pomysłu do przemysłu"
Spojrzałem i stwierdziłem, że można lepiej. Na szczęście mam rozlutownicę
Analog: Dual 704&721+DenonDL301/ShureV15III/Dual M20E/OrtofonMC-20>HeadamP >PreamP DP > DH-101 > DH-220 > Monitor Audio RX6/Beyerdynamic DT 880
Cyfra: Arcam FMJ CD17>Fiio K11 R2R/Yamaha WXAD-10
Cyfra: Arcam FMJ CD17>Fiio K11 R2R/Yamaha WXAD-10
-
ahaja
- Posty: 1251
- Rejestracja: 18 paź 2011, 15:11
- Lokalizacja: Pń
Re: PreamP relacja z budowy, czyli "od pomysłu do przemysłu"
Na schemacie nie widzę NFB do drugiego opampa ... gdzie te rezystory? Podobnie nie widać tych od RLoad ... chyba, że pochowane gdzieś ... 
Jak zblokujesz switche tak jak na schemacie to nie będzie to działać.
Zasilanie tworzy pętlę, co nie jest korzystne. Najlepiej prowadzić linie równolegle blisko siebie a najlepiej jedna nad drugą.
Jak zblokujesz switche tak jak na schemacie to nie będzie to działać.
Zasilanie tworzy pętlę, co nie jest korzystne. Najlepiej prowadzić linie równolegle blisko siebie a najlepiej jedna nad drugą.