Kurde, listopad minął a ja ciągle nie mam gotowego projektu nowej wersji... Ehhh, wszystko przez @Darkmana
PreamP relacja z budowy, czyli "od pomysłu do przemysłu"
- Jaculek
- Posty: 2293
- Rejestracja: 27 cze 2012, 08:57
- Gramofon: Dual 704, 721
- Lokalizacja: Świętochłowice
Re: PreamP relacja z budowy, czyli "od pomysłu do przemysłu"
Analog: Dual 704&721+DenonDL301/ShureV15III/Dual M20E/OrtofonMC-20>HeadamP >PreamP DP > DH-101 > DH-220 > Monitor Audio RX6/Beyerdynamic DT 880
Cyfra: Arcam FMJ CD17>Fiio K11 R2R/Yamaha WXAD-10
Cyfra: Arcam FMJ CD17>Fiio K11 R2R/Yamaha WXAD-10
- darkman
- Posty: 16129
- Rejestracja: 02 paź 2015, 09:23
- Gramofon: PL70LII, PSX60
- Lokalizacja: Topanga Corral
- Kontakt:
Re: PreamP relacja z budowy, czyli "od pomysłu do przemysłu"
Ja? Skąd? Ja niewinny jestem
Nie na froncie tylko gdziekolwiek przecież, ale dostępne z zewnątrz jak w Schiit Mani lub Iskrze. Te dwie sztuki mają na spodzie i jest OK, gdyby miały od góry to już byłaby bajka. To jednak jest diabelna wygoda dla użytkowników fedrujących wkładkami itd..ustawieniami w locie.
Ten przesuwny wygląda nieźle. Dużo lepsze moim zdaniem niż standard na zworkach wielkości fiuta kaczora.
Nie na froncie tylko gdziekolwiek przecież, ale dostępne z zewnątrz jak w Schiit Mani lub Iskrze. Te dwie sztuki mają na spodzie i jest OK, gdyby miały od góry to już byłaby bajka. To jednak jest diabelna wygoda dla użytkowników fedrujących wkładkami itd..ustawieniami w locie.
Ten przesuwny wygląda nieźle. Dużo lepsze moim zdaniem niż standard na zworkach wielkości fiuta kaczora.
- Jaculek
- Posty: 2293
- Rejestracja: 27 cze 2012, 08:57
- Gramofon: Dual 704, 721
- Lokalizacja: Świętochłowice
Re: PreamP relacja z budowy, czyli "od pomysłu do przemysłu"
W aktualnej wersji są dostępne od spodu standardowo. Z tym nie ma problemu. Ale rozbudowując o MC to sterowanie wszystkimi ustawieniami z panelu przedniego byłoby najlepsze. No i tu jest problem. Nastawy R i C najwygodniej jest zrobić za pomocą "fiutków kaczora" bo daje to znacznie więcej kombinacji niż np. przełącznik obrotowy (z 4 portowego dipswitcha 16 kombinacji, z przełącznika obrotowego góra 6 wartości). Najlepiej byłoby zaprząc do roboty jakiś mikroprocesor ale to już przerost formy nad treścią.darkman pisze: ↑03 gru 2023, 22:18Nie na froncie tylko gdziekolwiek przecież, ale dostępne z zewnątrz jak w Schiit Mani lub Iskrze. Te dwie sztuki mają na spodzie i jest OK,
Analog: Dual 704&721+DenonDL301/ShureV15III/Dual M20E/OrtofonMC-20>HeadamP >PreamP DP > DH-101 > DH-220 > Monitor Audio RX6/Beyerdynamic DT 880
Cyfra: Arcam FMJ CD17>Fiio K11 R2R/Yamaha WXAD-10
Cyfra: Arcam FMJ CD17>Fiio K11 R2R/Yamaha WXAD-10
- darkman
- Posty: 16129
- Rejestracja: 02 paź 2015, 09:23
- Gramofon: PL70LII, PSX60
- Lokalizacja: Topanga Corral
- Kontakt:
Re: PreamP relacja z budowy, czyli "od pomysłu do przemysłu"
Ano z panelu brzmi doskonale, a dipy na kaczych łapach jeszcze lepiej.
Ciekawe by to było i ergonomiczne bardzo, a poza tym kontrolne wizualnie od rzutu oka. Fajne.
Jeszcze sobie pooglądam te dipy, bo tylko zerknąłem wczoraj.
Faktycznie mikroprocek-sterowanie to już bardziej zawodne mnie się wydaje, skoro tak i za dużo zachodu.
Ciekawe by to było i ergonomiczne bardzo, a poza tym kontrolne wizualnie od rzutu oka. Fajne.
Jeszcze sobie pooglądam te dipy, bo tylko zerknąłem wczoraj.
Faktycznie mikroprocek-sterowanie to już bardziej zawodne mnie się wydaje, skoro tak i za dużo zachodu.
- domibobi
- Posty: 2829
- Rejestracja: 26 wrz 2019, 06:13
- Gramofon: Sony PS X65
- Lokalizacja: Kraków
Re: PreamP relacja z budowy, czyli "od pomysłu do przemysłu"
Słuchamy sobie...
No i właśnie Michał kupił viewtopic.php?p=448294#p448294 

Mój zna, one się różnią?
Dzięki za fajne granie



Mój zna, one się różnią?
Dzięki za fajne granie
analog: SonyPSX65 / PreampDyskretniok / OnkyoA8850 / PylonAudioPearl27
cyfra: Tidal / Wiim Ultra
Kilka szpargałów do sprzedania: viewtopic.php?f=59&t=21195
cyfra: Tidal / Wiim Ultra
Kilka szpargałów do sprzedania: viewtopic.php?f=59&t=21195
- Jaculek
- Posty: 2293
- Rejestracja: 27 cze 2012, 08:57
- Gramofon: Dual 704, 721
- Lokalizacja: Świętochłowice
Re: PreamP relacja z budowy, czyli "od pomysłu do przemysłu"
Tak. Ten od PatLov jest na opampach, Twój na tranzystorach.domibobi pisze: ↑08 gru 2023, 22:56różnią
Analog: Dual 704&721+DenonDL301/ShureV15III/Dual M20E/OrtofonMC-20>HeadamP >PreamP DP > DH-101 > DH-220 > Monitor Audio RX6/Beyerdynamic DT 880
Cyfra: Arcam FMJ CD17>Fiio K11 R2R/Yamaha WXAD-10
Cyfra: Arcam FMJ CD17>Fiio K11 R2R/Yamaha WXAD-10
- domibobi
- Posty: 2829
- Rejestracja: 26 wrz 2019, 06:13
- Gramofon: Sony PS X65
- Lokalizacja: Kraków
Re: PreamP relacja z budowy, czyli "od pomysłu do przemysłu"
Czyli będą nowe doznania. Wybornie
analog: SonyPSX65 / PreampDyskretniok / OnkyoA8850 / PylonAudioPearl27
cyfra: Tidal / Wiim Ultra
Kilka szpargałów do sprzedania: viewtopic.php?f=59&t=21195
cyfra: Tidal / Wiim Ultra
Kilka szpargałów do sprzedania: viewtopic.php?f=59&t=21195
- Jaculek
- Posty: 2293
- Rejestracja: 27 cze 2012, 08:57
- Gramofon: Dual 704, 721
- Lokalizacja: Świętochłowice
Re: PreamP relacja z budowy, czyli "od pomysłu do przemysłu"
Na pewno inne
To jest egzemplarz jedyny w swoim rodzaju, robiony specjalnie pod wymagania zamawiającego. Jest to płytka MM z wersji "rodzielnopłytkowej" na elementach przewlekanych, w której zastąpiłem jeden z kondensatorów obciążenia rezystancją 100R aby obsłużyć wkładki MC i zwiększyłem maksymalne wzmocnienie do 60dB.
Analog: Dual 704&721+DenonDL301/ShureV15III/Dual M20E/OrtofonMC-20>HeadamP >PreamP DP > DH-101 > DH-220 > Monitor Audio RX6/Beyerdynamic DT 880
Cyfra: Arcam FMJ CD17>Fiio K11 R2R/Yamaha WXAD-10
Cyfra: Arcam FMJ CD17>Fiio K11 R2R/Yamaha WXAD-10
- Jaculek
- Posty: 2293
- Rejestracja: 27 cze 2012, 08:57
- Gramofon: Dual 704, 721
- Lokalizacja: Świętochłowice
Re: PreamP relacja z budowy, czyli "od pomysłu do przemysłu"
Mam ukończony projekt płytki PreamPa DP z obsługa wkładek MM i MC. Niestety nie udało mi się "pogodzić wody z ogniem" i ustawienia pozostały na DIP-switchach. Te różne przełączniki suwakowe i przyciskane budzą we mnie obawę. Lepiej spisałyby się tutaj miniaturowe przekaźniki ale ich zastosowanie wymaga poważniejszego przearanżowania płytki i dodania jakiegoś sterowania mikroprocesorem, a to generuje kolejne problemy: wydzielenie zasilania i ekranowanie RF.
Płytka prezentuje się następująco: Jak widać nie ma osobnego sterowania obciążeniem (dip-switcha) dla wkładek MM i MC. Pomysł polega na tym, że na dużym dip-swichu pierwsza sekcja przełącza obciążenia rezystancyjne. W pozycji OFF w obwodzie występują tylko rezystory kiloomowe odpowiednie dla wkładek MM, w pozycji ON dołączane są równolegle rezystory o niższych rezystancjach odpowiednie dla wkładek MC. Zaleta: tylko jeden przełącznik. Wada ustawienie obciążenia dla MM i MC może wymagać korekty przy każdej zmianie wkładki (ten sam przełącznik z zakresu 2-5 w zależności od położenia poz. 1 ustawia obciążenie dla MM albo MC).
Inne zmiany względem wersji wcześniejszej to:
- przeniesienie regulacji wzmocnienia do pierwszego stopnia wzmocnienia
- zastosowanie w pętlach USZ kondensatorów zmniejszających wzmocnienie składowej stałej do 0 w celu poprawy stabilności punktu pracy
- płytka dostosowana pod pMOSfet ZVP3310 SMD
Płytka prezentuje się następująco: Jak widać nie ma osobnego sterowania obciążeniem (dip-switcha) dla wkładek MM i MC. Pomysł polega na tym, że na dużym dip-swichu pierwsza sekcja przełącza obciążenia rezystancyjne. W pozycji OFF w obwodzie występują tylko rezystory kiloomowe odpowiednie dla wkładek MM, w pozycji ON dołączane są równolegle rezystory o niższych rezystancjach odpowiednie dla wkładek MC. Zaleta: tylko jeden przełącznik. Wada ustawienie obciążenia dla MM i MC może wymagać korekty przy każdej zmianie wkładki (ten sam przełącznik z zakresu 2-5 w zależności od położenia poz. 1 ustawia obciążenie dla MM albo MC).
Inne zmiany względem wersji wcześniejszej to:
- przeniesienie regulacji wzmocnienia do pierwszego stopnia wzmocnienia
- zastosowanie w pętlach USZ kondensatorów zmniejszających wzmocnienie składowej stałej do 0 w celu poprawy stabilności punktu pracy
- płytka dostosowana pod pMOSfet ZVP3310 SMD
Analog: Dual 704&721+DenonDL301/ShureV15III/Dual M20E/OrtofonMC-20>HeadamP >PreamP DP > DH-101 > DH-220 > Monitor Audio RX6/Beyerdynamic DT 880
Cyfra: Arcam FMJ CD17>Fiio K11 R2R/Yamaha WXAD-10
Cyfra: Arcam FMJ CD17>Fiio K11 R2R/Yamaha WXAD-10
- Jaculek
- Posty: 2293
- Rejestracja: 27 cze 2012, 08:57
- Gramofon: Dual 704, 721
- Lokalizacja: Świętochłowice
Re: PreamP relacja z budowy, czyli "od pomysłu do przemysłu"
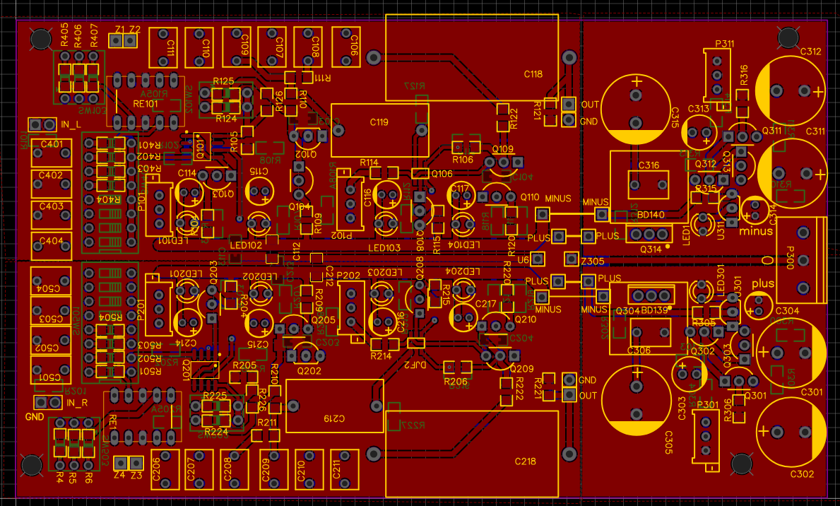
Projekt z powyższego posta nie doczekał się realizacji. Powstał inny, bez tego wątpliwego przełączania obciążenia, obsługujący wkładki MM i MC z użytecznym wzmocnieniem od 40 do 60 dB i z obciążeniami wkładki od kilkudziesięciu omów do 120 kOhm. Przełączenie między konfiguracją dla wkładki MM a konfiguracją dla MC zrealizowane przekaźnikiem. Zmieniłem także zasilacz z superregulatora opartego o wzmacniacz operacyjny na konstrukcję w pełni tranzystorową. W tej chwili kończy się produkcja płytek w JLC. Powinny przyjść w przyszłym tygodniu. Poskładam i zobaczymy, czy to w ogóle gra
Układ elementów na płytce: Widok od góry: Widok od spodu:
Układ elementów na płytce: Widok od góry: Widok od spodu:
Analog: Dual 704&721+DenonDL301/ShureV15III/Dual M20E/OrtofonMC-20>HeadamP >PreamP DP > DH-101 > DH-220 > Monitor Audio RX6/Beyerdynamic DT 880
Cyfra: Arcam FMJ CD17>Fiio K11 R2R/Yamaha WXAD-10
Cyfra: Arcam FMJ CD17>Fiio K11 R2R/Yamaha WXAD-10
- Mawis
- Posty: 6447
- Rejestracja: 04 cze 2021, 18:21
- Gramofon: JVC QL-A7
- Lokalizacja: Owczarnia
Re: PreamP relacja z budowy, czyli "od pomysłu do przemysłu"
Jeszcze gdyby te dipswitche udalo sie ogarnac na jakies pokretła wyboru na front panelu byloby wybornie 
JVC QL-A7 JVC Z1S ADC QLM32 MK3 Buphono2 Oled Audiolab 8200a Akai CD1100 JVC XL-E300 Dual CL720
HK21 Nikko STA8080 Namco NSZ333
--------------------------------------------------
“𝙶𝚘𝚘𝚍 𝚖𝚞𝚜𝚒𝚌 𝚒𝚜 𝚐𝚘𝚘𝚍 𝚗𝚘 𝚖𝚊𝚝𝚝𝚎𝚛 𝚠𝚑𝚊𝚝 𝚔𝚒𝚗𝚍 𝚘𝚏 𝚖𝚞𝚜𝚒𝚌 𝚒𝚝 𝚒𝚜.”
~ 𝑴𝒊𝒍𝒆𝒔 𝑫𝒂𝒗𝒊𝒔
HK21 Nikko STA8080 Namco NSZ333
--------------------------------------------------
“𝙶𝚘𝚘𝚍 𝚖𝚞𝚜𝚒𝚌 𝚒𝚜 𝚐𝚘𝚘𝚍 𝚗𝚘 𝚖𝚊𝚝𝚝𝚎𝚛 𝚠𝚑𝚊𝚝 𝚔𝚒𝚗𝚍 𝚘𝚏 𝚖𝚞𝚜𝚒𝚌 𝚒𝚝 𝚒𝚜.”
~ 𝑴𝒊𝒍𝒆𝒔 𝑫𝒂𝒗𝒊𝒔
- Jaculek
- Posty: 2293
- Rejestracja: 27 cze 2012, 08:57
- Gramofon: Dual 704, 721
- Lokalizacja: Świętochłowice
Re: PreamP relacja z budowy, czyli "od pomysłu do przemysłu"
Może w kolejnej wersji.
Póki co najbardziej interesuje mnie jak wypadnie w porównaniu z poprzednią wersją uzupełnioną HeadamPem. Ciągle nie mogę wyjść z podziwu jak gra ta konstrukcja Hiragi.
Póki co najbardziej interesuje mnie jak wypadnie w porównaniu z poprzednią wersją uzupełnioną HeadamPem. Ciągle nie mogę wyjść z podziwu jak gra ta konstrukcja Hiragi.
Analog: Dual 704&721+DenonDL301/ShureV15III/Dual M20E/OrtofonMC-20>HeadamP >PreamP DP > DH-101 > DH-220 > Monitor Audio RX6/Beyerdynamic DT 880
Cyfra: Arcam FMJ CD17>Fiio K11 R2R/Yamaha WXAD-10
Cyfra: Arcam FMJ CD17>Fiio K11 R2R/Yamaha WXAD-10
- PASJA-AUDIO
- Posty: 64
- Rejestracja: 15 cze 2020, 13:15
Re: PreamP relacja z budowy, czyli "od pomysłu do przemysłu"
A można kupić taki preamp.Jestem zainteresowany.Leszek
Pioneer PL 70 + Hana ShH, Kenwood DP 59L +Lyra Argo,,Aurorasound Vida,klon Audio Note od Misse,Sansui MR ,Sansui B 2103 , trioda 300 B ,Leak 20, Electro Voice Sentry 3,Goodmans Axiom 80JBL L-112,4412,TL-260,Martin Logan SL3,Diatone DS 2000,
- Jaculek
- Posty: 2293
- Rejestracja: 27 cze 2012, 08:57
- Gramofon: Dual 704, 721
- Lokalizacja: Świętochłowice
Re: PreamP relacja z budowy, czyli "od pomysłu do przemysłu"
Zapraszam na PW
Analog: Dual 704&721+DenonDL301/ShureV15III/Dual M20E/OrtofonMC-20>HeadamP >PreamP DP > DH-101 > DH-220 > Monitor Audio RX6/Beyerdynamic DT 880
Cyfra: Arcam FMJ CD17>Fiio K11 R2R/Yamaha WXAD-10
Cyfra: Arcam FMJ CD17>Fiio K11 R2R/Yamaha WXAD-10
- Jaculek
- Posty: 2293
- Rejestracja: 27 cze 2012, 08:57
- Gramofon: Dual 704, 721
- Lokalizacja: Świętochłowice
Re: PreamP relacja z budowy, czyli "od pomysłu do przemysłu"
To jeszcze gwoli wyjaśnienia sytuacji z nową wersją PreamPa. Płytki od "majfrendów" już mam i zaczynam lutować. Jak zwykle wyszło, że jeszcze tego i owego brakuje ale z dokupieniem nie ma problemu (będzie kolejne zamówienie do TME
Analog: Dual 704&721+DenonDL301/ShureV15III/Dual M20E/OrtofonMC-20>HeadamP >PreamP DP > DH-101 > DH-220 > Monitor Audio RX6/Beyerdynamic DT 880
Cyfra: Arcam FMJ CD17>Fiio K11 R2R/Yamaha WXAD-10
Cyfra: Arcam FMJ CD17>Fiio K11 R2R/Yamaha WXAD-10