
2A3 + 6Ж7
-
- Posty: 825
- Rejestracja: 28 sty 2017, 14:25
- Gramofon: DUAL 455
2A3 + 6Ж7
Jak te bańki najlepiej połączyć... 

Ostatnio zmieniony 05 lis 2021, 23:39 przez szczepan_def, łącznie zmieniany 1 raz.
Too many tubes, too little time...
- BlackDevil
- Posty: 658
- Rejestracja: 12 gru 2017, 19:48
- Gramofon: S600
Re: 2A3 + 6N9S...
Nijak jedno nie pasuje do drugiego

-
- Posty: 825
- Rejestracja: 28 sty 2017, 14:25
- Gramofon: DUAL 455
- BlackDevil
- Posty: 658
- Rejestracja: 12 gru 2017, 19:48
- Gramofon: S600
-
- Posty: 56
- Rejestracja: 04 maja 2021, 11:44
Re: 2A3 + 6N9S...
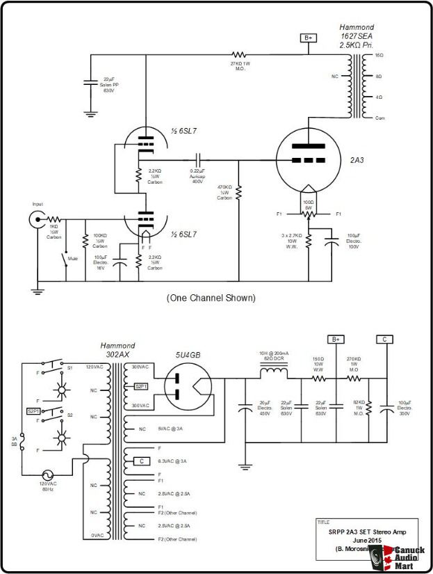
...zlutuj układ z pierwszego rysunku / Level Five /- klasyka tematu. Nie powinno być problemów z uruchomieniem. Na schemacie masz zaznaczone napięcia i jak Twoje po montażu będą podobne to wzmacniacz popracuje długo i bezawaryjnie.
Zakładam, że oprócz chęci szczerej dysponujesz podstawową wiedzą i jakimś doświadczeniem.
Miłego lutowanka
.
Zakładam, że oprócz chęci szczerej dysponujesz podstawową wiedzą i jakimś doświadczeniem.
Miłego lutowanka

-
- Posty: 825
- Rejestracja: 28 sty 2017, 14:25
- Gramofon: DUAL 455
Re: 2A3 + 6N9S...
Level Five, srpp i nie widzę podniesienia pot. żarników, z karty 6sl7 Ukf= +-90v, a tu zasilanie 280v... OCK
Np.
Np.
Too many tubes, too little time...
-
- Posty: 56
- Rejestracja: 04 maja 2021, 11:44
-
- Posty: 825
- Rejestracja: 28 sty 2017, 14:25
- Gramofon: DUAL 455
Re: 2A3 + 6N9S...
Jeszcze taka wariacja z pentodą...
Radiotron trzecia edycja. A na wejściu dostępne radzieckie 6Ж7...
Radiotron trzecia edycja. A na wejściu dostępne radzieckie 6Ж7...
Too many tubes, too little time...
-
- Posty: 56
- Rejestracja: 04 maja 2021, 11:44
Re: 2A3 + 6N9S...
... robiłem takie cudaki ino na wejściu 6J7
+ to co miałem na stopień mocy / różne triody /.
W tej chwili gra klon jakiegoś WE z EF 37A + 300 B i do tego zestaw Mo-Fi na którym się kręci ,,Igels,, z Ameryki

W tej chwili gra klon jakiegoś WE z EF 37A + 300 B i do tego zestaw Mo-Fi na którym się kręci ,,Igels,, z Ameryki
-
- Posty: 825
- Rejestracja: 28 sty 2017, 14:25
- Gramofon: DUAL 455
Re: 2A3 + 6N9S...
Rozluźniając atmosferę... Pół żartem pół serio... Zmieniłem plany... Bańki zrobię sam, Pierwsza już jest
wybaczcie 
Delicje
Too many tubes, too little time...
-
- Posty: 56
- Rejestracja: 04 maja 2021, 11:44
-
- Posty: 5029
- Rejestracja: 31 gru 2012, 19:11
-
- Posty: 825
- Rejestracja: 28 sty 2017, 14:25
- Gramofon: DUAL 455
Re: 2A3 + 6N9S...
Elektrony wykonałem z płatków dębowych

Too many tubes, too little time...
-
- Posty: 825
- Rejestracja: 28 sty 2017, 14:25
- Gramofon: DUAL 455
Re: 2A3 + 6Ж7
Plan napędzania 2a3 uległ zmianie, Chwilowo i W praktyce rozkminiam pentodę, Stopień wejściowy podlega oględzinom
...Too many tubes, too little time...
-
- Posty: 825
- Rejestracja: 28 sty 2017, 14:25
- Gramofon: DUAL 455
Re: 2A3 + 6Ж7
Stopien wejściowy Pentoda 6Ż7... Obliczone i testowane
Ra=68k (mało dla napedzania triody do 20khz, Cmillera 2A3 ok 70pF)
Rk=1k
Ck=100uF
Rg2=480k
Cg2=4uF do katody
+V=310v
Va=180v/1.9mA
Vg2=85v/0.48mA
Vg1=-2.4v
Gain=62
Na wyjściu. 300k zbocznikowanie 70pF, pomiar 21khz - 3dB
Ra=68k (mało dla napedzania triody do 20khz, Cmillera 2A3 ok 70pF)
Rk=1k
Ck=100uF
Rg2=480k
Cg2=4uF do katody
+V=310v
Va=180v/1.9mA
Vg2=85v/0.48mA
Vg1=-2.4v
Gain=62
Na wyjściu. 300k zbocznikowanie 70pF, pomiar 21khz - 3dB
Too many tubes, too little time...