Teoretyczne porównanie przedwzmacniaczy DIY

Żeby nie było za cicho
ODPOWIEDZ
Gregorr
Posty: 37
Rejestracja: 06 paź 2016, 19:37
Gramofon: MOD Technics SL-Q33
Lokalizacja:

Teoretyczne porównanie przedwzmacniaczy DIY

#1

Post autor: Gregorr »

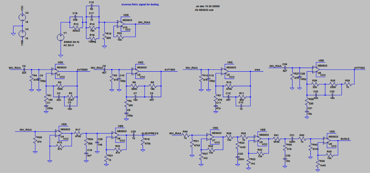
Narzędzia:
LTspice IV

Pacjenci:
1) AVT2680 http://serwis.avt.pl/manuals/AVT2680.pdf
2) AVT1693 http://serwis.avt.pl/manuals/AVT1693.pdf
3) AVT1023 http://serwis.avt.pl/manuals/AVT1023.pdf
4) www czyli znaleziony w necie http://www.recordingmag.com/resources/r ... l/319.html
5) Z Aliexpress https://www.aliexpress.com/item/MM-Phon ... e79932bb55
6) Słynny Bugle http://www.hagtech.com/pdf/bugle.pdf

Procedura operacji:
Sygnał INV_RIAA (inverse RIAA), czyli o charakterystyce odwrotnej do RIAA (więcej informacji tu: http://waltjung.org/PDFs/A_High_Accurac ... etwork.pdf) podawany jest poprzez bufor na wejścia wszystkich przedwzmacniaczy w celu sprawdzenia ich odpowiedzi częstotliwościowej (frequency response). Wzmacniacz o idelanej carakterystyce RIAA powinien mieć odpowiedź częstotliościową w postaci linii płaskiej na wykresie.
Test w zakrsie 20Hz do 20kHz.
Wszystkie topologie oparto na NE5532 i zasilane są takim samym napięciem symetrycznym 16V.

Sala operacyjna:
Capture.PNG
Wyniki:
Ze wzgledu na duże różnice w poziomie sygnałów wyjściowyh konstrukcji jednostopniowych i wielostopniowych, poniżej zestawienie porównawcze odpowiedzi tych pierwszych a dalej szczegółowe odpoiedzi każdej konstrukcji. Legenda znajduje się na górze wykresu. Linia ciągła pokazuje poziom sygnału na wyjściu a linia przerywana pokazuje przesunięcie fazowe odczytywane z prawej strony wykresu. Przy odczytywaniu należy zwracać uwagę na skalę. Linię nie są płaskie ale odchylenia dość nieznaczne, np. dla AVT1693 średnie odchylenie wynosi 0.2dB co przy średniej 63.15dB daje błąd w stosunku do ideału na poziomie 0.3%.

Zestawienie konstrukcji na jednym wzmacniaczu operacyjnym:
set1wo.PNG
Na pierwszy rzut oka konstrukcje "www" i AVT1023 wypadają dość słabo na tle konkurencji.

AVT2680:
avt2680.PNG
AVT1693:
1693.PNG
AVT1023:
1023.PNG
www:
www.PNG
Aliexpress:
ali.PNG
Bugle:
bugle.PNG
Wnioski:
Najlepiej gdyby każdy wyciągnął własne i się nimi tu podzielił :) Ogólnie wygląda na to, że bardziej skomplikowane i droższe konstrukcje wcale nie są lepsze od tych minimalistycznych. Warto też pamiętać, że każdy element pasywny również wprowadza własne szumy a w przypaku konstrukcji wielostopniowych każdy następny stopień (o ile nie jest buforem) wzmacnia te szumy. Dodatkowo tego typu konstrukcje są bardziej wrażliwe na typ i jakość użytych wzmacniaczy operacyjnych co jest mniej odczuwlne w przypadku konstrukcji na pojedynczym wzmacniaczu operacyjnym.

Konstruktywna krytyka i wszelkie uwagi mile widziane.
Ostatnio zmieniony 17 paź 2016, 11:13 przez Gregorr, łącznie zmieniany 1 raz.
- Mistrzu, uczysz mnie sztuk walki ale ciągle mówisz o pokoju. Dlaczego?
- Widzisz, lepiej jest być wojownikiem w ogrodzie niż ogrodnikiem na wojnie...
Awatar użytkownika
Myszor
Posty: 11085
Rejestracja: 30 paź 2014, 18:44
Gramofon: PD-300
Lokalizacja: Wrocław

Re: Teoretyczne porównanie przedwzmacniaczy DIY

#2

Post autor: Myszor »

Dlaczego sobie ich nie posłuchasz i nie wybierzesz debeściaka ?
Płyty na sprzedaż: viewtopic.php?t=21850
Gregorr
Posty: 37
Rejestracja: 06 paź 2016, 19:37
Gramofon: MOD Technics SL-Q33
Lokalizacja:

Re: Teoretyczne porównanie przedwzmacniaczy DIY

#3

Post autor: Gregorr »

Wiesz, w necie są dziesiątki podobnych schematów. Wybrałem sobie 6 z nich i przeprowadziłem to ćwiczenie jako preselekcję. Przesłuchałem AVT2680 i AVT1693. Zmodyfikowałem sobie ten ostatni (maksymalne odchylenie od ideału na poziomie 0.3dB) i wbudowałem go w gramofon (http://www.winyl.net/viewtopic.php?f=62&t=9067). Jak przyjdą AD712 to podmienię i sprawdzę czy się brzmienie ociepli, bo po modyfikacji zasilania gramofon się mocno ochłodził ;)
Ostatnio zmieniony 17 paź 2016, 08:46 przez Gregorr, łącznie zmieniany 1 raz.
- Mistrzu, uczysz mnie sztuk walki ale ciągle mówisz o pokoju. Dlaczego?
- Widzisz, lepiej jest być wojownikiem w ogrodzie niż ogrodnikiem na wojnie...
Awatar użytkownika
Myszor
Posty: 11085
Rejestracja: 30 paź 2014, 18:44
Gramofon: PD-300
Lokalizacja: Wrocław

Re: Teoretyczne porównanie przedwzmacniaczy DIY

#4

Post autor: Myszor »

Nie wiem. Ja się nie znam na schematach. Wiem natomiast, że wszystkiego trzeba słuchać bo same opisy i wykresy nic nie dają.
I nigdy nic bym nie wbudował w gramofon bo trudno wymieniać :)
Płyty na sprzedaż: viewtopic.php?t=21850
Gregorr
Posty: 37
Rejestracja: 06 paź 2016, 19:37
Gramofon: MOD Technics SL-Q33
Lokalizacja:

Re: Teoretyczne porównanie przedwzmacniaczy DIY

#5

Post autor: Gregorr »

https://www.google.pl/search?q=riaa+pre ... oQ_AUIBigB
Jednego życia by nie wysatrczyło żeby to wszystko zbudować i przesłuchać :doh:

Podobno najtrudniej jest polizać własny łokieć, przy tym problemie wbudowanie czegoś do gramofonu sprzed 30 lat to betka :dance:
Ostatnio zmieniony 12 sty 2017, 18:06 przez Gregorr, łącznie zmieniany 1 raz.
- Mistrzu, uczysz mnie sztuk walki ale ciągle mówisz o pokoju. Dlaczego?
- Widzisz, lepiej jest być wojownikiem w ogrodzie niż ogrodnikiem na wojnie...
Lurek
Posty: 22
Rejestracja: 15 paź 2013, 10:15

Re: Teoretyczne porównanie przedwzmacniaczy DIY

#6

Post autor: Lurek »

A czy mógłbyś dorzucić do zestawienia jeszcze taki wynalazek?
http://www.muffsy.com/build-the-muffsy-pp-3-rev-a.html

Więcej informacji technicznych tu (gdy autor był jeszcze bardziej rozmowny) :-) :
https://hackaday.io/project/6167-muffsy ... reamp-pp-3

Schemat:
https://hackaday.io/project/6167-muffsy ... -schematic

Szczegóły dot. RIAA:
https://hackaday.io/project/6167-muffsy ... ualization

Bardzo jestem ciekaw jak taki preamp spisałby się w Twoim zestawieniu nie wyłączając tabelki z Twojego innego postu pt. "Idealny przedwzmacniacz RIAA":
http://www.winyl.net/viewtopic.php?f=36 ... ea#p141271
Niemłody już, ponownie nawrócony entuzjasta zakurzonego brzmienia.
Adam i AT-LP120 (zmodyfikowany) / Ortofon OM10 i poszukiwania / preamp DIY i-lub Yamaha RX-A1040 / Yamaha RX-A1040 / Dali Zensor 7
zbyszek1982
Posty: 5022
Rejestracja: 31 gru 2012, 19:11

Re: Teoretyczne porównanie przedwzmacniaczy DIY

#7

Post autor: zbyszek1982 »

Mój we wzmacniaczu zintegrowanym po przeróbkach wygląda tak:

Schemat (wartości pomierzone)
Screen Shot 2016-10-31 at 14.31.42.png
Przebieg korekcji RIAA
Screen Shot 2016-10-31 at 14.27.33.png
Prawidłowość korekcji RIAA
Screen Shot 2016-10-31 at 14.30.53.png
Jak widać całość mieści się w 0,85 dB, więc jak na lampę i moje ograniczone umiejętności to chyba nieźle. Oczywiście można nad tym jeszcze popracować, ale mi się nie chce. :morda:

EDIT: No dobra, zachciało mi się. Mam pomierzone komponenty, które pozwolą zejść do 0.3dB. :D

Teoretycznie da się tak, po zmianie dwóch rezystorów i dodaniu 1nF do tego 9.25nF:
Screen Shot 2016-10-31 at 16.11.30.png
ahaja
Posty: 1268
Rejestracja: 18 paź 2011, 15:11
Lokalizacja:

Re: Teoretyczne porównanie przedwzmacniaczy DIY

#8

Post autor: ahaja »

Zbig, z Twojego schematu nie da rady zrobić pre phono. Coś musiałes przekombinować z wartościami. Jak mierzyłeś w układzie to niestety nie tak.
Ten 10k ohm powinien być znacznie mniejszy, gdzieś o połowę. Kondy również zupełnie inne, bo inaczej stałe czasowe wychodzą ... specyficzne.

Zerknij: https://www.kabusa.com/riaa.htm

Muffsy to wariacja na temat aplikacji LME49710 z Nationala. Szału nie ma ale fajniej gra ( aplikacja) od Bugla Jima Hagermana. A jak się pogrzebie i dopieści to jeszcze fajniej ... ;-)
zbyszek1982
Posty: 5022
Rejestracja: 31 gru 2012, 19:11

Re: Teoretyczne porównanie przedwzmacniaczy DIY

#9

Post autor: zbyszek1982 »

ahaja pisze:Zbig, z Twojego schematu nie da rady zrobić pre phono. Coś musiałes przekombinować z wartościami. Jak mierzyłeś w układzie to niestety nie tak.
Ten 10k ohm powinien być znacznie mniejszy, gdzieś o połowę. Kondy również zupełnie inne, bo inaczej stałe czasowe wychodzą ... specyficzne.

Zerknij: https://www.kabusa.com/riaa.htm
Sugerowałem się tym artykułem: http://www.beigebag.com/case_riaa_1.htm
Tam autor pisze, że przy obliczaniu filtra trzeba wziąć pod uwagę impedancję wyjściową lampy i odpowiednio zmniejszyć wartość rezystora oznaczonego u mnie jako R3. Dlatego ten filtr u mnie wygląda dosyć dziwnie. Niemniej, nie upieram się, bo jestem mocno zielony :) Ten sam materiał na CD i na winylu gra w zasadzie tak samo.
Gregorr
Posty: 37
Rejestracja: 06 paź 2016, 19:37
Gramofon: MOD Technics SL-Q33
Lokalizacja:

Re: Teoretyczne porównanie przedwzmacniaczy DIY

#10

Post autor: Gregorr »

Lurek pisze:A czy mógłbyś dorzucić do zestawienia jeszcze taki wynalazek?
http://www.muffsy.com/build-the-muffsy-pp-3-rev-a.html
Mógłbym i to z przyjemnością. Dzięki za linki do ciekawej konstrukcji! Ciekawej dlatego, że w porównaniu z Bugle, wypada zabójczo dobrze. Na wejściu dałem standardowo 47k i 100p a wzmocnienie stopnia wyjściowego ustawiłem tak żeby było na poziomie Bugle i dało się porównać na jednym wykresie. I oto co wyszło:
Capture.PNG
Być może to wyjaśnia dlaczego MUFFSY gra lepiej od Bugla jak pisze ahaja:
ahaja pisze:Muffsy to wariacja na temat aplikacji LME49710 z Nationala. Szału nie ma ale fajniej gra ( aplikacja) od Bugla Jima Hagermana.
Co do samej odpowiedzi częstotliwościowej, ze wzmocnieniem jak na oryginalnym schemacie, wygląda ona tak (uwaga na skalę):
Capture1.PNG
Lurek pisze:Bardzo jestem ciekaw jak taki preamp spisałby się w Twoim zestawieniu nie wyłączając tabelki z Twojego innego postu pt. "Idealny przedwzmacniacz RIAA"
MUFFSY to inna topologia preampu od tych z mojej tabelki. W tamtych korekcja RIAA realizowana jest w pętli sprzężenia zwrotnego pojedynczego wzmacniacza operacyjnego. W MUFFSY i Bugle korekcja jest na elementach pasywnych pomiędzy wzmacniaczem wejściowym i wyjściowym. Oba rozwiązania mają swoje zalety i wady, jest o tym sporo artykułów w necie.
To tak tylko tytułem przypomnienia przed dodaniem tej odmiennej topologii do porównania:
Capture2.PNG
- Mistrzu, uczysz mnie sztuk walki ale ciągle mówisz o pokoju. Dlaczego?
- Widzisz, lepiej jest być wojownikiem w ogrodzie niż ogrodnikiem na wojnie...
Lurek
Posty: 22
Rejestracja: 15 paź 2013, 10:15

Re: Teoretyczne porównanie przedwzmacniaczy DIY

#11

Post autor: Lurek »

Dzięki Gregorr za porównania. Wynika z tego, że ten Muffsy PP niesie ze sobą jakiś potencjał, czego dodatkowym potwierdzeniem może być to jedno zdanie wygłoszone przez naszego Guru. :-)

Właśnie, dzięki ahaja, że się tu odezwałeś i to jeszcze z tak obiecującym stwierdzeniem. Tak sobie myślę, czy mógłbyś ewentualnie rozwiać trochę z Twojego tajemniczego "A jak się pogrzebie i dopieści to jeszcze fajniej ... " i podpowiedzieć co Twoim zdaniem pogrzebać i dopieścić? Nie ukrywam, że ja sam już trochę u Ciebie podpatrzyłem i postanowiłem trochę dopieścić. Dość łatwo można zaimplementować jako taki elektroniczny "wtręt" do tego Muffsy, Twój układ "polepszania" zasilania z LM317/337 na BC327/337, jaki zastosowałeś w NUDzie. Oraz wymyśliłem, że dorzucę jeszcze tantale przy opampach. Tak myślę, że więcej to na istniejących płytkach nie da się już nic wykombinować. Zresztą co ja mogę więcej wykombinować? Ze mnie taki elektronik jak... No i w zasadzie czekam na miniNUDĘ. :-) W sumie żałuję tylko, że nie natknąłem się wcześniej na Twoje wynalazki bo z pewnością rzeźbiłbym jak nie NUDę to chociażby VSPS.

Pozdrowienia dla całej winylowej gawiedzi
Jurek
Niemłody już, ponownie nawrócony entuzjasta zakurzonego brzmienia.
Adam i AT-LP120 (zmodyfikowany) / Ortofon OM10 i poszukiwania / preamp DIY i-lub Yamaha RX-A1040 / Yamaha RX-A1040 / Dali Zensor 7
ahaja
Posty: 1268
Rejestracja: 18 paź 2011, 15:11
Lokalizacja:

Re: Teoretyczne porównanie przedwzmacniaczy DIY

#12

Post autor: ahaja »

Guru - osobiście źle mi się to kojarzy.

Są różnego rodzaju zabiegi. Najprostszym jest sparowanie poszczególnych elementów w korekcji RIAA dla obu kanałów. Nie tyle by były jak najbardziej zgodne z obliczeniami (choć to również) ile by były takie same w jednym jak i drugim. Jeśli rezystory można kupić w miarę dokładne, to z kondami jest kłopot. Dlatego trzeba kupic garść i dobrać.
Można złożyć korekcję z wykorzystaniem helipotów. Dostosować ją sobie lub/i zmieniać by usłyszec jaki jest wpływ na dźwięk.
W Muffsy nie przekonuje mnie kompletnie zejście o połowę z rezystancją żeby zejść z szumami. Jak schodzić to o rząd wielkości ... ale wtedy źródło może nie wyrobić. Duże kondy w korekcji (gabaryty i wartości) to również nie dobrze.

Każdy typ korekcji zagra inaczej. Jest kilka typów pasywnej, aktywnej, mieszanej, rozdzielonej etc. Mnie zastosowana w Bugle nie podoba się dźwiękowo, bo zbliża się do cyfry, sztucznie to brzmi.

Można w zasilaniu LM zastosować jako regulacje diody zenera i ledy zamiast rezystorów/potencjometrów. Znacznie usztywnia to zasilanie. Warto poprzedzić te LMy prostym pre regulatorem na tranzystorach. Musi być jednak trafo z wyższym napięciem bo będą spadki napięć, a jak się chce grać fest to dobrze zasilić układ z wyższego napięcia.
zbyszek1982
Posty: 5022
Rejestracja: 31 gru 2012, 19:11

Re: Teoretyczne porównanie przedwzmacniaczy DIY

#13

Post autor: zbyszek1982 »

Tak dla wyjaśnienia dodam, że dla gołego filtra, R3 w moim schemacie powinno mieć 75kOm. Jeżeli się uwzględni impedancję wyjściową lampy, to wartość ta wzrasta i mamy spore podbicie basów. Dlatego ten R3 jest mniejszy, żeby przywrócić efekt filtra do charakterystyki liniowej.
Alternatywnie można zmniejszyć wartość Rg, a R3 zostawić jak jest. Program do modelowania pokazuje dokładnie co się dzieje z odwzorowaniem krzywej RIAA.

Wartości na moim schemacie są pomierzone z konkretnych kondensatorów (wzorcowo powinno być 33nF i 10nF), dlatego też zgodność z krzywą jest dla modelu konkretnego układu a nie dla wzorca. Dobrałem kondensatory o jednakowych wartościach dla obydwu kanałów, więc krzywa się nieco rozjechała. :morda:

No ale, policzyłem sobie filtr jeszcze raz i jadą do mnie 1% styroflexy 6.8nF i 20nF. Wzorcowe wartości rezystorów to 110kOm i 16kOm, więc się da elegancko złożyć. Przy tych wartościach zgodność krzywej korekcyjnej w zakresie 20Hz - 20kHz będzie się mieścić w 0.5dB, a w zakresie 30Hz-20kHz w 0.1dB! Największy skok zgodności wypada pomiędzy 20Hz a 30Hz, co jest o tyle dobre, że przy takiej stromiźnie spadku zostaną ładnie wycięte szumy napędu, rezonanse ramienia itd. występujące poniżej 20Hz. Tak mi się przynajmniej wydaje. Będzie śmiesznie jak po zmianach nie będzie słyszalnej różnicy :)
MISSE
Posty: 1662
Rejestracja: 16 cze 2013, 21:59
Gramofon: Micro Seiki DDX

Re: Teoretyczne porównanie przedwzmacniaczy DIY

#14

Post autor: MISSE »

a po zmontowaniu teoretycznego złotego jajka i tak będzie ......
praktycznie każdy element szumi, buczy, dzwoni

kiedyś testowałem kilka różnych (a tak ze sto) rezystorów 47K. Najczęściej stosuje się je jako element wejściowy dla MM i okazało się, że niezależnie od mocy, tolerancji, materiału, obudowy wszystkie szumią. Mniej lub bardziej ale jednak

i jak tu żyć :liar:
zbyszek1982
Posty: 5022
Rejestracja: 31 gru 2012, 19:11

Re: Teoretyczne porównanie przedwzmacniaczy DIY

#15

Post autor: zbyszek1982 »

zbyszek1982 pisze: Będzie śmiesznie jak po zmianach nie będzie słyszalnej różnicy
Zmontowałem układ z nowym filtrem. Różnice na granicy percepcji, no ale nie ma to jak spokój duszy :lol:
ODPOWIEDZ