Hiraga La Prepre

Klamoty domowej roboty
ODPOWIEDZ
Awatar użytkownika
Wojtek
Administrator
Posty: 44404
Rejestracja: 02 lut 2009, 02:59
Lokalizacja: Warszawa
Kontakt:

Re: Hiraga La Prepre

#31

Post autor: Wojtek »

Bacek pisze:
21 lis 2024, 17:05
Z eneloopami jest ten "problem" że ich napięcie to nie 1.5V a 1.2V
To dotyczy wszystkich akumulatorków NiMh, nie tylko eneloopów.
Alkaliczne czy cynkowo-węglowe tylko na początku mają ok. 1.5V, a z czasem to spada aż do 1V.
W ten sposób (pomiar napięcia) większość urządzeń na AA czy AAA ocenia ile jeszcze zostało nam "prądu" :morda:

Zakładam że układ bierze na to poprawkę i jakieś minima będzie miał, bo jeśli konieczne będzie sztywne 6V jako minimum no to gorzej i będzie potrzeba więcej bateryjek, czyli jakieś 6 sztuk.
Tubylcza wredota, tudzież insza kanalia
Wsparcie finansowe forum
Awatar użytkownika
Jozi
Posty: 2032
Rejestracja: 28 sty 2022, 02:57
Gramofon: Sony PS-X60
Lokalizacja: Pastwiska City

Re: Hiraga La Prepre

#32

Post autor: Jozi »

No i dlatego nie szedł bym w bateryjki tylko małego agm.
Byłoby stabilniejsze napięcie.
O takie coś postawić i przewodami podpiąć do pre.
https://allegro.pl/oferta/green-cell-ak ... 9071845562
[Sony PS X60,VM540ML, Shure V15III-Sas, Sony XL 45,pre @Jaculek-(Analog)]
[ Tidal Hifi, Wiim Pro Plus, Onkyo 7030C-(Cyfra)] Yamaha A-S701, Heco Professional 650
Awatar użytkownika
Bacek
Posty: 3893
Rejestracja: 04 gru 2013, 22:06
Gramofon: Kenwood L-07D
Lokalizacja: Poznań

Re: Hiraga La Prepre

#33

Post autor: Bacek »

Wg znalezionych testów najcichsze są te najbardziej upierddliwe czyli ni-cd.
Klipsch LaScala i analogowo cyfrowa herezja.
Awatar użytkownika
cobra
Posty: 1172
Rejestracja: 16 lut 2018, 22:25
Gramofon: SL-Q33
Lokalizacja: W-wa

Re: Hiraga La Prepre

#34

Post autor: cobra »

Moim zdaniej najlepsze będą li-jony 18650, pakiet 4s - łatwo dostępne, tanie, trwałe. Kupić raz i zapomnieć. Do tego gotowa ładowarka nie kosztuje nic, choćby taka: https://tinyurl.com/yvmdus8k

Moim zdaniem nie ma co roztrząsać tych akumulatorów, to szczegół.
Ważny jest wzmacniacz!
Technics SL-Q33, Benz Micro Silver / Empire 2000 / Empire 4000 / Z-4s / MP-110 / Shure M75, PreamP THT, Denon DRA-F109 / lampa SE, STX F-200n
Awatar użytkownika
Wojtek
Administrator
Posty: 44404
Rejestracja: 02 lut 2009, 02:59
Lokalizacja: Warszawa
Kontakt:

Re: Hiraga La Prepre

#35

Post autor: Wojtek »

Jozi pisze:
21 lis 2024, 19:18
No i dlatego nie szedł bym w bateryjki tylko małego agm.
Ty chyba niczego nie zrozumiałeś skoro do takich wniosków dochodzisz :morda:
Nie ma to jak dorzucać ponad 2kg cegłę do napędzania bardzo oszczędnego układu :D
Bacek pisze:
21 lis 2024, 19:29
Wg znalezionych testów najcichsze są te najbardziej upierddliwe czyli ni-cd.
Dobrze wiedzieć, choć w praktyce jak dać gniazda na 6 baterii to każdy sobie dobierze co chce.
"Fajne" są już nieco zapomniane NiZn - nominalne 1.6V :morda:
cobra pisze:
21 lis 2024, 22:22
choćby taka
Bloker reklam mnie ostrzega żeby nie klikać :D Czemu chowasz link do aliexpress pod tinyurl?
cobra pisze:
21 lis 2024, 22:22
Moim zdaniem nie ma co roztrząsać tych akumulatorów, to szczegół.
Ważny jest wzmacniacz!
Ile będzie wart szumiący wzmacniacz? :morda:

Dyskusję bateryjną wywołałem tylko po to by ułatwić życie Jaculkowi, by nie musiał kombinować z zasilaniem sieciowym.
Tubylcza wredota, tudzież insza kanalia
Wsparcie finansowe forum
Awatar użytkownika
Bacek
Posty: 3893
Rejestracja: 04 gru 2013, 22:06
Gramofon: Kenwood L-07D
Lokalizacja: Poznań

Re: Hiraga La Prepre

#36

Post autor: Bacek »

Wojtek pisze:
21 lis 2024, 23:11
Bacek pisze:
21 lis 2024, 19:29
Wg znalezionych testów najcichsze są te najbardziej upierddliwe czyli ni-cd.
Dobrze wiedzieć, choć w praktyce jak dać gniazda na 6 baterii to każdy sobie dobierze co chce.
"Fajne" są już nieco zapomniane NiZn - nominalne 1.6V :morda:
Zmiennych jest w sumie więcej. Ta sama R20 powinna Mniej szumieć od R6 no ma mniejszą rezystancje wewnętrzną
Klipsch LaScala i analogowo cyfrowa herezja.
Awatar użytkownika
Jaculek
Posty: 2282
Rejestracja: 27 cze 2012, 08:57
Gramofon: Dual 704, 721
Lokalizacja: Świętochłowice

Re: Hiraga La Prepre

#37

Post autor: Jaculek »

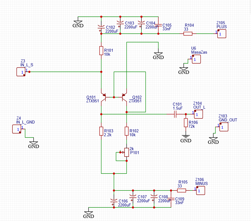
Tutaj nawet 9V baterie 6LR6 dadzą radę. To jest w sumie najprostsze rozwiązanie.
Tak czy siak aktualnie powstała płytka wersji z dołożona filtracją.
schemat:
Zrzut ekranu 2024-11-22 070604.png
Kilka fotek z procesu "produkcji" z użyciem Positiv 2000:
Naświetlanie UV
Naświetlanie UV
Płytka po wywołaniu
Płytka po wywołaniu
Płytka po trawieniu
Płytka po trawieniu
Załączniki
Płytka po zmyciu lakieru
Płytka po zmyciu lakieru
Ostatnio zmieniony 22 lis 2024, 11:15 przez Jaculek, łącznie zmieniany 1 raz.
Analog: Dual 704&721+DenonDL301/ShureV15III/Dual M20E/OrtofonMC-20>HeadamP >PreamP DP > DH-101 > DH-220 > Monitor Audio RX6/Beyerdynamic DT 880
Cyfra: Arcam FMJ CD17>Fiio K11 R2R/Yamaha WXAD-10
Awatar użytkownika
Jozi
Posty: 2032
Rejestracja: 28 sty 2022, 02:57
Gramofon: Sony PS-X60
Lokalizacja: Pastwiska City

Re: Hiraga La Prepre

#38

Post autor: Jozi »

Jacku :clap: :clap: :clap: :clap: :clap: :clap: :clap:

No to chyba za chwilę na giełdzie: Denon AU-320 :dance: :dance: .
[Sony PS X60,VM540ML, Shure V15III-Sas, Sony XL 45,pre @Jaculek-(Analog)]
[ Tidal Hifi, Wiim Pro Plus, Onkyo 7030C-(Cyfra)] Yamaha A-S701, Heco Professional 650
Awatar użytkownika
Wojtek
Administrator
Posty: 44404
Rejestracja: 02 lut 2009, 02:59
Lokalizacja: Warszawa
Kontakt:

Re: Hiraga La Prepre

#39

Post autor: Wojtek »

Jaculek pisze:
22 lis 2024, 07:09
Tutaj nawet 9V baterie 6LR6 dadzą radę. To jest w sumie najprostsze rozwiązanie.
To byłoby całkiem eleganckie! Podoba mi się.
Jedna łatwo dostępna bateria (można też dostać odmiany ładowalne) zamiast pakietu 6 bateryjek.
Tubylcza wredota, tudzież insza kanalia
Wsparcie finansowe forum
Awatar użytkownika
cobra
Posty: 1172
Rejestracja: 16 lut 2018, 22:25
Gramofon: SL-Q33
Lokalizacja: W-wa

Re: Hiraga La Prepre

#40

Post autor: cobra »

Wojtek pisze:
22 lis 2024, 10:02
Jedna łatwo dostępna bateria
Już bądźmy dokładni (jak rozpętaliśmy temat baterii :lol:) : nie jedna, tylko dwie, bo musimy mieć symetryczne napięcie zasilania.
Technics SL-Q33, Benz Micro Silver / Empire 2000 / Empire 4000 / Z-4s / MP-110 / Shure M75, PreamP THT, Denon DRA-F109 / lampa SE, STX F-200n
Awatar użytkownika
Jaculek
Posty: 2282
Rejestracja: 27 cze 2012, 08:57
Gramofon: Dual 704, 721
Lokalizacja: Świętochłowice

Re: Hiraga La Prepre

#41

Post autor: Jaculek »

Dokładnie tak. A już najlepiej 4, będzie dual mono :)
Analog: Dual 704&721+DenonDL301/ShureV15III/Dual M20E/OrtofonMC-20>HeadamP >PreamP DP > DH-101 > DH-220 > Monitor Audio RX6/Beyerdynamic DT 880
Cyfra: Arcam FMJ CD17>Fiio K11 R2R/Yamaha WXAD-10
Awatar użytkownika
Wojtek
Administrator
Posty: 44404
Rejestracja: 02 lut 2009, 02:59
Lokalizacja: Warszawa
Kontakt:

Re: Hiraga La Prepre

#42

Post autor: Wojtek »

A niech se będą nawet 2 LR6 :morda:
cobra pisze:
22 lis 2024, 10:09
bo musimy mieć symetryczne napięcie zasilania.
Ciągle o tym zapominam.
Tubylcza wredota, tudzież insza kanalia
Wsparcie finansowe forum
Awatar użytkownika
Jozi
Posty: 2032
Rejestracja: 28 sty 2022, 02:57
Gramofon: Sony PS-X60
Lokalizacja: Pastwiska City

Re: Hiraga La Prepre

#43

Post autor: Jozi »

Wojtek pisze:
22 lis 2024, 10:57
A niech se będą nawet 2 LR6 :morda:
cobra pisze:
22 lis 2024, 10:09
bo musimy mieć symetryczne napięcie zasilania.
Ciągle o tym zapominam.
Coś dla Pana Prezesa :lol: :lol: :lol: .
https://allegro.pl/oferta/swanson-melat ... 5366979958
[Sony PS X60,VM540ML, Shure V15III-Sas, Sony XL 45,pre @Jaculek-(Analog)]
[ Tidal Hifi, Wiim Pro Plus, Onkyo 7030C-(Cyfra)] Yamaha A-S701, Heco Professional 650
Awatar użytkownika
TomekT
Posty: 263
Rejestracja: 23 lut 2023, 22:42
Lokalizacja: Koszalin, ten koło Mielna ;)

Re: Hiraga La Prepre

#44

Post autor: TomekT »

Jozi, przecież to na spanie jest... :lol:
Pozdroofka
Bo w życiu chodzi o to, żeby nadać mu sens...
Obrazek
Technics SL-1600mk2 + Jogurt DL-301 II + PreamP Combo
Emotiva PT-100/A-300 -> Castle Knight 5
Awatar użytkownika
Jozi
Posty: 2032
Rejestracja: 28 sty 2022, 02:57
Gramofon: Sony PS-X60
Lokalizacja: Pastwiska City

Re: Hiraga La Prepre

#45

Post autor: Jozi »

TomekT pisze:
22 lis 2024, 11:27
Jozi, przecież to na spanie jest... :lol:
Pamięć i koncentracja też :lol: :lol: :lol: .
[Sony PS X60,VM540ML, Shure V15III-Sas, Sony XL 45,pre @Jaculek-(Analog)]
[ Tidal Hifi, Wiim Pro Plus, Onkyo 7030C-(Cyfra)] Yamaha A-S701, Heco Professional 650
ODPOWIEDZ