PreamP relacja z budowy, czyli "od pomysłu do przemysłu"
- Jaculek
- Posty: 2269
- Rejestracja: 27 cze 2012, 08:57
- Gramofon: Dual 704, 721
- Lokalizacja: Świętochłowice
Re: PreamP relacja z budowy, czyli "od pomysłu do przemysłu"
Wracając do nowej wersji płytek, to udało się jednak zrobić je bez melfów. Skoro z rezystorami SMD jest problem wykorzystałem dipswitch SMD (można kupić fajne z podziałką 1/2 (1,25mm) ). Rezystory wejściowe umieściłem pod dipswitchem. Całkiem to zgrabnie wyszło. Ścieżki są krótkie:
Analog: Dual 704&721+DenonDL301/ShureV15III/Dual M20E/OrtofonMC-20>HeadamP >PreamP DP > DH-101 > DH-220 > Monitor Audio RX6/Beyerdynamic DT 880
Cyfra: Arcam FMJ CD17>Fiio K11 R2R/Yamaha WXAD-10
Cyfra: Arcam FMJ CD17>Fiio K11 R2R/Yamaha WXAD-10
- Merrick
- Posty: 2385
- Rejestracja: 22 sie 2016, 22:02
- Gramofon: Thorens TD-160 Super
- Lokalizacja: Elbląg
- Kontakt:
Re: PreamP relacja z budowy, czyli "od pomysłu do przemysłu"
A no właśnie. Jest to problem nawet dla osób które robią upgrade
Co to takiego melfy?
Thorens TD-160 Super, SME Series III, OM 30 -> Staccato OS-> Dyskretniok -> Hafler DH-100, Hafler DH-220, Dynaudio Audience 40
https://www.discogs.com/user/Merrick-Pl/collection
https://www.discogs.com/user/Merrick-Pl/collection
- Jaculek
- Posty: 2269
- Rejestracja: 27 cze 2012, 08:57
- Gramofon: Dual 704, 721
- Lokalizacja: Świętochłowice
Re: PreamP relacja z budowy, czyli "od pomysłu do przemysłu"
Analog: Dual 704&721+DenonDL301/ShureV15III/Dual M20E/OrtofonMC-20>HeadamP >PreamP DP > DH-101 > DH-220 > Monitor Audio RX6/Beyerdynamic DT 880
Cyfra: Arcam FMJ CD17>Fiio K11 R2R/Yamaha WXAD-10
Cyfra: Arcam FMJ CD17>Fiio K11 R2R/Yamaha WXAD-10
- Merrick
- Posty: 2385
- Rejestracja: 22 sie 2016, 22:02
- Gramofon: Thorens TD-160 Super
- Lokalizacja: Elbląg
- Kontakt:
Re: PreamP relacja z budowy, czyli "od pomysłu do przemysłu"
Dzięki. Miejcie dla mnie cierpliwość bo ja z zawodu nie jestem elektronikiem. Czytam wątek i się uczę 
Thorens TD-160 Super, SME Series III, OM 30 -> Staccato OS-> Dyskretniok -> Hafler DH-100, Hafler DH-220, Dynaudio Audience 40
https://www.discogs.com/user/Merrick-Pl/collection
https://www.discogs.com/user/Merrick-Pl/collection
- Jaculek
- Posty: 2269
- Rejestracja: 27 cze 2012, 08:57
- Gramofon: Dual 704, 721
- Lokalizacja: Świętochłowice
Re: PreamP relacja z budowy, czyli "od pomysłu do przemysłu"
Analog: Dual 704&721+DenonDL301/ShureV15III/Dual M20E/OrtofonMC-20>HeadamP >PreamP DP > DH-101 > DH-220 > Monitor Audio RX6/Beyerdynamic DT 880
Cyfra: Arcam FMJ CD17>Fiio K11 R2R/Yamaha WXAD-10
Cyfra: Arcam FMJ CD17>Fiio K11 R2R/Yamaha WXAD-10
- Jaculek
- Posty: 2269
- Rejestracja: 27 cze 2012, 08:57
- Gramofon: Dual 704, 721
- Lokalizacja: Świętochłowice
Re: PreamP relacja z budowy, czyli "od pomysłu do przemysłu"
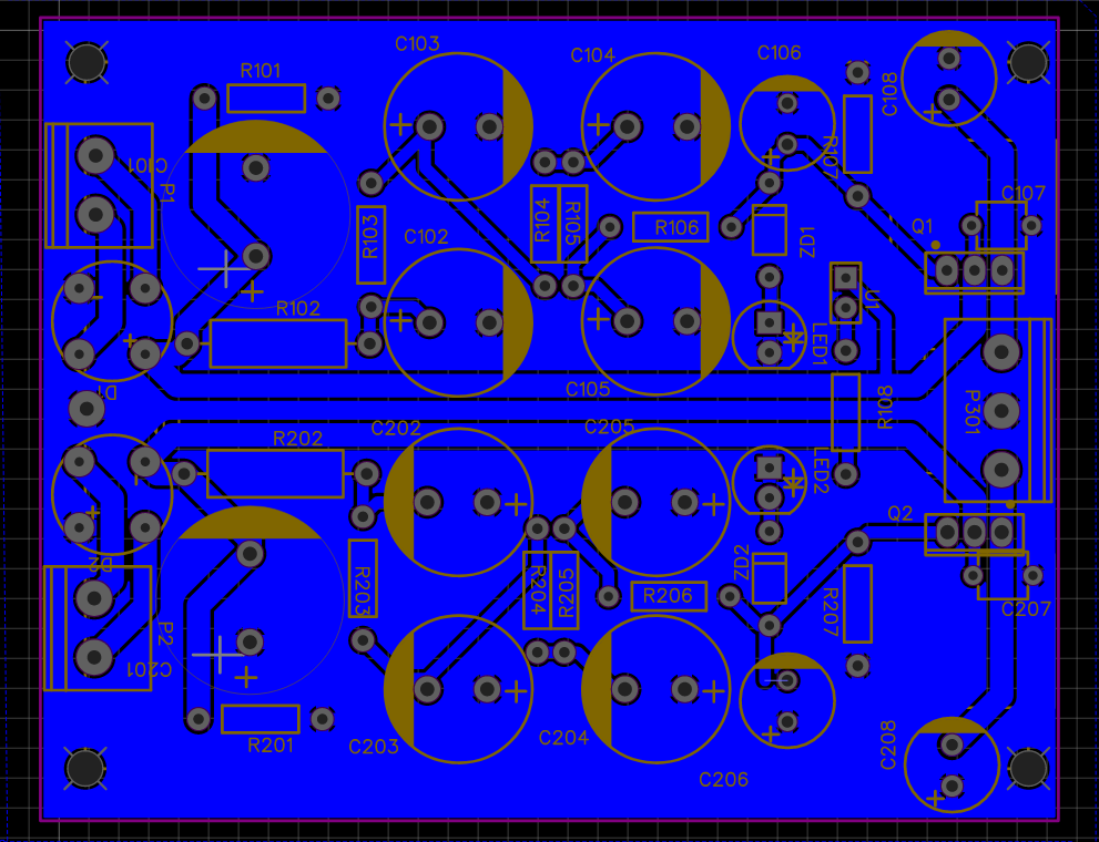
Ciągle układam te puzzle. Taka ciekawostka: jak bardzo można zoptymalizować płytkę pamiętając, że jest dwustronna i używając kilku elementów SMD (diody).
Płytka przed (nie ma warstwy górnej na której też jest kilka ścieżek): Płytka po (na warstwie górnej zlikwidowane prawie wszystkie ścieżki): Na obydwu taka sama ilość elementów (ten sam schemat). Osobie wprawionej wystarczy pewnie moment, żeby uzyskać taki efekt. Mnie zabrało kilka popołudni. Zoptymalizowany układ jest bardziej zwarty, zmniejszeniu uległa długość ścieżek. Szczególnie mocno skróciłem te od napięcia odniesienia.
Płytka przed (nie ma warstwy górnej na której też jest kilka ścieżek): Płytka po (na warstwie górnej zlikwidowane prawie wszystkie ścieżki): Na obydwu taka sama ilość elementów (ten sam schemat). Osobie wprawionej wystarczy pewnie moment, żeby uzyskać taki efekt. Mnie zabrało kilka popołudni. Zoptymalizowany układ jest bardziej zwarty, zmniejszeniu uległa długość ścieżek. Szczególnie mocno skróciłem te od napięcia odniesienia.
Analog: Dual 704&721+DenonDL301/ShureV15III/Dual M20E/OrtofonMC-20>HeadamP >PreamP DP > DH-101 > DH-220 > Monitor Audio RX6/Beyerdynamic DT 880
Cyfra: Arcam FMJ CD17>Fiio K11 R2R/Yamaha WXAD-10
Cyfra: Arcam FMJ CD17>Fiio K11 R2R/Yamaha WXAD-10
-
Latro
- Posty: 1990
- Rejestracja: 12 sty 2015, 19:09
- Gramofon: Technics SL1300
- Lokalizacja: Górny Śląsk
Re: PreamP relacja z budowy, czyli "od pomysłu do przemysłu"
Muzyka, TV Republika i styka
Ratujmy nasze bobry!
I takie tam 100 bzdetów
Ratujmy nasze bobry!
I takie tam 100 bzdetów
- Jaculek
- Posty: 2269
- Rejestracja: 27 cze 2012, 08:57
- Gramofon: Dual 704, 721
- Lokalizacja: Świętochłowice
Re: PreamP relacja z budowy, czyli "od pomysłu do przemysłu"
Cierpliwości. Chińczyki robią szybko ale trochę trwa nim to do nas dopłynie.
Analog: Dual 704&721+DenonDL301/ShureV15III/Dual M20E/OrtofonMC-20>HeadamP >PreamP DP > DH-101 > DH-220 > Monitor Audio RX6/Beyerdynamic DT 880
Cyfra: Arcam FMJ CD17>Fiio K11 R2R/Yamaha WXAD-10
Cyfra: Arcam FMJ CD17>Fiio K11 R2R/Yamaha WXAD-10
- Jaculek
- Posty: 2269
- Rejestracja: 27 cze 2012, 08:57
- Gramofon: Dual 704, 721
- Lokalizacja: Świętochłowice
Re: PreamP relacja z budowy, czyli "od pomysłu do przemysłu"
Tak na poważnie to wciąż nie jestem do końca zadowolony z projektu. Postanowiłem jeszcze przearanżować płytkę zasilacza i też ją zrobić w JLCPCB. No i mam dylemat: czy zrobić druk jednostronny:
czy wylać miedź na górę i puścić przez nią masę:
Jednak ztcw nie jest dobrze, żeby główne linie zasilające były przykryte masą więc może lepiej tak:
Ktoś poradzi?
Analog: Dual 704&721+DenonDL301/ShureV15III/Dual M20E/OrtofonMC-20>HeadamP >PreamP DP > DH-101 > DH-220 > Monitor Audio RX6/Beyerdynamic DT 880
Cyfra: Arcam FMJ CD17>Fiio K11 R2R/Yamaha WXAD-10
Cyfra: Arcam FMJ CD17>Fiio K11 R2R/Yamaha WXAD-10
- Jaculek
- Posty: 2269
- Rejestracja: 27 cze 2012, 08:57
- Gramofon: Dual 704, 721
- Lokalizacja: Świętochłowice
Re: PreamP relacja z budowy, czyli "od pomysłu do przemysłu"
Ciągle coś zmieniam. Przesunąłem tranzystory i wyszło lepiej:
Ale pojawiła się w mojej głowie wątpliwość co do masy: nie ma prostej drogi od prostownika do wyjścia, więc może lepiej byłoby tak:

Analog: Dual 704&721+DenonDL301/ShureV15III/Dual M20E/OrtofonMC-20>HeadamP >PreamP DP > DH-101 > DH-220 > Monitor Audio RX6/Beyerdynamic DT 880
Cyfra: Arcam FMJ CD17>Fiio K11 R2R/Yamaha WXAD-10
Cyfra: Arcam FMJ CD17>Fiio K11 R2R/Yamaha WXAD-10
- Jaculek
- Posty: 2269
- Rejestracja: 27 cze 2012, 08:57
- Gramofon: Dual 704, 721
- Lokalizacja: Świętochłowice
Re: PreamP relacja z budowy, czyli "od pomysłu do przemysłu"
Płytki zamówione... i kropka. Dość już poprawiania 
Analog: Dual 704&721+DenonDL301/ShureV15III/Dual M20E/OrtofonMC-20>HeadamP >PreamP DP > DH-101 > DH-220 > Monitor Audio RX6/Beyerdynamic DT 880
Cyfra: Arcam FMJ CD17>Fiio K11 R2R/Yamaha WXAD-10
Cyfra: Arcam FMJ CD17>Fiio K11 R2R/Yamaha WXAD-10
- Merrick
- Posty: 2385
- Rejestracja: 22 sie 2016, 22:02
- Gramofon: Thorens TD-160 Super
- Lokalizacja: Elbląg
- Kontakt:
Re: PreamP relacja z budowy, czyli "od pomysłu do przemysłu"
Ile płytek zamówiłeś?
Thorens TD-160 Super, SME Series III, OM 30 -> Staccato OS-> Dyskretniok -> Hafler DH-100, Hafler DH-220, Dynaudio Audience 40
https://www.discogs.com/user/Merrick-Pl/collection
https://www.discogs.com/user/Merrick-Pl/collection
- Jaculek
- Posty: 2269
- Rejestracja: 27 cze 2012, 08:57
- Gramofon: Dual 704, 721
- Lokalizacja: Świętochłowice
Re: PreamP relacja z budowy, czyli "od pomysłu do przemysłu"
Po 10 MM, MC, i zasilacza.
Analog: Dual 704&721+DenonDL301/ShureV15III/Dual M20E/OrtofonMC-20>HeadamP >PreamP DP > DH-101 > DH-220 > Monitor Audio RX6/Beyerdynamic DT 880
Cyfra: Arcam FMJ CD17>Fiio K11 R2R/Yamaha WXAD-10
Cyfra: Arcam FMJ CD17>Fiio K11 R2R/Yamaha WXAD-10
-
Latro
- Posty: 1990
- Rejestracja: 12 sty 2015, 19:09
- Gramofon: Technics SL1300
- Lokalizacja: Górny Śląsk
Re: PreamP relacja z budowy, czyli "od pomysłu do przemysłu"
Muzyka, TV Republika i styka
Ratujmy nasze bobry!
I takie tam 100 bzdetów
Ratujmy nasze bobry!
I takie tam 100 bzdetów
- Jaculek
- Posty: 2269
- Rejestracja: 27 cze 2012, 08:57
- Gramofon: Dual 704, 721
- Lokalizacja: Świętochłowice
Re: PreamP relacja z budowy, czyli "od pomysłu do przemysłu"
Zakop 
Trzeba czekać. Z Chin droga daleka. Dobrze, że na wielbłądach to nie jedzie
Trzeba czekać. Z Chin droga daleka. Dobrze, że na wielbłądach to nie jedzie
Analog: Dual 704&721+DenonDL301/ShureV15III/Dual M20E/OrtofonMC-20>HeadamP >PreamP DP > DH-101 > DH-220 > Monitor Audio RX6/Beyerdynamic DT 880
Cyfra: Arcam FMJ CD17>Fiio K11 R2R/Yamaha WXAD-10
Cyfra: Arcam FMJ CD17>Fiio K11 R2R/Yamaha WXAD-10